给 ES 插上向量检索的翅膀 | DataFunSummit 2023 峰会演讲内容速达

154 阅读2分钟

近日,由 DataFun 主办的 DataFunSummit 2023 数据基础架构峰会 圆满落下帷幕,本次峰会邀请了腾讯、百度、字节、极限科技、Zilliz 等众多企业技术专家为大家带来分布式存储以及向量数据库的架构原理、性能优化与实践解析分享。

在 向量数据库架构与实践论坛 中,极限科技搜索引擎研发工程师张磊受邀出席做了《给 ES 插上向量检索的翅膀》的主题演讲。据介绍,本次演讲主要介绍了 Elasticsearch(ES)与向量技术的融合,展示其在不同行业中的应用场景和优势,同时也对 ES 与向量的技术细节进行详细讨论,并通过具体案例演示如何利用向量提升搜索能力。

讲师介绍

张磊,极限科技 Easysearch 引擎研发工程师,2013 年开始接触 Elasticsearch,10 余年搜索相关经验,之前主要做一些围绕 Elasticsearch 在日志检索和公安大数据相关业务的开发,对 Elasticsearch 和 Lucene 源码比较熟悉,目前专注于公司内部搜索产品的开发。

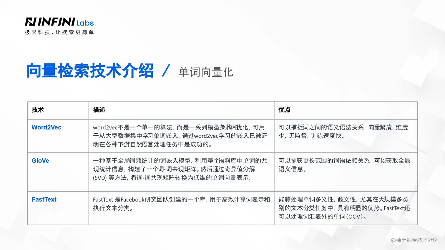
《给 ES 插上向量检索的翅膀》PPT 内容

更多 PPT 内容参见 elasticsearch.cn/slides/322

关于Easysearch

INFINI Easysearch 是一个分布式的近实时搜索与分析引擎,核心引擎基于开源的 Apache Lucene。Easysearch 衍生自基于开源协议 Apache 2.0 的 Elasticsearch 7.10 版本。Easysearch 的目标是提供一个轻量级的 Elasticsearch 可替代版本,并继续完善和支持更多的企业级功能。与 Elasticsearch 相比,Easysearch 更关注在搜索业务场景的优化和继续保持其产品的简洁与易用性。

官网文档:www.infinilabs.com/docs/latest…

下载地址:www.infinilabs.com/download