想要拉开与同龄程序员的差距,你一定要知道这五点

116 阅读7分钟

在这里插入图片描述

2023年 Android开发的现状

现在Android开发的现状大致是这个样子,人才严重过饱和,加上跨端和小程序盛行,原生客户端(安卓 iOS)岗位进一步萎缩,入行之后就业极为困难。目前行情是移动端严重过剩,上百人抢一个工作岗位,竞争激烈,内卷惨烈。

总的来说,Android开发市场的现状是竞争激烈,内卷严重。很多公司对开发者的要求越来越高,而福利待遇却在不断缩水。

那为什么Android开发会面临如此的危机呢?

现在程序员这个行业有手就行,门槛越来越低,无需学历,没有性别限制,只要你想,花点钱学习个半年,直接就能上场,这种批发效率极高。导致Android开发者鱼贯而入,人数爆发式增长对于原先老一辈的Android开发有一个极大的冲击,行业新人带着新的工作模式,新的工作态度,以及更好的精力和更低的工资供老板选择。

这样的条件,你被优化了也无可厚非,相同的事情,别人的性价比更高,产出也比你高,为什么不用性价比跟高的年轻人呢?当然,人都是会老去的,这对于大多数人来说都是一个死循环。

会画个UI就叫客户端研发了?记住了,缺的永远是真正的人才,而不是凑数的,当大潮退去,才知道谁在“裸泳”。

而现在没有谁还能在Android这一行“裸泳”了。

如何避免被优化?

拉开与同龄程序员的差距成为他眼中的大佬,谁能优化你。

那如何拉开与同龄程序员的差距:

一、知识差:

对于初学Android的小白,他们可能不知道如何在手机上显示一个图片,或者如何创建一个自定义的视图。但对于熟练的Android开发者来说,这些都是他们的基础知识。这就是知识储备的差距。

知识和信息是分析和解决问题的关键因素。当知识储备不足时,就会感到手足无措,无法开始。所以,知识的差距是不同层次开发者之间的主要差异。所以这也是为什么要多看书,看一些大佬的的产出,站在巨人肩膀你知识面不仅开阔,而且储备量也会增长很快。

二、技能差:

一个刚入门的Android开发者,他可能只掌握了一些基本技术。但如果他被要求负责一个新项目的前端模块的架构和设计,他可能无法胜任。因为他还不具备这样的架构能力、设计能力以及抽象能力。缺乏相应的技能,他就无法处理复杂问题。

不同层次的开发者在技能层面存在显著差异。高阶开发者有一整套工具包,而低级开发者可能只有一把螺丝刀。

现在好多人对于新技术并不感冒,也不愿接触,这就是你与同龄人拉开差距的时候。虽然短时间会感到累,但如果你真心想干这行,就会很快的投入进去。、

三、动机差异

如果你留意观察身边的同事,就会发现:

有的人积极主动,什么都愿意做,做什么都津津有味,都能快速学习、迅速行动并做出符合预期的结果。

有的人你每次安排任务给他,就算是他可以搞定的,他也推三阻四,不情不愿这就是动机差距。

当你一个人知道如何去做,但是却选择不做一件事时,往往是缺乏做这件事的动机;当你不想做一件事时,总是能够找到千万个理由来拒绝。

不管哪种原因,你不做一件事,就少一次磨练和收获的机会,久而久之,别人在行动中成长起来了,你还在原地踏步。

四、习惯差异:

有的开发者每天早上都会计划今天要做的事情,晚上回顾今天完成了什么,没完成什么,计划明天要做什么;有的开发者则不然,每天到了单位,打开电脑,浏览新闻,玩游戏,喝茶,找人聊天。

有的开发者每周都会回顾总结,写周报发给直属上司;有的开发者,即使经理强调一百遍“每周五要发周报”,他也充耳不闻。

有的开发者遇到测试提Bug,会说“不可能”;有的开发者则会说“我看看”。

有的开发者遇到难题,会说“让我试试”;有的开发者则会两手一摊,说“这太难了,我搞不定”。

在做项目时,有的开发者会按优先级排序任务,先做优先级高、难度大的;有的开发者则会每次都挑简单的先做。

积行成习,积习成性,积性成命。好的习惯会带来好的结果,不良的习惯会导致不如意的结果。

你的未来,由你的习惯决定。所以,请看看自己身上,有哪些习惯会让自己积累越来越多的能力,巩固它们;有哪些习惯会让自己越来越low,弱化它们,扬弃它们。

一个好习惯养成需要21天,所以你需要持之以恒。

五、环境差异:

都知道近朱者赤近墨者黑,环境会在某种程度上塑造人。你会成为你身边人的平均数。

你在一个技术氛围浓厚、优秀开发者众多的团队里,就有大概率更快地成长。

也不是让你特意疏远那些不在氛围的同事,只需要你做到该干嘛的干嘛,不该干嘛的时候,就尽量拒绝。

所需的原材料

想要拉开与同龄程序员的差距,在高端人才中脱颖而出,就必须不断地学习,提升技术。许多人因为资料的匮乏而无法有效学习,这里就为大家分享一份Android Framework进阶学习指南,帮助更多的程序员积累知识、快速提升!

由于文档内容过多,因此为了避免影响到大家的阅读体验,在此只以截图展示部分内容,详细完整版的看

详细Vx关注公众号:Android老皮

《Android Framework源码开发揭秘》

本学习手册深入剖析了Android系统源代码,详细讲解了Android框架初始化过程及主要组件的工作原理,旨在通过实例和案例介绍 Android Framework 的核心概念和技术,从而帮助开发者更好地理解 Android 应用程序的设计和开发。 该手册适合具有一定 Android 应用开发经验的程序员,希望能通过深入学习 Android Framework 来帮助开发者更好地理解和掌握这一技术。

在这里插入图片描述

第一章 系统启动流程分析

Android系统完整的启动过程,从系统层次角度可分为 Linux 系统层、Android 系统服务层、Zygote进程模型三个阶段; 知识要点: 第一节 Android启动概括、 第二节 init.rc解析、 第三节 Zygote、 第四节 面试题

在这里插入图片描述

第二章 跨进程通信IPC解析

Binder作为Android进程间通信的机制,可以看做是一个驱动。在Android中,常见的进程间通信例如系统类的:打电话、闹钟等;自己创建的:像WebView、视频播放、音频播放、大图浏览等。

图片

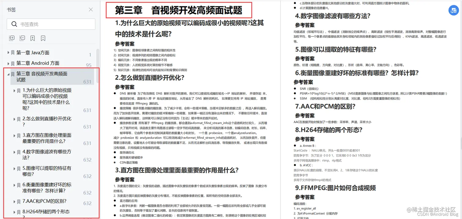
第三章 Handler源码解析 第一节 源码分析 第二节 难点问题 第三节Handler常问面试题

在这里插入图片描述