Ceph之Monitor分析1:介绍和部署

426 阅读7分钟

Monitor介绍

Monitor在Ceph集群中扮演管理者的角色,维护了整个集群的状态,集群的状态被抽象成几个Map对象,包括monmap、osdmap、mdsmap、authmap、logmap等,保证集群的相关组件在同一时刻能够达成一致,相当于领导层。其中osdmap的更新采用了类似于灰度发布的机制,这会造成在某一时刻集群中所有OSD或Client持有的osdmap的版本可能不一致。

一句话总结Monitor的作用就是:负责收集集群信息、更新集群信息以及发布集群信息。

如果Monitor只有一个,那么事情就会容易很多,集群信息的增删改查都由这一个Monitor完成,但是这样会导致单点故障或性能热点问题,作为分布式解决方案Ceph会部署多个Monitor来规避单点故障。这样就引入了新的问题,例如:如何管理多个Monitor节点?数据谁来更新?多个Monitor之间如何同步数据?如何保持数据的一致性?等等。这样在Ceph集群中,Monitor做的事情就可以概况成两点:1)管理好自己:怎么更新数据?怎么同步数据?等。2)管理好集群:哪些数据,存在哪里?数据一致性等。

Monitor的基本架构

Ceph的Monitor维护了一份集群Map的主拷贝,Ceph通常包含一系列的Monitors,映射给Client。一个Monitor包含K/V store、Paxos、PaxosService。K/V store用于持久化存储Monitor数据,Paxos提供了对PaxosService的数据访问逻辑的一致性,每个PaxosService代表了集群的一种状态信息,以key-value的形式写入PaxosService层。

mon-1.png

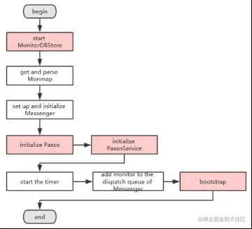
Monitor初始化主要流程:

mon-2.png

Monitor会在启动或重启时,Connect连接monmap中的其他Monitor。如果第一次启动,Monitor会根据配置文件构建monmap,并存储到MonitorDBStore数据库中。如果不是第一次启动,Monitor会从MonitorDBStore数据库中读取monmap。Messenger是网络线程模块,Monitor会初始化它,并注册请求的回调处理函数。bootstrap处理会多次调用,在Monitor整个生命周期中非常重要。bootstrap之后,Monitor处于STATE_PROBING状态,Monitor会与其他Monitors通信并同步信息,然后集群开始选举,决定Monitor的角色。

Monitor状态转换:

STATE_PROBING:boostrap过程中节点间相互探测,发现数据差距;

  • STATE_SYNCHRONIZING:当数据差距较大无法通过后续机制补齐时,进行全同步;
  • STATE_ELECTING:Monitor在进行选主;
  • STATE_LEADER:当前Monitor成为Leader;
  • STATE_PEON:非Leader节点;

mon-3.png

分布式系统的数据一致性

对分布式系统来说,数据的一致性尤为重要,在monitor节点中,有Leader和Peon两种角色,客户端的读操作Leader和Peon都能处理,而写操作都发送给Leader节点,由Leader节点分发给Peon节点。Paxos算法保证了一次修改操作只能批准一个值,从而保证分布式系统的数据一致性。

节点之间的通信模型

通常有两种:共享内存和消息传递,Paxos是基于消息传递的通信模型。

Paxos的转换时机:

#1. 在monitor启动时,完成Paxos的初始化操作;

#2. 在monitor进入bootstrap时,Paxos进行restart操作;

#3. monitor根据选举结果,Paxos初始化为对应的Leader或Peon;

#4. monitor异常后,Paxos进入recovery阶段;

#5. monitor运行过程中,进行Paxos决议;

概念解释

Epoch值

每次选举产生新的Leader,也会产生新的Epoch,不选举则不会改变Epoch。Leader发送的所有消息,都会带有这个Epoch,如果网络分区等现象,有新的选举发生,则根据Epoch就发现Leader已经变了。没有Leader则不需要Epoch。

Rank值

Rank值可以理解为ID值,代表主机节点在monmap中的位置,跟IP地址有关,如果主机还不在monmap中,此时rank=-1。rank值在选举中会用到,Leader的选择是根据rank值来定的,规则是rank值小的为Leader。

PN(Proposal Number)

Leader当选后,首先执行一次Phase 1过程,以确定PN。 在其为Leader期间, 所有的Phase 2操作都使用这个PN,这样就省略了大量的Phase 1操作,这也是Paxos能够减小网络开销的原因。PN是必须的,无论是否有Leader,都必须有PN。

Version

可以理解成Paxos的instance ID。

mon-4.png "uncommitted"开头的值,所有的提案都正常commit,就不会存在,如:正常关机,只有在异常情况下,才会存储尚未提交的提案。

Paxos的几个状态:

1)Recovery状态: Leader选举结束后进入该状态,目的是同步Quorum成员间的状态。

2)Active状态: 空闲状态,没有审批提案,等待。

3)Updating状态: 正在执行审批提案。

4)Updating Previous状态: 正在审批上次的提案,即:Leader选举之前旧Leader提出但尚未批准的提案。

5)Writing状态: 提交本次提案数据。

6)Writing Previous状态:提交上次尚未批准的提案数据。

7)Refresh状态: 提案已完成提交。

mon-5.png

Monitor的消息分发

Monitor进程只创建了一个Messenger,也就意味着它只有一个dispatch_queue队列和一个dispatcher线程,所有的请求都会排队。Monitor还会初始化一个timer,其会创建一个线程来处理所有的消息超时事件,包括probe、propose、lease等消息,所以这些消息的处理也是串行的。

Monitor如何处理Client请求的?

当Client发送请求给Monitor时,Monitor首先分发请求给相应的PaxosService,PaxosService会根据读操作或写操作调用方法,PaxosService决定是否触发propose处理流程。

mon-6.png Monitor环境部署

rook-ceph-mon-b-55d99b68c-6skfc                                   2/2     Running   3 (18h ago)     9d    172.21.8.xx    master0-rdnet.net   <none>           <none>
rook-ceph-mon-c-5ffcf666f5-bm2lr                                  2/2     Running   0               9d    172.21.2.xx    master1-rdnet.net   <none>           <none>
rook-ceph-mon-d-68fcd7fd79-zc46r                                  2/2     Running   4 (18h ago)     9d    172.21.0.xx    master2-rdnet.net   <none>           <none>

进入ceph-mon容器里面:

[root@rook-ceph-mon-b-55d99b68c-zv29k ceph-b]# pwd   
/var/lib/ceph/mon/ceph-b
[root@rook-ceph-mon-b-55d99b68c-zv29k ceph-b]# ls          
keyring  kv_backend  min_mon_release  store.db
[root@rook-ceph-mon-b-55d99b68c-zv29k ceph-b]# ls -l
total 12
-rw-------. 1 ceph ceph  77 Apr 19 09:30 keyring
-rw-------. 1 ceph ceph   8 Apr 19 09:30 kv_backend
-rw-------. 1 ceph ceph   8 Apr 19 09:30 min_mon_release
drwxr-xr-x. 2 ceph ceph 152 Jun  1 02:47 store.db
[root@rook-ceph-mon-b-55d99b68c-zv29k ceph-b]# cat keyring 
[mon.]
        key = AQCktD9kH0g8JBAA8uHrtMwK3Ur23d+V91bS1A==
        caps mon = "allow *"
[root@rook-ceph-mon-b-55d99b68c-zv29k ceph-b]# cat kv_backend 
rocksdb
[root@rook-ceph-mon-b-55d99b68c-zv29k ceph-b]# cat min_mon_release 
pacific
[root@rook-ceph-mon-b-55d99b68c-zv29k ceph-b]# cd store.db/
[root@rook-ceph-mon-b-55d99b68c-zv29k store.db]# ls -l
total 94044
-rw-r--r--. 1 ceph ceph  4007773 Jun  1 02:48 110834.log
-rw-r--r--. 1 ceph ceph 55165664 Jun  1 02:47 110836.sst
-rw-r--r--. 1 ceph ceph       16 May 31 18:21 CURRENT
-rw-r--r--. 1 ceph ceph       37 Apr 19 09:30 IDENTITY
-rw-r--r--. 1 ceph ceph        0 Apr 19 09:30 LOCK
-rw-r--r--. 1 ceph ceph    66573 Jun  1 02:47 MANIFEST-109919
-rw-r--r--. 1 ceph ceph     5282 May 30 18:21 OPTIONS-107327
-rw-r--r--. 1 ceph ceph     5282 May 31 18:21 OPTIONS-109922
[root@rook-ceph-mon-b-55d99b68c-zv29k store.db]#
[root@rook-ceph-mon-a-746f94dbff-7f456 ceph]# cd /etc/ceph/keyring-store/
[root@rook-ceph-mon-a-746f94dbff-7f456 keyring-store]# ls -l
total 0
lrwxrwxrwx. 1 root 1000340000 14 Apr 17 07:56 keyring -> ..data/keyring
[root@rook-ceph-mon-a-746f94dbff-7f456 keyring-store]# cat keyring 
[mon.]
        key = AQDwzzdkFAruMBAA+t++evIqV47ti5lltyaCCg==
        caps mon = "allow *"
[client.admin]
        key = AQDwzzdkVTDcMhAAL4MNYps8s6+dsPX/x0dNgQ==
        caps mds = "allow *"
        caps mon = "allow *"
        caps osd = "allow *"
        caps mgr = "allow *"
[root@rook-ceph-mon-a-746f94dbff-7f456 keyring-store]# cd ../
[root@rook-ceph-mon-a-746f94dbff-7f456 ceph]# cat ceph.conf     
[global]
bdev_flock_retry = 20
mon_osd_full_ratio = .85
mon_osd_backfillfull_ratio = .8
mon_osd_nearfull_ratio = .75
mon_max_pg_per_osd = 600
mon_pg_warn_max_object_skew = 0
mon_data_avail_warn = 15
[osd]
osd_memory_target_cgroup_limit_ratio = 0.8
[root@rook-ceph-mon-a-746f94dbff-7f456 ceph]#