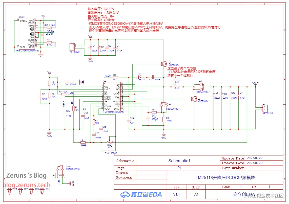
LM25118自动升降压非同步DCDC电源模块,输入电压4.5-35V,输出电压1.23-31V可调,最大输出电流8A,效率最高92%,开关频率400kHz。
LM25118是一个 3-42V 宽输入电压、电流模式非同步降压/升压控制器。
学校电赛培训作业要做一个输入5V,输出1.8-24V,最大电流2A的电源模块,所以就搞了个LM25118的电源模块,非同步的Buck-Boost电路。
实际电路中,MOS管型号我改成NCE6050KA了,因为5V输入时,LM25118输出的PWM波的电压只有3.8V,而原理图中的NCE7560K的完全导通电压是4V,因此用NCE7560K时,MOS管会工作在线性区,会导致输出电压不正常,所以我换成了NCE6050KA,这个MOS管的完全导通电压是3V。
电感我也换成了6.8μH的了。还有就是下面实物图中的LM25118芯片的2脚UVLO因为画原理图时那根线没连上,所以飞了根线上去,下面的PCB图和原理图都已修正了。
需要更高的输入输出电压可以自己更换耐压值更高的滤波电容,以及修改反馈电阻R9和R10的阻值,计算公式在芯片数据手册。
原理图和PCB图都在文章末尾,或者可以到立创开源平台看。
立创开源链接:url.zeruns.tech/nAPDy
LM25118数据手册下载地址:url.zeruns.tech/j2PjZ
- SY8205同步降压可调DCDC电源模块(原理图和PCB):blog.zeruns.tech/archives/71…
- 2011年全国电赛题-开关电源模块并联供电系统:blog.zeruns.tech/archives/71…
实物图
LM25118简介
LM25118 宽电压范围降压/升压开关稳压器控制器 具有 使用最少外部组件实现高性能且具成本效益的降压/升压稳压器所需的所有功能。当输入电压低于或高于输出电压时,降压/升压拓扑可使输出电压保持稳定,因此,这款器件非常适合汽车 应用。当输入电压比调节后的输出电压足够大时,LM25118 将作为降压稳压器运行,然后随着输入电压接近输出电压逐渐过渡到相应的降压/升压模式。这种双模式方法可在宽输入电压范围内保持稳压,并且在降压模式下提供最佳的转换效率,同时在模式转换期间提供无干扰的输出。该控制器易于使用,其中包含适用于高侧降压 MOSFET 和低侧升压 MOSFET 的驱动器。该稳压器的控制方法基于采用仿真电流斜坡的电流模式控制。仿真电流模式控制可降低脉宽调制电路的噪声敏感度,以便可靠地控制高输入电压 应用中所需的极小占空比。其他保护 功能 包括电流限制、热关断和使能输入。该器件采用功耗增强型 20 引脚 HTSSOP 封装,并且配有利于散热的裸露芯片连接焊盘。
元件购买地址
- 0805电阻样品本:u.jd.com/DzK9k0O
- 0805电容样品本:s.click.taobao.com/cTZzzDu
- LM25118芯片:s.click.taobao.com/4FauRDu
- NCE6050KA:s.click.taobao.com/YgFKpDu
- SBDD2045CT:s.click.taobao.com/Le4KpDu
- KF7.62端子座:s.click.taobao.com/txVJpDu
元器件购买推荐立创商城,优惠注册链接:activity.szlcsc.com/invite/D03E…
板上所有元器件都可以在立创商城买到,在开源链接里的BOM表那点立即到立创商城下单可将用到的元器件一键导入到购物车。
测试数据
输出带载测试
输入 12V,输出 31V时,空载电流 0.019A,空载功率 0.22W。
| 输入电压 | 输入电流 | 输入功率 | 输出电压 | 输出电流 | 输出功率 | 效率 |
|---|---|---|---|---|---|---|
| 15.01V | 4.56A | 68.45W | 12.06V | 5A | 60.3W | 88% |
| 6.51V | 5.15A | 33.53W | 12.11V | 2A | 24.22W | 72.2% |
| 6.01V | 3.95A | 23.74W | 1.81V | 8A | 14.48W | 61% |
| 6.51V | 3.86A | 25.14W | 1.99V | 8A | 15.91W | 63.3% |
| 7.01V | 4.32A | 30.28W | 23.89V | 1A | 23.89W | 78.9% |
| 11.99V | 2.19A | 26.26W | 23.13V | 1A | 23.13W | 88.1% |
| 24.01V | 1.62A | 38.9W | 12.03V | 3A | 36.09W | 92.8% |
| 24.01V | 2.72A | 65.31W | 12.03V | 5A | 60.15W | 92.1% |
| 12V | 4.35A | 52.2W | 30.38V | 1.5A | 45.57W | 87.3% |
| 7.99V | 5.05A | 40.35W | 12.05V | 2.5A | 30.13W | 74.7% |
纹波测试
12V输入,5V输出空载时,纹波峰峰值8毫伏左右。
12V输入,5V 2A 输出时,纹波峰峰值15mV左右。
6V输入,12V 1.5A输出时,纹波峰峰值230mV左右。
12V输入,23V 1A 输出时,纹波峰峰值300mV左右。
12V输入,24V输出空载时,纹波峰峰值34mV左右。
12V 2A 输出,输入忘了多少,纹波峰峰值25mV左右
原理图
PCB图
顶层:
底层:
其他开源项目推荐
- STM32F030C8T6最小系统板和流水灯(原理图和PCB):blog.zeruns.tech/archives/71…
- 画了个 MSP430F149的最小系统板 开源出来了:blog.zeruns.tech/archives/71…
- 2007年电赛电源题:30到36V可调升压DCDC模块(UC3843):oshwhub.com/zeruns/36v-…
- STC12C5A60S2最小系统板/51单片机温度显示和温度控制风扇:blog.zeruns.tech/archives/72…
- 移植好U8g2图形库的STM32F407标准库工程模板:blog.zeruns.tech/archives/72…
- 沁恒CH32V307VCT6最小系统板开源:blog.zeruns.tech/archives/72…
推荐阅读
- 高性价比和便宜的VPS/云服务器推荐: blog.vpszj.cn/archives/41…
- 怎样搭建个人博客:blog.zeruns.tech/archives/21…
- 我的世界服务器搭建教程:blog.zeruns.tech/tag/mc/
- STM32读取SHT3x系列温湿度传感器:blog.zeruns.tech/archives/70…
- 使用VSCode代替Keil实现STM32和51单片机的开发:blog.zeruns.tech/archives/69…
- 雨云 美国高防独服 性能测评,8核16G 50兆 200G防御:blog.vpszj.cn/archives/16…
- 指点云 日本VPS 性能评测,1核1G 10兆 5G防御:blog.vpszj.cn/archives/17…