面了6家大厂,我把问烂了的《Java八股文》打造成3个PDF。共1700页!!

138 阅读2分钟

这不,为了帮大家节约时间,给大家搞来了今年上半年碰到的大厂Java面试题合集,内容非常的全面。

一般技术面试官都会通过自己的方式去考察程序员的技术功底与基础理论知识。

比如这样的问题:

  • 项目框架,Spring、Mybatis 等框架实现原理是否熟悉?
  • 消息中间件,负载均衡、RPC 框架等技术是否有接触过?MySQL 分库分表是否做过?
  • 分布式架构设计,Redis 分布式锁是否有涉及?
  • ......(此处省略 1W 字)

为此我专门整理了一份《Java进阶学习+面试宝典》分享给大家,内容涵盖:计算机基础、Java、JVM、spring、算法、微服务、分布式、大厂面经、技术脑图等等...共1600+页 质量非常高!!!

需要这份 《最全阿里巴巴 Java八股文面试核心架构笔记》 的小伙伴 ——【点这,快速入手通道】

内容如下:

京东篇:

美团篇:

阿里篇:

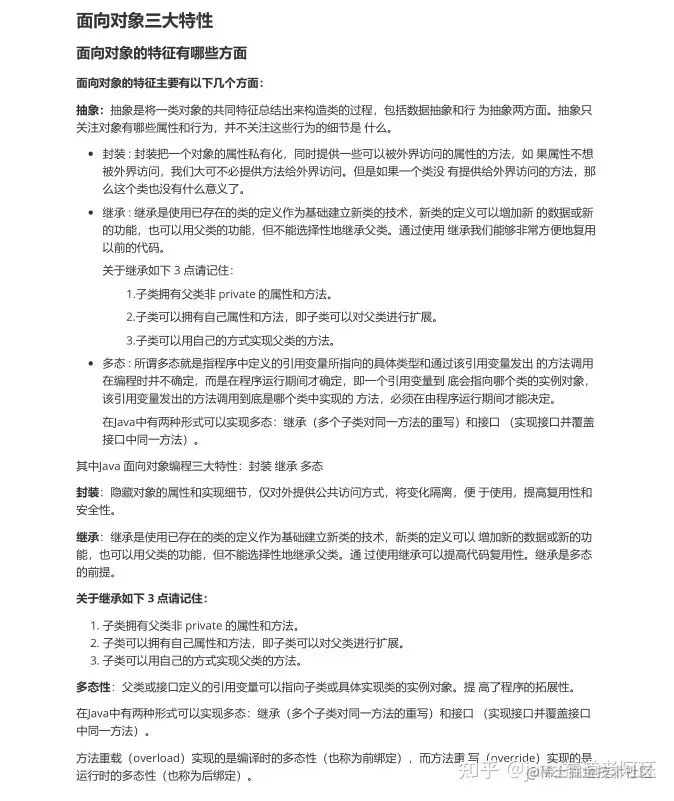
一、基础篇:2022版(含:Java概述,语法,面向对象,IO流,API,集合,NIO,HashMap,基础常见面试题....)

二、设计模式篇:2022版(含:单例模式,工厂模式,抽象工厂模式,建造者模式,原型模式,适配器模式,装饰器模式,代理模式等23种设计模式...)

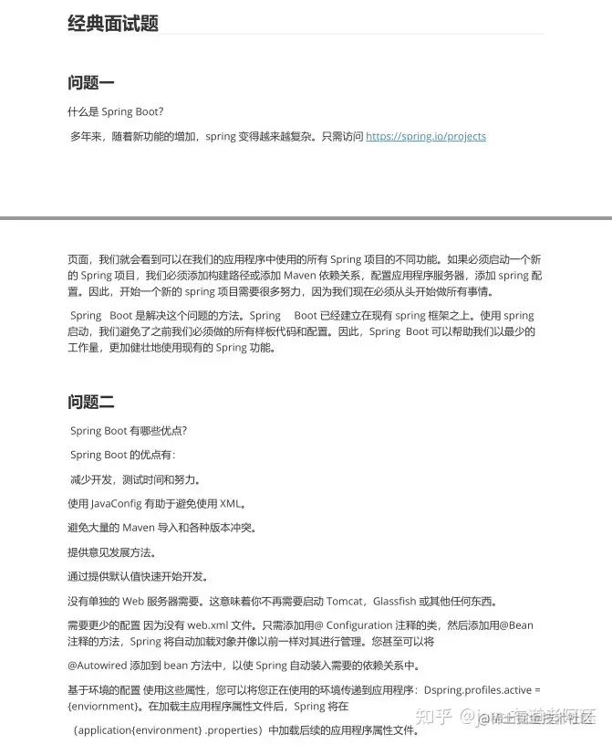
三、经典面试题篇:2022版(含:22大问题,从基础到高级,BATJ面试常问的点...)

四、JVM篇:2022版(含:JVM虚拟机,内存模型,GC算法,性能调优,源码分析,老年代和新生代,JVM常见面试题...)

五、算法篇:2022版(大厂必备算法!含:红黑树,B+树,贪心算法,哈希分治法,七大查找算法,动态规划,一致性算法,数据结构等...)

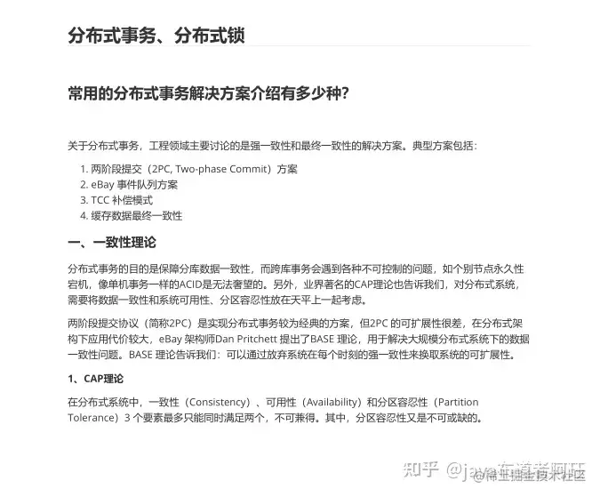
六、分布式篇:2022版

七、Spring篇:2022版(内容涵盖:spring原理,spring AOP的实现原理和常见,spring 5,spring IOC,springMVC,事务管理,MVC框架等...)

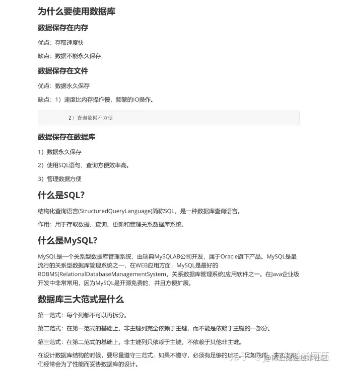
八、Mysql篇:2022版(内容涵盖:mysql数据库基础知识,数据类型,失误,试图,mysql索引,mysql锁,mysql优化,等...)

九、Dubbo篇:2022版(内容涵盖:Dubbo基础,架构设计,集群,配置,通信协议,SPI,等...)

十、计算机网络篇:2022版(内容涵盖:网络协议,TCP/IP系统结构,TCP/IP协议族,常见面试题,等...)