一篇读懂React、vue框架的生命周期函数

145 阅读5分钟

原文合集地址如下,有需要的朋友可以关注

本文地址

合集地址

当涉及到前端框架时,React 和 Vue.js 是两个非常受欢迎的选择。它们都提供了强大的工具和功能,帮助开发者构建交互式的、可扩展的应用程序。在这两个框架中,生命周期函数是一个重要的概念,它们允许我们在组件的不同阶段执行特定的代码。

React 和 Vue.js 的生命周期函数提供了一种组件生命周期管理的机制,让我们能够在组件的创建、更新和销毁等不同阶段执行特定的操作。这些函数包括在组件实例化、挂载到DOM、更新、卸载等过程中被自动调用,使我们能够在关键时刻对组件进行控制和操作。

在本篇博客中,我们将深入探讨 React 和 Vue.js 中的生命周期函数。我们将学习每个框架中不同生命周期阶段的函数,并了解它们的执行顺序和用途。我们将探索生命周期函数的重要性,以及如何使用它们来处理数据加载、状态管理、DOM 操作以及其他常见的开发任务。

无论你是 React 还是 Vue.js 的开发者,理解生命周期函数是非常重要的,它们可以帮助你编写更可靠、高效的代码。通过掌握这些函数,你将能够更好地管理组件的状态、响应用户交互,并优化应用程序的性能。

在本博客中,我们将提供详细的示例代码和解释,帮助你理解 React 和 Vue.js 中各个生命周期函数的作用和用法。无论你是新手还是有经验的开发者,我们相信这篇博客将为你提供宝贵的知识和指导,让你更加熟悉和自信地使用 React 和 Vue.js 的生命周期函数。

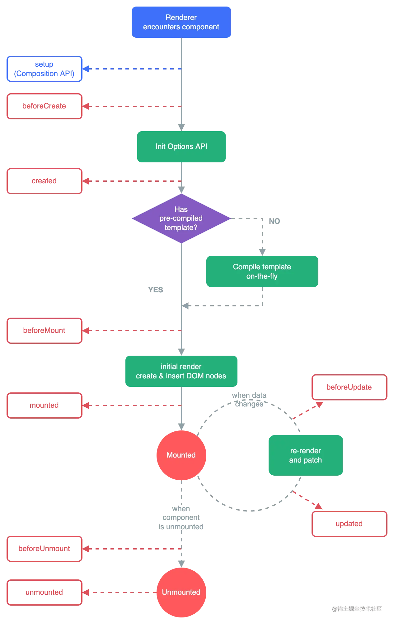
Vue.js 生命周期:

图文解释

在这里插入图片描述

在这里插入图片描述

  • beforeCreate:在实例初始化之后、数据观测 (data observer) 和 event/watcher 事件配置之前被调用。
  • created:实例已经创建完成,进行数据观测 (data observer),属性和方法的运算,但还没有挂载到 DOM 上。
  • beforeMount:在模板编译/挂载之前被调用,相关的 render 函数首次被调用。
  • mounted:实例已经挂载到 DOM 上后被调用,可以访问到 DOM 元素。
  • beforeUpdate:数据更新时,在重新渲染之前被调用。
  • updated:数据更新并重新渲染后被调用。
  • beforeDestroy:实例销毁之前被调用,可以在这个阶段进行一些清理工作。
  • destroyed:实例已经销毁后被调用,所有的事件监听器和子组件都被移除。

举例说明

在Vue中,当刷新浏览器时,Vue实例的完整声明周期过程如下:

new Vue({
  beforeCreate() {
    console.log('beforeCreate');
  },
  created() {
    console.log('created');
  },
  beforeMount() {
    console.log('beforeMount');
  },
  mounted() {
    console.log('mounted');
  },
  beforeUpdate() {
    console.log('beforeUpdate');
  },
  updated() {
    console.log('updated');
  },
  beforeDestroy() {
    console.log('beforeDestroy');
  },
  destroyed() {
    console.log('destroyed');
  },
});

在浏览器刷新时,控制台将按照以下顺序打印生命周期函数的信息:

  1. beforeCreate: 在Vue实例被创建之前触发。
  2. created: 在Vue实例被创建之后触发,此时Vue实例已经完成了数据观测、属性和方法的配置。
  3. beforeMount: 在Vue实例挂载到DOM元素之前触发。
  4. mounted: 在Vue实例挂载到DOM元素之后触发,此时可以操作DOM元素。
  5. beforeUpdate: 在Vue实例更新之前触发,此时数据已经发生了变化。
  6. updated: 在Vue实例更新之后触发,此时DOM已经更新完成。
  7. beforeDestroy: 在Vue实例销毁之前触发,可以进行一些清理操作。
  8. destroyed: 在Vue实例销毁之后触发,此时Vue实例已经被完全销毁。

注意,刷新浏览器会触发Vue实例的重新创建和挂载过程,因此会依次触发beforeCreate、created、beforeMount和mounted生命周期函数的信息。更新和销毁阶段的生命周期函数不会在刷新浏览器时被触发。

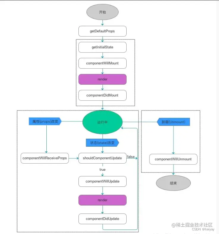
React 生命周期:

图文解释

在这里插入图片描述

在这里插入图片描述

  • constructor:组件实例化时调用,用于初始化 state 和绑定方法。
  • static getDerivedStateFromProps:在组件实例化和更新过程中调用,用于根据 props 更新 state。
  • render:根据当前的 state 和 props 渲染组件的 UI。
  • componentDidMount:组件挂载后调用,可以进行 DOM 操作、网络请求等副作用操作。
  • shouldComponentUpdate:决定组件是否需要重新渲染。
  • getSnapshotBeforeUpdate:在组件更新之前获取当前的 DOM 状态,常用于保存滚动位置等操作。
  • componentDidUpdate:组件更新后调用,可以进行 DOM 操作、网络请求等副作用操作。
  • componentWillUnmount:组件销毁前调用,用于清理定时器、取消网络请求等操作。

举例说明

在React中,当刷新浏览器时,React组件的完整生命周期过程如下:

class MyComponent extends React.Component {
  constructor(props) {
    super(props);
    console.log('constructor');
  }

  componentDidMount() {
    console.log('componentDidMount');
  }

  componentDidUpdate() {
    console.log('componentDidUpdate');
  }

  componentWillUnmount() {
    console.log('componentWillUnmount');
  }

  render() {
    console.log('render');
    return (
      <div>
        {/* JSX内容 */}
      </div>
    );
  }
}

在浏览器刷新时,控制台将按照以下顺序打印生命周期函数的信息:

  1. constructor: 组件的构造函数,在组件实例化时被调用,用于初始化组件的状态和绑定方法。
  2. render: 组件的渲染函数,在组件渲染时被调用,返回JSX元素用于构建DOM结构。
  3. componentDidMount: 组件挂载到DOM节点之后被调用,可以进行DOM操作、网络请求等副作用操作。
  4. componentDidUpdate: 组件更新完成后被调用,可以处理组件更新时的额外逻辑。
  5. componentWillUnmount: 组件即将从DOM节点中卸载时被调用,可以进行一些清理操作,如取消订阅、清除定时器等。 注意,刷新浏览器时,React组件的完整生命周期过程只包括constructor、render和componentDidMount。componentDidUpdate和componentWillUnmount等生命周期函数将在组件更新和卸载过程中触发,而不会在刷新浏览器时被调用。