一、新建流程图
1.1 新建流程图
1.2 左侧操作符介绍
Flow:顾名思义就是流,用来从一个操作流向下一个操作。
Process: 过程
Terminator:用在结束的时候。
Dicision:是决策的意思,就是需要做决定做选择的处理。
Manual input:是手动输入的意思,就是需要做输入操作的时候,比如输入用户信息。
Manual Operation:是手动操作的意思,就是需要进行操作处理的时候,比如打开app。
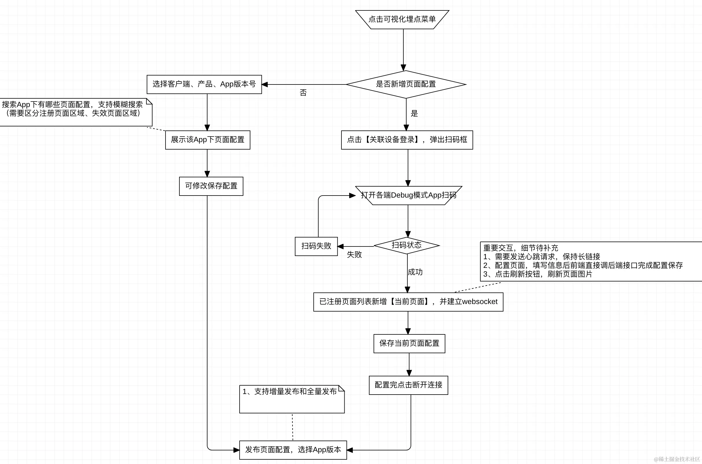
例:
分类: 作图
一、新建流程图
1.1 新建流程图
1.2 左侧操作符介绍
Flow:顾名思义就是流,用来从一个操作流向下一个操作。
Process: 过程
Terminator:用在结束的时候。
Dicision:是决策的意思,就是需要做决定做选择的处理。
Manual input:是手动输入的意思,就是需要做输入操作的时候,比如输入用户信息。
Manual Operation:是手动操作的意思,就是需要进行操作处理的时候,比如打开app。
例:
分类: 作图