新来的同事年薪35w+,老员工却“自愿申请”降薪10%,中年职场人正在崩溃...

164 阅读6分钟

蔡依林在演唱会上说过的一句话:“在乐坛摸爬滚打这么多年,遭遇了那么多质疑和嘲讽还能挺立到今天,然后想说40岁是个很棒的年纪......”,让很多在职场打拼多年的老员工感慨颇深。

真希望我也能有这种状态!但普通人人到中年真的太难了……

最近几年,在春风得意的校招“职场新力量”背后,职场老员工却越来越多地陷入怀疑人生时刻。

应届生薪资待遇越来越好了:华为拿出200万年薪招募“天才少年”,海归毕业生在北上广深等各地享受优惠政策,字节、阿里、腾讯等技术岗应届生起薪纷纷超过30万……

然而,被薪资倒挂的老员工们却在暗自神伤。

有网友分享了自己的绝望:“工作四年了,今年调完薪,本来开心自己终于超过去年的应届生了。没想到看完今年的校招薪资,发现自己又被21届的倒挂了……”

在知乎,“美团2021届应届生年薪35W+”的问题吸引了超过400万职场人关注:

很多被倒挂的职场老员工表示,每年看到新同事的工资,都感觉生存压力又加重了一点,“简直怀疑是不是在变相逼我们辞职!”。

但也有人冷静下来分析后认为,这是自己的价值在亮起警报:“不成长,就有被淘汰的危险。”

被年轻的“后浪”追赶的职场老员工,如何避免被拍在沙滩上?

”自愿降薪“的老员工们,是时候意识到工龄不再值钱了

听说过申请加薪,你见过公司要求员工“自愿降薪”的吗?

前段时间,广州一家互联网公司内部通知:“今年公司效益良好,所以决定允许入职一年以上的老员工自愿申请每月降低待遇10%。”

Hello???

即使受到众多质疑,事后公司老板还是理直气壮地回应道:“自愿降薪是员工合理合法的权力。93%的公司老员工参与了本次自愿降薪活动,内心普遍真实高兴满意。”

无数职场中年人感慨:别提薪资倒挂了,我辛辛苦苦为公司工作多年,原来就是为了中年以后“自愿降薪”!

虽然被薪资倒挂和自愿降薪的老员工们的确有理由抱怨和不满,但现实点来说,如果想要躲过下一波把你“拍在沙滩上”的后浪,是时候行动起来为自己提高竞争力了!

智联招聘CEO郭盛就断言:“这个社会变化太快,如果你不终身学习,一定会被淘汰。”

不想变成老板眼中的“奢侈品”,就得学会自我颠覆

看到过一个说法:35岁后最可怕的事,是成为职场中的奢侈品。

奢侈品是什么?听着高端大气上档次,但已经在不知不觉中到达生存链末尾:价格贵、易损耗,在大多数人心中却实用性不强,绝非不可替代。

认识的一位学长,马上要迈入工作的第四个年头,却开始频繁地陷入自我怀疑:

他回忆过去的三年,虽然项目不同,但分配到自己手上的任务却永远大同小异,久而久之感觉脑子已经不转了。“这段时间带的一个实习生,几乎每天都有新点子,有时候我甚至会想,幸亏他没和我投同一份岗位,不然我leader肯定会开掉我。”

为什么职场老员工的生存越来越困难了?一个残酷的真相是,有一部分老员工只是变老了,能力却没有随工龄增长。

想要保住自己的位子,需要的不是量的积累,而是质的飞跃。

特别是对于Android开发来说,更多应该想想怎么往深探索,正确的职业规划应该是金字塔形,核心竞争力一定要扎实!

不要老想着Android凉了或是每天说要转行,与其焦虑不安,不如努力提升技术水平,毕竟在这时代,有硬技术的人到哪都吃香。

Android未来的趋势:移动开发是不局限于App开发的,比如 逆向、物联网、音视频、边缘计算、VR/AR,很多新的技术浪潮其实都已经融入到移动开发的体系里。

在可见的未来,推荐大家选择 NDK 作为未来学习的重心,5G 物联网是风口,一旦涉及硬件交互就一定避不开 NDK 开发。另外伴随着5G时代的来临,音视频也会迎来一波爆发,如果大家现在能够把握住机会,当一只风口上的“猪”岂不是美滋滋?

程序员如何走上快速提升技术走上财富自由之路?

‘ 学习一线大厂的各项技术:

大厂是我们的技术先驱,不仅仅是各种技术,还有很多令你大开眼界的使用方法,学习这些有利于自己竞争力的提高,深入理解后也可以提升你的学习效率。

现在竞争这么激烈,只有通过不断学习,提高自己,才能保持竞争力。

想要在高端人才中脱颖而出,就必须不断地学习,提升技术。许多人因为资料的匮乏而无法有效学习,这里就为大家分享一份《Android Framework 开发揭秘》,帮助更多的程序员积累知识、快速提升!

由于文章内容比较多,篇幅有限,已经被整理成了PDF指南,有需要《Android Framework进阶学习指南》

详细Vx关注公众号:Android老皮

《Android Framework源码开发揭秘》

本学习手册深入剖析了Android系统源代码,详细讲解了Android框架初始化过程及主要组件的工作原理,旨在通过实例和案例介绍 Android Framework 的核心概念和技术,从而帮助开发者更好地理解 Android 应用程序的设计和开发。 该手册适合具有一定 Android 应用开发经验的程序员,希望能通过深入学习 Android Framework 来帮助开发者更好地理解和掌握这一技术。

在这里插入图片描述

第一章 系统启动流程分析

Android系统完整的启动过程,从系统层次角度可分为 Linux 系统层、Android 系统服务层、Zygote进程模型三个阶段; 知识要点: 第一节 Android启动概括、 第二节 init.rc解析、 第三节 Zygote、 第四节 面试题

在这里插入图片描述

第二章 跨进程通信IPC解析

Binder作为Android进程间通信的机制,可以看做是一个驱动。在Android中,常见的进程间通信例如系统类的:打电话、闹钟等;自己创建的:像WebView、视频播放、音频播放、大图浏览等。

图片

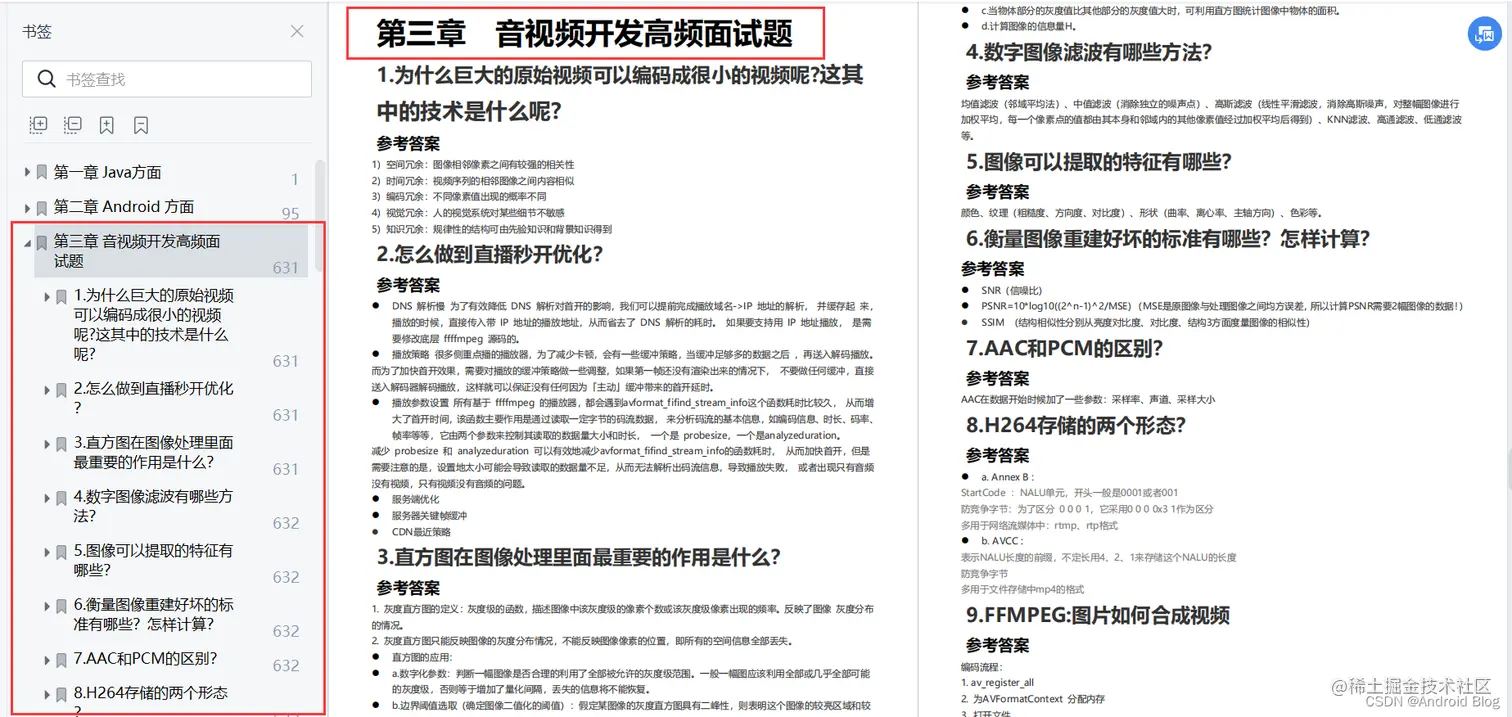
第三章 Handler源码解析 第一节 源码分析 第二节 难点问题 第三节Handler常问面试题

在这里插入图片描述