万长文字 | 16张图解开AbstractQueuedSynchronizer

100 阅读14分钟

以下文章来源于程序猿阿星

前言

本文带读者们深入理解AbstractQueuedSynchronizer设计思想。

内容大纲

图片

基础

AbstractQueuedSynchronizer抽象同步队列简称A Q S,它是实现同步器的基础组件,如常用的ReentrantLock、Semaphore、CountDownLatch等。

A Q S定义了一套多线程访问共享资源的同步模板,解决了实现同步器时涉及的大量细节问题,能够极大地减少实现工作,虽然大多数开发者可能永远不会使用A Q S实现自己的同步器(J U C包下提供的同步器基本足够应对日常开发),但是知道A Q S的原理对于架构设计还是很有帮助的,面试还可以吹吹牛,下面是A Q S的组成结构。

图片

三部分组成,state同步状态、Node组成的CLH队列、ConditionObject条件变量(包含Node组成的条件单向队列),下面会分别对这三部分做介绍。

先贴下AbstractQueuedSynchronizer提供的核心函数,混个脸熟就够了,后面会讲解

状态

  • getState():返回同步状态
  • setState(int newState):设置同步状态
  • compareAndSetState(int expect, int update):使用C A S设置同步状态
  • isHeldExclusively():当前线程是否持有资源

独占资源(不响应线程中断)

  • tryAcquire(int arg):独占式获取资源,子类实现
  • acquire(int arg):独占式获取资源模板
  • tryRelease(int arg):独占式释放资源,子类实现
  • release(int arg):独占式释放资源模板

共享资源(不响应线程中断)

  • tryAcquireShared(int arg):共享式获取资源,返回值大于等于0则表示获取成功,否则获取失败,子类实现
  • acquireShared(int arg):共享式获取资源模板
  • tryReleaseShared(int arg):共享式释放资源,子类实现
  • releaseShared(int arg):共享式释放资源模板

这里补充下,获取独占、共享资源操作还提供超时与响应中断的扩展函数,有兴趣的读者可以去AbstractQueuedSynchronizer源码了解。

同步状态

A Q S中维护了一个同步状态变量stategetState函数获取同步状态,setState、compareAndSetState函数修改同步状态,对于A Q S来说,线程同步的关键是对state的操作,可以说获取、释放资源是否成功都是由state决定的,比如state>0代表可获取资源,否则无法获取,所以state的具体语义由实现者去定义,现有的ReentrantLock、ReentrantReadWriteLock、Semaphore、CountDownLatch定义的state语义都不一样。

  • ReentrantLockstate用来表示是否有锁资源
  • ReentrantReadWriteLockstate16位代表读锁状态,低16位代表写锁状态
  • Semaphorestate用来表示可用信号的个数
  • CountDownLatchstate用来表示计数器的值

CLH队列

CLHA Q S内部维护的FIFO先进先出)双端双向队列(方便尾部节点插入),基于链表数据结构,当一个线程竞争资源失败,就会将等待资源的线程封装成一个Node节点,通过C A S原子操作插入队列尾部,最终不同的Node节点连接组成了一个CLH队列,所以说A Q S通过CLH队列管理竞争资源的线程,个人总结CLH队列具有如下几个优点:

  • 先进先出保证了公平性
  • 非阻塞的队列,通过自旋锁和C A S保证节点插入和移除的原子性,实现无锁快速插入
  • 采用了自旋锁思想,所以CLH也是一种基于链表的可扩展、高性能、公平的自旋锁

Node内部类

NodeA Q S的内部类,每个等待资源的线程都会封装成Node节点组成C L H队列、等待队列,所以说Node是非常重要的部分,理解它是理解A Q S的第一步。

图片

Node类中的变量都很好理解,只有waitStatus、nextWaiter没有细说,下面做个补充说明

waitStatus等待状态如下

图片

nextWaiter特殊标记

  • NodeCLH队列时,nextWaiter表示共享式或独占式标记
  • Node在条件队列时,nextWaiter表示下个Node节点指针

流程概述

线程获取资源失败,封装成Node节点从C L H队列尾部入队并阻塞线程,某线程释放资源时会把C L H队列首部Node节点关联的线程唤醒(此处的首部是指第二个节点,后面会细说),再次获取资源。

图片

入队

获取资源失败的线程需要封装成Node节点,接着尾部入队,在A Q S中提供addWaiter函数完成Node节点的创建与入队。



   /**
     * @author: 程序猿阿星
     * @description:  Node节点入队-CLH队列
     * @param mode 标记  Node.EXCLUSIVE独占式 or Node.SHARED共享式
     */
    private Node addWaiter(Node mode) {
        //根据当前线程创建节点,等待状态为0
        Node node = new Node(Thread.currentThread(), mode);
        // 获取尾节点
        Node pred = tail;
        if (pred != null) {
            //如果尾节点不等于null,把当前节点的前驱节点指向尾节点
            node.prev = pred;
            //通过cas把尾节点指向当前节点
            if (compareAndSetTail(pred, node)) {
                //之前尾节点的下个节点指向当前节点
                pred.next = node;
                return node;
            }
        }
        //如果添加失败或队列不存在,执行end函数
        enq(node);
        return node;
    }

添加节点的时候,如果从C L H队列已经存在,通过C A S快速将当前节点添加到队列尾部,如果添加失败或队列不存在,则指向enq函数自旋入队。


    /**
     * @author: 程序猿阿星
     * @description: 自旋cas入队
     * @param node 节点
     */
    private Node enq(final Node node) {
        for (;;) { //循环
            //获取尾节点
            Node t = tail;
            if (t == null) {
                //如果尾节点为空,创建哨兵节点,通过cas把头节点指向哨兵节点
                if (compareAndSetHead(new Node()))
                    //cas成功,尾节点指向哨兵节点
                    tail = head;
            } else {
                //当前节点的前驱节点设指向之前尾节点
                node.prev = t;
                //cas设置把尾节点指向当前节点
                if (compareAndSetTail(t, node)) {
                    //cas成功,之前尾节点的下个节点指向当前节点
                    t.next = node;
                    return t;
                }
            }
        }
    }

通过自旋C A S尝试往队列尾部插入节点,直到成功,自旋过程如果发现C L H队列不存在时会初始化C L H队列,入队过程流程如下图

图片

第一次循环

  1. 刚开始C L H队列不存在,headtail都指向null
  2. 要初始化C L H队列,会创建一个哨兵节点,headtail都指向哨兵节点

第二次循环3. 当前线程节点的前驱节点指向尾部节点(哨兵节点) 4. 设置当前线程节点为尾部,tail指向当前线程节点 5. 前尾部节点的后驱节点指向当前线程节点(当前尾部节点)

最后结合addWaiterenq函数的入队流程图如下

图片

出队

C L H队列中的节点都是获取资源失败的线程节点,当持有资源的线程释放资源时,会将head.next指向的线程节点唤醒(C L H队列的第二个节点),如果唤醒的线程节点获取资源成功,线程节点清空信息设置为头部节点(新哨兵节点),原头部节点出队(原哨兵节点

acquireQueued函数中的部分代码


//1.获取前驱节点
final Node p = node.predecessor();
//如果前驱节点是首节点,获取资源(子类实现)
if (p == head && tryAcquire(arg)) {
    //2.获取资源成功,设置当前节点为头节点,清空当前节点的信息,把当前节点变成哨兵节点
    setHead(node);
    //3.原来首节点下个节点指向为null
    p.next = null; // help GC
    //4.非异常状态,防止指向finally逻辑
    failed = false;
    //5.返回线程中断状态
    return interrupted;
}

private void setHead(Node node) {
    //节点设置为头部
    head = node;
    //清空线程
    node.thread = null;
    //清空前驱节点
    node.prev = null;
}

只需要关注1~3步骤即可,过程非常简单,假设获取资源成功,更换头部节点,并把头部节点的信息清除变成哨兵节点,注意这个过程是不需要使用C A S来保证,因为只有一个线程能够成功获取到资源。

图片

条件变量

Objectwait、notify函数是配合Synchronized锁实现线程间同步协作的功能,A Q SConditionObject条件变量也提供这样的功能,通过ConditionObjectawaitsignal两类函数完成。

不同于Synchronized锁,一个A Q S可以对应多个条件变量,而Synchronized只有一个。

图片

如上图所示,ConditionObject内部维护着一个单向条件队列,不同于C H L队列,条件队列只入队执行await的线程节点,并且加入条件队列的节点,不能在C H L队列, 条件队列出队的节点,会入队到C H L队列。

当某个线程执行了ConditionObjectawait函数,阻塞当前线程,线程会被封装成Node节点添加到条件队列的末端,其他线程执行ConditionObjectsignal函数,会将条件队列头部线程节点转移到C H L队列参与竞争资源,具体流程如下图

图片

最后补充下,条件队列Node类是使用nextWaiter变量指向下个节点,并且因为是单向队列,所以prevnext变量都是null

进阶

A Q S采用了模板方法设计模式,提供了两类模板,一类是独占式模板,另一类是共享形模式,对应的模板函数如下

  • 独占式
    • acquire获取资源
    • release释放资源
  • 共享式
    • acquireShared获取资源
    • releaseShared释放资源

独占式获取资源

acquire是个模板函数,模板流程就是线程获取共享资源,如果获取资源成功,线程直接返回,否则进入CLH队列,直到获取资源成功为止,且整个过程忽略中断的影响,acquire函数代码如下

图片

  • 执行tryAcquire函数,tryAcquire是由子类实现,代表获取资源是否成功,如果资源获取失败,执行下面的逻辑
  • 执行addWaiter函数(前面已经介绍过),根据当前线程创建出独占式节点,并入队CLH队列
  • 执行acquireQueued函数,自旋阻塞等待获取资源
  • 如果acquireQueued函数中获取资源成功,根据线程是否被中断状态,来决定执行线程中断逻辑

图片

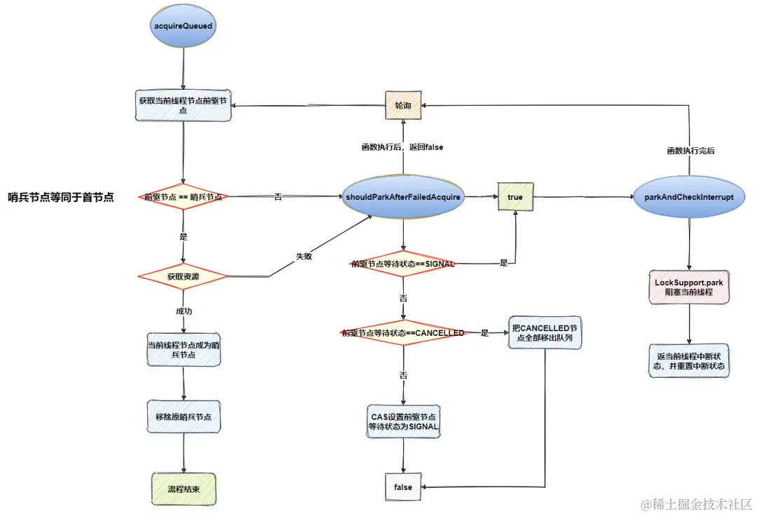
acquire函数的大致流程都清楚了,下面来分析下acquireQueued函数,线程封装成节点后,是如何自旋阻塞等待获取资源的,代码如下

    /**
     * @author: 程序猿阿星
     * @description: 自旋机制等待获取资源
     * @param node
     * @param arg
     * @return: boolean
     */
    final boolean acquireQueued(final Node node, int arg) {
        //异常状态,默认是
        boolean failed = true;
        try {
            //该线程是否中断过,默认否
            boolean interrupted = false;
            for (;;) {//自旋
                //获取前驱节点
                final Node p = node.predecessor();
                //如果前驱节点是首节点,获取资源(子类实现)
                if (p == head && tryAcquire(arg)) {
                    //获取资源成功,设置当前节点为头节点,清空当前节点的信息,把当前节点变成哨兵节点
                    setHead(node);
                    //原来首节点下个节点指向为null
                    p.next = null// help GC
                    //非异常状态,防止指向finally逻辑
                    failed = false;
                    //返回线程中断状态
                    return interrupted;
                }
                /**
                 * 如果前驱节点不是首节点,先执行shouldParkAfterFailedAcquire函数,shouldParkAfterFailedAcquire做了三件事
                 * 1.如果前驱节点的等待状态是SIGNAL,返回true,执行parkAndCheckInterrupt函数,返回false
                 * 2.如果前驱节点的等大状态是CANCELLED,把CANCELLED节点全部移出队列(条件节点)
                 * 3.以上两者都不符合,更新前驱节点的等待状态为SIGNAL,返回false
                 */
                if (shouldParkAfterFailedAcquire(p, node) &&
                    //使用LockSupport类的静态方法park挂起当前线程,直到被唤醒,唤醒后检查当前线程是否被中断,返回该线程中断状态并重置中断状态
                    parkAndCheckInterrupt())
                    //该线程被中断过
                    interrupted = true;
                }
            } finally {
                // 尝试获取资源失败并执行异常,取消请求,将当前节点从队列中移除
                if (failed)
                    cancelAcquire(node);
            }
    }

一图胜千言,核心流程图如下

图片

独占式释放资源

有获取资源,自然就少不了释放资源,A Q S中提供了release模板函数来释放资源,模板流程就是线程释放资源成功,唤醒CLH队列的第二个线程节点(首节点的下个节点),代码如下

    /**
     * @author: 程序猿阿星
     * @description: 独占式-释放资源模板函数
     * @param arg
     * @return: boolean
     */
    public final boolean release(int arg) {

        if (tryRelease(arg)) {//释放资源成功,tryRelease子类实现
            //获取头部线程节点
            Node h = head;
            if (h != null && h.waitStatus != 0//头部线程节点不为null,并且等待状态不为0
                //唤醒CHL队列第二个线程节点
                unparkSuccessor(h);
            return true;
        }
        return false;
    }
    
    
    private void unparkSuccessor(Node node) {
        //获取节点等待状态
        int ws = node.waitStatus;
        if (ws < 0)
            //cas更新节点状态为0
            compareAndSetWaitStatus(node, ws, 0);
    
        //获取下个线程节点        
        Node s = node.next;
        if (s == null || s.waitStatus > 0) { //如果下个节点信息异常,从尾节点循环向前获取到正常的节点为止,正常情况不会执行
            s = null;
            for (Node t = tail; t != null && t != node; t = t.prev)
                if (t.waitStatus <= 0)
                    s = t;
        }
        if (s != null)
            //唤醒线程节点
            LockSupport.unpark(s.thread);
        }
    }

release逻辑非常简单,流程图如下

图片

共享式获取资源

acquireShared是个模板函数,模板流程就是线程获取共享资源,如果获取到资源,线程直接返回,否则进入CLH队列,直到获取到资源为止,且整个过程忽略中断的影响,acquireShared函数代码如下

    /**
     * @author: 程序猿阿星
     * @description: 共享式-获取资源模板函数
     * @param arg
     * @return: void
     */
    public final void acquireShared(int arg) {
        /**
         * 1.负数表示失败
         * 2.0表示成功,但没有剩余可用资源
         * 3.正数表示成功且有剩余资源
         */
        if (tryAcquireShared(arg) < 0//获取资源失败,tryAcquireShared子类实现
            //自旋阻塞等待获取资源
            doAcquireShared(arg);
    }
    
    

doAcquireShared函数与独占式的acquireQueued函数逻辑基本一致,唯一的区别就是下图红框部分

图片

  • 节点的标记是共享式
  • 获取资源成功,还会唤醒后续资源,因为资源数可能>0,代表还有资源可获取,所以需要做后续线程节点的唤醒

共享式释放资源

A Q S中提供了releaseShared模板函数来释放资源,模板流程就是线程释放资源成功,唤醒CHL队列的第二个线程节点(首节点的下个节点),代码如下

    /**
     * @author: 程序猿阿星
     * @description: 共享式-释放资源模板函数
     * @param arg
     * @return: boolean
     */
    public final boolean releaseShared(int arg) {
        if (tryReleaseShared(arg)) {//释放资源成功,tryReleaseShared子类实现
            //唤醒后继节点
            doReleaseShared();
            return true;
        }
        return false;
    }
    
    private void doReleaseShared() {
        for (;;) {
            //获取头节点
            Node h = head;
            if (h != null && h != tail) {
                int ws = h.waitStatus;
    
                if (ws == Node.SIGNAL) {//如果头节点等待状态为SIGNAL
                    if (!compareAndSetWaitStatus(h, Node.SIGNAL, 0))//更新头节点等待状态为0
                        continue;            // loop to recheck cases
                    //唤醒头节点下个线程节点
                    unparkSuccessor(h);
                }
                //如果后继节点暂时不需要被唤醒,更新头节点等待状态为PROPAGATE
                else if (ws == 0 &&
                         !compareAndSetWaitStatus(h, 0, Node.PROPAGATE))
                    continue;               
            }
            if (h == head)              
                break;
        }
    }

与独占式释放资源区别不大,都是唤醒头节点的下个节点,就不做过多描述了。

实战

说了这么多理论,现在到实战环节了,正如前文所述,A Q S定义了一套多线程访问共享资源的同步模板,解决了实现同步器时涉及的大量细节问题,能够极大地减少实现工作,现在我们基于A Q S实现一个不可重入的独占锁,直接使用A Q S提供的独占式模板,只需明确state的语义与实现tryAcquiretryRelease函数(获取资源与释放资源),在这里state0表示锁没有被线程持有,state1表示锁已经被某个线程持有,由于是不可重入锁,所以不需要记录持有锁线程的获取锁次数。

不可重入的独占锁代码如下

/**
 * @Author 程序猿阿星
 * @Description 不可重入的独占锁
 */
public class NonReentrantLock implements Lock {


    /**
     * @Author 程序猿阿星
     * @Description 自定义同步器
     */
    private static class Sync extends AbstractQueuedSynchronizer {

        /**
         * 锁是否被线程持有
         */
        @Override
        protected boolean isHeldExclusively() {
            //0:未持有 1:已持有
            return super.getState() == 1;
        }

        /**
         * 获取锁
         */
        @Override
        protected boolean tryAcquire(int arg) {
            if (arg != 1) {
                //获取锁操作,是需要把state更新为1,所以arg必须是1
                throw new RuntimeException("arg not is 1");
            }
            if (compareAndSetState(0, arg)) {//cas 更新state为1成功,代表获取锁成功
                //设置持有锁线程
                setExclusiveOwnerThread(Thread.currentThread());
                return true;
            }
            return false;
        }

        /**
         * 释放锁
         */
        @Override
        protected boolean tryRelease(int arg) {
            if (arg != 0) {
                //释放锁操作,是需要把state更新为0,所以arg必须是0
                throw new RuntimeException("arg not is 0");
            }
            //清空持有锁线程
            setExclusiveOwnerThread(null);
            //设置state状态为0,此处不用cas,因为只有获取锁成功的线程才会执行该函数,不需要考虑线程安全问题
            setState(arg);
            return true;
        }

        /**
         * 提供创建条件变量入口
         */
        public ConditionObject createConditionObject() {
            return new ConditionObject();
        }

    }

    private final Sync sync = new Sync();

    /**
     * 获取锁
     */
    @Override
    public void lock() {
        //Aqs独占式-获取资源模板函数
        sync.acquire(1);
    }
        
    /**
     * 获取锁-响应中断
     */
    @Override
    public void lockInterruptibly() throws InterruptedException {
        //Aqs独占式-获取资源模板函数(响应线程中断)
        sync.acquireInterruptibly(1);
    }

    /**
     * 获取锁是否成功-不阻塞
     */
    @Override
    public boolean tryLock() {
        //子类实现
        return sync.tryAcquire(1);
    }
    
    /**
     * 获取锁-超时机制
     */
    @Override
    public boolean tryLock(long time, TimeUnit unit) throws InterruptedException {
        //Aqs独占式-获取资源模板函数(超时机制)
        return sync.tryAcquireNanos(1,unit.toNanos(time));
    }
    
    /**
     * 释放锁
     */
    @Override
    public void unlock() {
        //Aqs独占式-释放资源模板函数
        sync.release(0);
    }
    
    /**
     * 创建条件变量
     */
    @Override
    public Condition newCondition() {
        return sync.createConditionObject();
    }
}

NonReentrantLock定义了一个内部类SyncSync用来实现具体的锁操作,它继承了A Q S,因为使用的是独占式模板,所以重写tryAcquiretryRelease函数,另外提供了一个创建条件变量的入口,下面使用自定义的独占锁来同步两个线程对j++

    private static int j = 0;

    public static void main(String[] agrs) throws InterruptedException {
        NonReentrantLock  nonReentrantLock = new NonReentrantLock();

        Runnable runnable = () -> {
            //获取锁
            nonReentrantLock.lock();
            for (int i = 0; i < 100000; i++) {
                j++;
            }
            //释放锁
            nonReentrantLock.unlock();
        };

        Thread thread = new Thread(runnable);
        Thread threadTwo = new Thread(runnable);

        thread.start();
        threadTwo.start();

        thread.join();
        threadTwo.join();

        System.out.println(j);
    }
    


无论执行多少次输出内容都是:
200000

AQS简化流程图

图片