带你玩转自定义view系列--Android 的相关坐标系

960 阅读2分钟

View 的简介

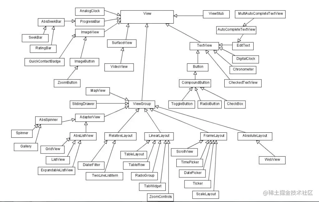
View是Android所有控件的基类,接下来借鉴网上的一张图片让大家一目了然(图片出自:blog.51cto.com/wangzhaoli/…

img

image

Android 的相关坐标系

图片内容有点多,自定义 View 做得好事可以提升用户对 APP 的体验感的。接下来就学习一下 Android 的相关坐标系。

Android 坐标系

在物理中,要描述一个物体的运动,就必须选定一个参考系。所谓滑动,正式相对于参考系的运动。在Android中,将屏幕最左上角的顶点作为Android坐标系的原点,从原点向右是X轴正方向,从原点向下是Y轴正方向:

img

image

系统提供了 getLocationOnScreen(intLocation[]) 这样的方法来获取 Android 坐标中点的位置,即该视图左上角在 Android 坐标系中的坐标。另外,在触控事件中使用 getRawX() 和 getRawY() 方法所获取的坐标同样是 Android 坐标系中的坐标。

视图坐标

Android 中除了上面所说的这种坐标系之外,还有一个视图坐标系,他描述了子视图在父视图中的位置关系。这两种坐标系并不矛盾也不复杂,他们的作用是相辅相成的。

与 Android 坐标系类似,视图坐标系同样是以原点向右为X轴正方向,以原点向下为Y轴正方向。

只不过在视图坐标系中,原点不再是 Android 坐标系中的屏幕左上角,而是以父视图左上角为坐标原点。

img

image

在触控事件中,通过 getX() 和 getY() 所获得的坐标就是视图坐标中的坐标。

在 Android 中,系统提供了非常多的方法来获取坐标值、相对距离等。方法多是好,但是不方便初学者学习,不知道什么情况下使用。下面就总结了一些 API,结合 Android 坐标系来看看该如何使用它们。

img

image

这些方法可以分成如下两个类别:

View提供的获取坐标方法: **getTop(): **获取到的是View自身的顶边到其父布局顶边的距离 **getLeft(): **获取到的是View自身的左边到其父布局左边的距离 **getRight(): **获取到的是View自身的右边到其父布局左边的距离 **getBottom(): **获取到的是View自身的底边到其父布局顶边的距离

另外View获取自身宽高

**getHeight(): **获取View自身高度 **getWidth(): **获取View自身宽度 MotionEvent提供的方法: **getX(): **获取点击事件距离控件左边的距离,即视图坐标 **getY(): **获取点击事件距离控件东边的距离,即视图坐标 **getRawX(): **获取点击事件距离整个屏幕左边的距离,即绝对坐标 **getRawY(): **获取点击事件距离整个屏幕顶边的距离,即绝对坐标

以上就是简单的 Android 坐标和 View 的视图坐标。