【FAQ】关于CP反馈的联运应用的常见结算问题小结

183 阅读4分钟

问题一:为什么在“我的账户”>>“收益”里面的金额和支付报表中的金额对不上 ?

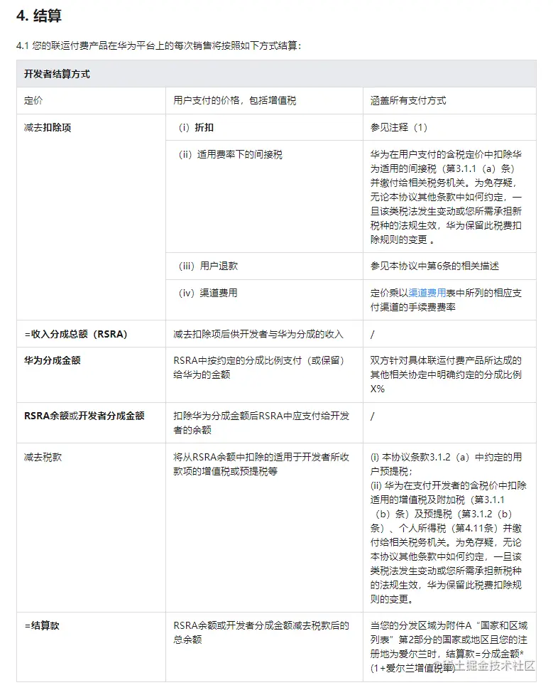
关于联运类应用付费产品在华为平台上结算问题,您可以详细参考一下“华为商户服务协议”的第四章节关于结算的官方文档的,如果有支付的收益,之前应该已经签署了该协议。

根据文档,订单金额和实际收益之间是有代扣税和收益分成的, CP认为出现差别的主要原因是没有把由华为代扣的订单销项税额考虑进去。

问题二:为什么10月份的都已经在付款中,但是仍然没有到账 ?

1、结算主体为:Huawei Service (Hong Kong) Co., Limited(华为服务(香港)有限公司) 或 Aspiegel Limited,待结算金额总额需达到结算门槛200欧元(EUR)。如果结算期内待结算的累计结算金额低于200欧元(EUR),则结算日期将推迟到金额达到200欧元(EUR)的日期。如果6个月内金额未达到200欧元,华为将结算6个月内累计的金额。

2、结算主体为:Huawei Software Technologies Co., Ltd.(华为软件技术有限公司),无结算金额最低门槛要求,但确认结算单后,您需要按照文档要求(章节4)准备发票并发送到要求邮箱才可以发起结算流程;

根据官方文档,如对结算数据无异议,点击“确认结算单”提交结算申请,核对申付金额及收款银行等信息无误后,点击“提交”,提交后将无法取消。需要注意的是当结算期范围:开发者账号、签约主体、合同、币种、业务类型相同时,如需多个结算单合并开票,请确认同一个合同、同一业务类型相同的结算单方可进行合并开票。

结算单流程详细说明

在结算单的界面上有三个状态:待确认、付款中、已支付;

点开结算单会有状态明细:生成结算单-结算单已确认-支付已发起-支付完成;

  1. 当生成结算单时,结算单的结算状态为“待确认”状态;

  1. CP点击确认结算单的时候,界面上的状态会变为付款中,明细状态会变成结算单已确认。待收到CP合格发票核对无误后,华为发起付款流程明细中的状态就是支付已发起,界面上的状态还是付款中,也就是说,只要CP点击确认了结算单,付款状态都是在付款中;

  1. 当付款到账之后,结算单状态将变为“支付已完成”,标志着结算付款流程结束。如下图:

按照确认的结算单金额开具发票,合并开票需将所选结算单中的“结算汇总信息-结算金额”加总,注意金额与发票金额要完全一致,不能有一分钱差异。之后您需要按照官方结算文档要求(章节4)准备发票并发送到要求邮箱才可以发起结算流程;

具体详情请您参考开发者联盟关于自主结算指南的官方文档进行相关操作。

问题三:如何提取海外应用内付款金额到国内公司账户?

提取海外应用内付款金额到国内公司账户,这个需要您确认是否在开通商户服务时,填写了跨境收款银行账户,如下图所示:

如果没有的话,请您及时按照是官方操作指导补充完善。

问题四:可以直接打印结算单,并按照相应金额开发票吗?

具体可以参照开发者联盟的自助结算文档,先核对结算单,后确认结算单,当然CP可以直接下载结算单,直接开票并联同结算单一起邮件给华为,通常情况下,华为会在每月15日向CP提供上个月的结算单。如果在15天后,CP未发起争议申请,则会自动确认结算单;当您确认结算单并经过华为审批后,结算页面上的结算单状态将变为“付款中”。

了解更多详情>>

访问HMS Core 联盟官网

获取HMS Core 开发指导文档

关注我们,第一时间了解 HMS Core 最新技术资讯~