一种高速ADC和DAC转换电路分享

289 阅读7分钟

目录

1、高速ADC转换电路

2、高速DAC转换电路


ADC/DAC(Analog to Digital Converter/ Digital to Analog Converter,即模数转换器/数模转换器)是大多数系统中必不可少的组成部件,用于将连续的模拟信号转换成离散的数字信号,或者将离散的数字信号转换成连续的模拟信号,它们是连接模电电路和数字电路必不可少的桥梁。在很多场合下,ADC/DAC 的转换速度甚至直接决定了整个系统的运行速度。

本篇博文为各位分享一种高速ADC和DAC转换电路。 高速ADC选用芯片为:AD9280/3PA9280(两款芯片兼容),高速DAC选用芯片为:AD9708/3PD9708E(两款芯片兼容)。

1、高速ADC转换电路

AD9280 是 ADI 公司生产的一款单芯片、8 位、32MSPS(Million Samples Per Second,每秒采样百万次)模数转换器,具有高性能、低功耗的特点。

AD9280 的内部功能框图如下图所示:

AD9280 在时钟(CLK)的驱动下工作,用于控制所有内部转换的周期;AD9280 内置片内采样保持放大器(SHA),同时采用多级差分流水线架构,保证了 32MSPS 的数据转换速率下全温度范围内无失码;AD9280 内部集成了可编程的基准源,根据系统需要也可以选择外部高精度基准满足系统的要求。

AD9280 输出的数据以二进制格式表示,当输入的模拟电压超出量程时,会拉高 OTR(out-of-range)信号;当输入的模拟电压在量程范围内时,OTR 信号为低电平,因此可以通过 OTR 信号来判断输入的模拟电压是否在测量范围内。

AD9280 的时序图如下图所示:

模拟信号转换成数字信号并不是当前周期就能转换完成,从采集模拟信号开始到输出数据需要经过 3 个时钟周期。比如上图中在时钟 CLK 的上升沿沿采集的模拟电压信号 S1,经过 3 个时钟周期后(实际上再加上 25ns 的时间延时),输出转换后的数据 DATA1。需要注意的是,AD9280 芯片的最大转换速度是32MSPS,即输入的时钟最大频率为 32MHz。

AD9280 支持输入的模拟电压范围是 0V 至 2V,0V 对应输出的数字信号为 0,2V 对应输出的数字信号为 255。而 AD9708 经外部电路后,输出的电压范围是-5V~+5V,因此在 AD9280 的模拟输入端增加电压衰减电路,使-5V~+5V 之间的电压转换成 0V 至 2V 之间。那么实际上对我们用户使用来说,当 AD9280 的模拟输入接口连接-5V 电压时,AD 输出的数据为 0;当 AD9280 的模拟输入接口连接+5V 电压时,AD 输出的数据为 255。

当 AD9280 模拟输入端接-5V 至+5V 之间变化的正弦波电压信号时,其转换后的数据也是成正弦波波形变化,转换波形如下图所示:

输入的模拟电压范围在-5V 至 5V 之间,按照正弦波波形变化,最终得到的数据也是按照正弦波波形变化。

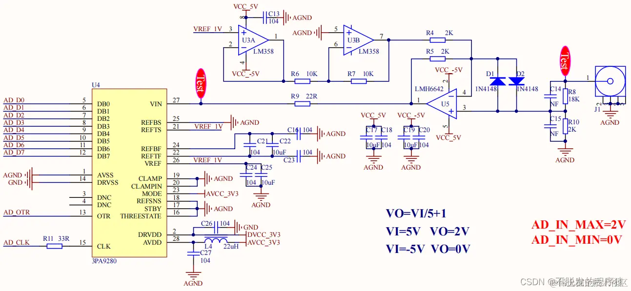
高速ADC转换电路设计思路如下所示:

高速ADC转换电路设计如下所示:

图中输入的模拟信号 SMA_IN(VI)经过衰减电路后得到 AD_IN2(VO)信号,两个模拟电压信号之间的关系是 VO=VI/5+1,即当 VI=5V 时,VO=2V;VI=-5V 时,VO=0V。

2、高速DAC转换电路

AD9708 是 ADI 公司(Analog Devices,Inc.,亚德诺半导体技术有限公司)生产的 TxDAC 系列数模转换器,具有高性能、低功耗的特点。AD9708 的数模转换位数为 8 位,最大转换速度为 125MSPS(每秒采样百万次 Million Samples per Second)。

AD9708 的内部功能框图如下图所示:

AD9708 在时钟(CLOCK)的驱动下工作,内部集成了+1.2V 参考电压(+1.20V REF)、运算放大器、电流源(CURRENT SOURCE ARRAY)和锁存器(LATCHES)。两个电流输出端 IOUTA 和 IOUTB 为一对差分电流,当输入数据为 0(DB7~DB0)时,IOUTA 的输出电流为 0,而 IOUTB 的输出电流达到最大,最大值的大小跟参考电压有关;当输入数据全为高点平(DB7~DB0=8’hff)时,IOUTA 的输出电流达到最大,最大值的大小跟参考电压有关,而 IOUTB 的输出电流为 0。AD9708 必须在时钟的驱动下才能把数据写入片内的锁存器中,其触发方式为上升沿触发,AD9708 的时序图如下图所示:

上图中的 DBO-DB7 和 CLOCK 是 AD9708 的 8 位输入数据和为输入时钟,IOUTA 和 IOUTB 为AD9708 输出的电流信号。由上图可知,数据在时钟的上升沿锁存,因此我们可以在时钟的下降沿发送数据。需要注意的是,CLOCK 的时钟频率越快,AD9708 的数模转换速度越快,AD9708 的时钟频率最快为125Mhz。

IOUTA 和 IOUTB 为 AD9708 输出的一对差分电流信号,通过外部电路低通滤波器与运放电路输出模拟电压信号,电压范围是-5V 至+5V 之间。当输入数据等于 0 时,AD9708 输出的电压值为 5V;当输入数据等于 255时,AD9708 输出的电压值为-5V。

AD9708 是一款数字信号转模拟信号的器件,内部没有集成 DDS(Direct Digital Synthesizer,直接数字 式频率合成器)的功能,但是可以通过控制 AD9708 的输入数据,使其模拟 DDS 的功能。例如,我们使用AD9708 输出一个正弦波模拟电压信号,那么我们只需要将 AD9708 的输入数据按照正弦波的波形变化即可,下图为 AD9708 的输入数据和输出电压值按照正弦波变化的波形图。

由上图可知,数据在 0 至 255 之间按照正弦波的波形变化,最终得到的电压也会按照正弦波波形变化,当输入数据重复按照正弦波的波形数据变化时,那么 AD9708 就可以持续不断的输出正弦波的模拟电压波形。需要注意的是,最终得到的 AD9708 的输出电压变化范围由其外部电路决定的,当输入数据为 0 时,AD9708 输出+5V 的电压;当输入数据为 255 时,AD9708 输出-5V 的电压。

由此可以看出,只要输入的数据控制的得当,AD9708 可以输出任意波形的模拟电压信号,包括正弦波、方波、锯齿波、三角波等波形。

高速DAC转换电路设计思路如下所示:

高速DAC转换电路设计如下所示:

图中输出的一对差分电流信号先经过滤波器,再经过运放电路得到一个单端的模拟电压信号。图中右侧的 W1 为滑动变阻器,可以调节输出的电压范围,推荐通过调节滑动变阻器,使输出的电压范围在-5V 至+5V 之间,从而达到 AD 转换芯片的最大转换范围。