融云观察:社交大佬发家史,模仿才是终极成功学密码?

206 阅读11分钟

上周,多所高校因微信支付将收取手续费宣布暂停使用,微信致歉并称在校园非盈利场景将持续保持零费率。关注【融云全球互联网通信云】了解更多

微信的回应非常迅速,但还是多次冲上了热搜榜,可见对一个用户量超过 12 亿的社交巨头来说,任何动作都将产生巨大影响。

从 2007 年第一代 iPhone 诞生起,我们正式迎来了“移动互联网时代”,完成了沟通方式从电话、短信到网络消息的转移。

这也就是我们后来无数次提到的,改变人机交互方式并直接将人类社会带入下个经济时代的“iPhone 时刻”。

也是在 2007 年,融云核心团队负责研发的飞信诞生,亿级日活用户的 IM 产品在国内诞生。

此后,WhatsApp、微信、Telegram、Discord 相继问世,并至今仍然占据社交产品主桌。

本文中,我们将详解社交四巨头的主要场景和演进历程、产品底色,尝试回答“社交大佬是如何养成的?”这一问题,并寻找巨头背后的“成功学密码”。


01 大佬发家史,场景优先做大做强

2009 年 WhatsApp 上线,2011 年腾讯推出微信,2013 年 Telegram 问世,2015 年 Discord 上线。四大社交巨头均以通讯服务起家,然后走出了各自不同的成长路线。

场景优先,规模为王。

总览四大应用的重要战略布局和生态演变进程,它们都是找准了一个主应用场景,然后想方设法在新场景中跑马圈地

其中,微信的步伐最为紧锣密鼓,并很大程度上成为了其他应用的模仿对象。

WhatsApp

起初,WhatsApp 是一款可以更新状态的手机通讯录应用,但这个功能并没有受到用户欢迎,反而有很多用户使用状态栏来聊天。

2009 年,利用 iOS 的推送通知功能,WhatsApp2.0 实现了消息功能。用户只需要绑定手机号,即可实现熟人社交基础功能。此后,WhatsApp 便一直将重心放在信息交流上,同时迭代其他场景功能。

微信

2011 年上线,主场景为聚焦在中国区域的熟人社交——连接人与人,后续围绕用户流量变现扩展场景,并针对竞争对手的发展做出防御性布局。

Telegram

2013 年上线,聚焦注重个人隐私等安全问题的熟人社交场景;用户可设置项目非常多的个性化通讯工具;拥有卓越的产品表现力,支持各种大文件(doc、zip、mp3)传输,拥有 20W 用户上限的超级群和人数无上限的订阅群能力。

Discord

2015 年上线,起初主要解决游戏场景下的语音和文字交流问题,后在社区&兴趣社交领域爆发潜力,成为集聚大量年轻用户的线上“第三空间”。


02 巨头何处去,基因决定你是哪位

国民级产品出现之后,外界总是喜欢探究“这家企业做对了什么”。

比如最近的小红书,依靠直播的水花引来众竞品的警觉和围猎。

作为内容社区,小红书在苦寻变现模式的路上也走得磕磕绊绊。如今总算在广告之外,摸到了变现的石头。

回溯源头,小红书以“出境购物攻略”为切入点,早期核心用户是有海外旅游购物背景和需求的年轻女性。这奠定了它“种草社区”的产品基调,后期转向电商的道路也更顺滑。

巨头长成为庞然大物的过程中,也都有各自的独特路径和基因使然。

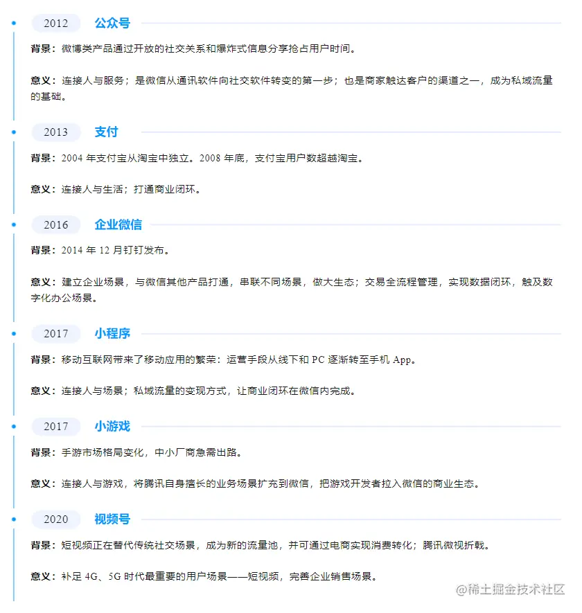
微信,没有撤退可言

微信也参与了对小红书的围猎。

微信公众号今年上线了几乎一比一复刻小红书的图片消息功能,在交互方式上将图片放到更吸睛的位置,配以短文提升灵活性,以刺激人们的分享欲。

不过,这个动作除了使得微信对小红书的眼红更加昭然若揭外,并没有改变由长图文塑造的公众号固有形象。

以微信为核心场景,腾讯对新兴力量的每一次狙击,都会在微信中新长出一个枝桠。就如视频号之于抖快、商家小程序之于淘宝电商……而今,这个超级应用实现了通过单一界面和统一入口提供聊天、支付、电商、游戏等等服务,坐拥巨大流量金山,并通过广告、支付和内购来赚钱。

腾讯这颗硕果,甚至引得海外巨头艳羡不已。无论是“东南亚小腾讯”还是“中东小腾讯”,都可见他们对腾讯模式的膜拜,甚至马斯克都多次公开表达了自己对微信超级 App 的眼馋。

然而,看似无懈可击的生态,也并非高枕无忧。

时间迈入到 GPT 时代,谷歌、微软与 OpenAI 承包了新闻头版。回到国内,拉大旗入局的不在少数,通用大模型到底是巨头的盘中餐还是创业公司的新机会,尚无定论

另一方面,流量触顶,各个巨头纷纷走进彼此的赛道跑圈。熟人社交的头把交椅地位看似无人撼动,但却一直不乏冲锋者。今年初抖音上线了 IM 聊天,去年也有元宇宙社交爆款在融云通信服务的支持下狂飙,一度超过微信登顶下载量榜首。

市场没有真正的平静,压力给到视频号。视频号在短视频领域稳住阵脚,进而被腾讯赋予了更多期待。然而视频号的商业化进程,还需拭目以待。

万亿腾讯,没有撤退可言。

WhatsApp,头号模仿者

“Buy Twitter, Copy Wechat.”

马斯克曾毫不掩饰地表达自己对“几乎可以生活在上面”的超级 App 的向往,收购 Twitter 也被戏称为“微信梦”。

但显然,想要拥有微信版超级应用的绝非独一份儿,扎克伯格也不遑多让。这一点,我们从 WhatsApp 产品进化路径几乎复刻微信的亦步亦趋中就能看出来。

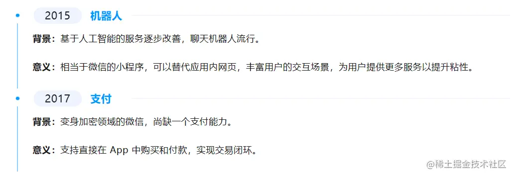
2014 年被 Facebook 收购后, WhatsApp 在 2018 年上线 WhatsApp Business & API,2020 年推出支付,去年推出 Cloud API,功能与微信的布局十分相似。

2020 年,WhatsApp 全球用户超过了 20 亿,而它在 2016 年和 2018 年的用户数分别是 10 亿和 15 亿。陡峭的增长曲线中,全球电商的迅猛发展是绝对的大功臣。

WhatsApp 很好地抓住了新兴市场的数字化升级风口,在这些地区数字经济“土地逐渐平整”的过程中,依靠 Business App/API 顺滑地承接了当地商业生活转向线上的需求。

作为商业沟通平台,WhatsApp Business 支持商户进行线上营销,同时通过 API 提供群发海量消息、设置自动回复、创建聊天标签、使用消息模板等丰富的商业功能。

这让它收获了大量来自东南亚、拉美等地区的用户,突破此前相对集中于欧美的用户组成。

随着支付功能的完善,WhatsApp 从单纯的通讯工具进一步朝着一个具备完整交易和服务功能的社交电商平台发展。

扎克伯格近期表示,WhatsApp Business 目前正在为其平台上超过 2 亿用户提供服务,比三年前增长了四倍。

商业消息用户群的增长来得正是时候,尤其当我们考虑到 Meta 近些年的诸多发展受阻情况——

数百亿资本投入元宇宙打出巨型水花,社交平台增长停滞且业务过分依赖广告,AI 大模型被排除在白宫“领先公司”范畴外……

而今,尚处商业化早期阶段的 WhatsApp,这个越来越像微信的 App,俨然已经成了 Meta 营收的下一个支柱。

Telegram,是勇士还是恶龙

Telegram 多少算得上是 Meta 发展不顺的受益者之一。

每当 Facebook 因为过度使用用户数据而陷入困境时,用户就会转向 Telegram。

这是一款主打端到端加密的安全通讯应用。理论上来说,Telegram 官方无法获取用户的聊天内容,外界也难以通过技术手段破解。

事实上,在 Telegram 的成长史中,Facebook 一直扮演着重要角色。其创始人帕维尔・杜罗夫(Pavel Durov) 在做出 Telegram 前,曾创办了一个非常类似 Facebook 的社交应用,并发展成了俄罗斯本土最大的社交网络。

正是这种影响力让他卷入了一场政治斗争并最终离开俄罗斯,在这个过程中,他意识到一款绝对安全的通讯工具的重要性。

Telegram 由此诞生,并且帕维尔・杜罗夫不断建议人们离 Meta 的产品远远儿的,“因为这些产品都是监视工具”。

安全之名在外,Telegram 也在区块链领域备受青睐,是每个项目的标配。

但同时,Telegram 也是非法交易和极端组织的心头好。根据外媒,Telegram 被暂停在巴西使用,直到其遵守冻结一些传播虚假信息账户的命令。

Telegram 的另一个难处在于资金。

由于专注隐私和安全,Telegram 无法在不违反其基本承诺的情况下利用用户数据,他们必须考虑其他赚钱方式。

基于与币圈的紧密关系,发币本来是 Telegram 水到渠成的融资方式。2018 年,Telegram 推出代币计划并通过 ICO 筹集资金,但遭到美国证券交易委员会的反对而不得不放弃该项目并退回资金和提交罚款。

目前,长于产品力的 Telegram 还没有确定最终的商业模式。

根据公开信息,Telegram 正在等待 IPO,时间点被设置为今年。

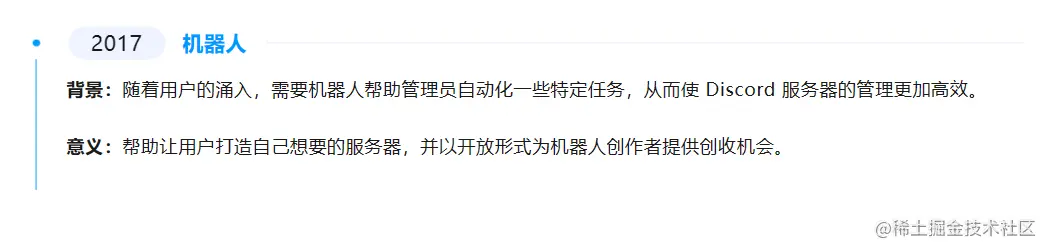
Discord,大人也要懂得取舍

不同于一般的内容社区,Discord 的社区氛围更强调用户沟通、实时交互,也正是这一特性让 Midjourney 选择了它。

使用 Midjourney,你需要先进入它在 Discord 的频道。

这无疑是双赢的,Discord 为 Midjourney 提供了共创土壤,创造出一种很多人在一个房间里边聊边学边玩的氛围;Midjourney 则让 Discord 的内容生态更加丰满,为其带来新的用户和收益分成。

Discord 从游戏通讯开始逐渐完成用户群体泛化,其一直强调的去中心化关系链让社区在用户的自我迭代下完成生长。

这一产品形态无疑更加符合新世代的社交审美,也更贴近我们对一个祛魅大 V 中心话语权的社交生态的向往。 并且,实时社区可以从游戏等各类平台延展而出,帮助各类应用打造用户社区、做深用户运营。

正因如此,融云超级群作为专为实时社区产品构建的全新会话类型,近期获得明显增长。

以用户为中心,靠用户行为塑造样貌是社区类产品的共同脉络。而“社区”和“商业”的对抗也是这类产品的一致宿命。

成也社区、败也社区的故事我们再熟悉不过了,天涯的上一段新闻是直播自救,筹款 20 万;B 站至今仍在保持社区氛围和寻求变现通道之间苦苦挣扎;知乎在多次寻路未果后不出意外地走向了下滑的趋势。

Discord 也不例外,很长时间里,Discord 都以订阅为主要的收入来源。变现主要靠 Discord Nitro 增值服务订阅、与创作者一九分成的服务器订阅,以及还在测试中的数字产品内购。

这让它在同量级用户数的产品中显得收入有点“寒酸”,对企业掌舵者无疑是一种巨大的挑战。

但是,比起高举高打速生速死,“不下牌桌”则更考验产品的魅力和管理者的魄力。Discord 一直坚定选择维护社区氛围,对变现非常谨慎。

这个社区还在无限生长,已经成了许多新实体的安家之处,比如 NFT 项目和 DAO。

也许,这里才是真正通向下一个时代的元宇宙世界,因为它是一个生机勃勃的有机体,并且尚未完全进化。