全网最详细的网络安全入门教程,一篇文章满足你

1,017 阅读5分钟

随着当下正在发生的互联网革命,以及乌俄局势的网络战,网络安全行业已经受到更多人的关注,而这个行业的人才缺口将继续呈指数型扩张。借用行业内某大咖的一句话“网络安全行业的人才成材率极低”,究其原因还是因为网络安全从业者所需的知识储备需求非常大,在整个网络安全中心的任何一个环节没有做好都会全盘皆输,所以需要掌握大量的计算机、通信、法律以及管理的相关知识。

如果你对网络安全入门感兴趣,那么你需要的话可以点击这里👉网络安全重磅福利:入门&进阶全套282G学习资源包免费分享!

写这篇文章的初衷是很多朋友都想了解如何入门/转行网络安全,实现自己的“黑客梦”。文章的宗旨是:

  • 1.指出一些自学的误区

  • 2.提供客观可行的学习表

  • 3.推荐我认为适合小白学习的资源.大佬绕道哈!

本文提供的工具、教程、学习路线、精品文章均为原创或互联网收集,旨在提高网络安全技术水平为目的,只做技术研究,谨遵守国家相关法律法规,请勿用于违法用途,如有侵权请联系小编处理。

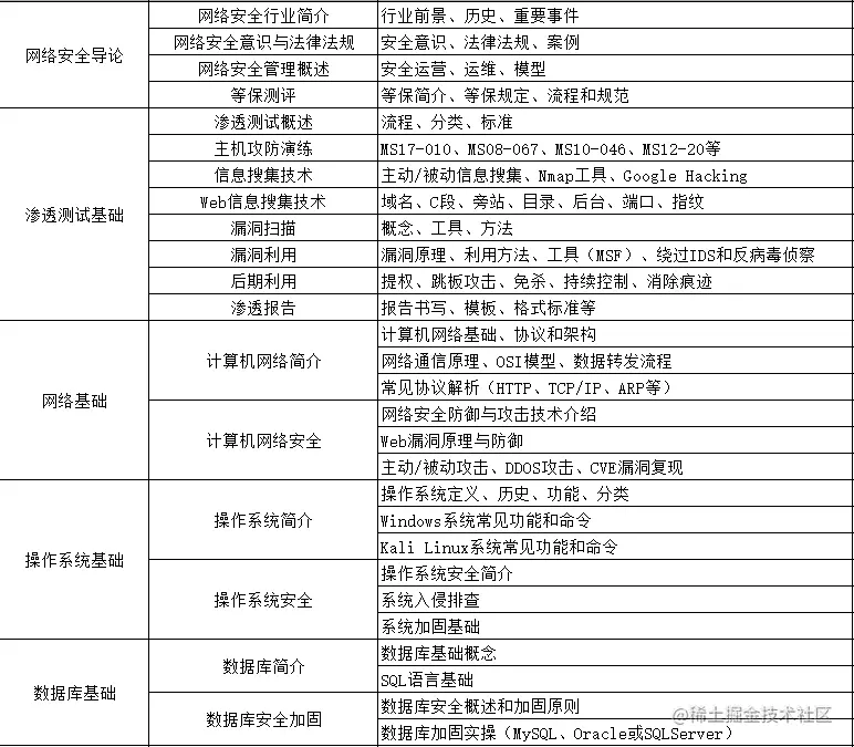
网络安全基础入门

1、网络安全理论知识(2天)
①了解行业相关背景,前景,确定发展方向。
②学习网络安全相关法律法规。
③网络安全运营的概念。
④等保简介、等保规定、流程和规范。(非常重要)

2、渗透测试基础(一周)
①渗透测试的流程、分类、标准
②信息收集技术:主动/被动信息搜集、Nmap工具、Google Hacking
③漏洞扫描、漏洞利用、原理,利用方法、工具(MSF)、绕过IDS和反病毒侦察
④主机攻防演练:MS17-010、MS08-067、MS10-046、MS12-20等

3、操作系统基础(一周)
①Windows系统常见功能和命令
②Kali Linux系统常见功能和命令
③操作系统安全(系统入侵排查/系统加固基础)

4、计算机网络基础(一周)
①计算机网络基础、协议和架构
②网络通信原理、OSI模型、数据转发流程
③常见协议解析(HTTP、TCP/IP、ARP等)
④网络攻击技术与网络安全防御技术
⑤Web漏洞原理与防御:主动/被动攻击、DDOS攻击、CVE漏洞复现

5、数据库基础操作(2天)
①数据库基础
②SQL语言基础
③数据库安全加固

6、Web渗透(1周)
①HTML、CSS和JavaScript简介
②OWASP Top10
③Web漏洞扫描工具
④Web渗透工具:Nmap、BurpSuite、SQLMap、其他(菜刀、漏扫等)

在这里插入图片描述

恭喜你,如果学到这里,你基本可以从事一份网络安全相关的工作,比如渗透测试、Web 渗透、安全服务、安全分析等岗位;如果等保模块学的好,还可以从事等保工程师。薪资区间6k-15k

到此为止,大概1个月的时间。你已经成为了一名“脚本小子”。

7、脚本编程(初级/中级/高级)
在网络安全领域。是否具备编程能力是“脚本小子”和真正黑客的本质区别。在实际的渗透测试过程中,面对复杂多变的网络环境,当常用工具不能满足实际需求的时候,往往需要对现有工具进行扩展,或者编写符合我们要求的工具、自动化脚本,这个时候就需要具备一定的编程能力。在分秒必争的CTF竞赛中,想要高效地使用自制的脚本工具来实现各种目的,更是需要拥有编程能力.

零基础入门,建议选择脚本语言Python/PHP/Go/Java中的一种,对常用库进行编程学习; 搭建开发环境和选择IDE,PHP环境推荐Wamp和XAMPP, IDE强烈推荐Sublime; ·Python编程学习,学习内容包含:语法、正则、文件、 网络、多线程等常用库,推荐《Python核心编程》,不要看完; ·用Python编写漏洞的exp,然后写一个简单的网络爬虫; ·PHP基本语法学习并书写一个简单的博客系统; 熟悉MVC架构,并试着学习一个PHP框架或者Python框架 (可选); ·了解Bootstrap的布局或者CSS。

8、超级黑客
这部分内容对零基础的同学来说还比较遥远,就不展开细说了,贴一个大概的路线。
在这里插入图片描述

网络安全工程师企业级学习路线

在这里插入图片描述

视频配套资料&国内外网安书籍、文档&工具
当然除了有配套的视频,同时也为大家整理了各种文档和书籍资料&工具,并且已经帮大家分好类了。
在这里插入图片描述

一些我自己买的、其他平台白嫖不到的视频教程:

这份完整版的学习资料已经上传CSDN,朋友们如果需要可以微信扫描下方CSDN官方认证二维码免费领取【保证100%免费

结语

对于每一个从事网络安全的人来说,庞大的网络都如宇宙般浩瀚无垠,而作为这个联通世界的巨网的保卫者,我们当心存敬畏。

最后,一句话送给立志于网络安全领域的奋斗者们: Do not go gentle into that good night,“面对浩瀚的宇宙,没有心里的爱和勇敢,我们就真的太渺小了。”——《星际穿越》