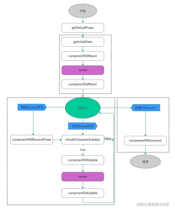
17.0新的生命周期
componentWillMount
componentWillReceiveProps =》getDerivedStateFromProps
componentWillUpdate =》getSnapshotBeforeUpdate
17.0新的生命周期
componentWillMount
componentWillReceiveProps =》getDerivedStateFromProps
componentWillUpdate =》getSnapshotBeforeUpdate