DataStructure-BinaryHeap

121 阅读5分钟

DataStructure-BinaryHeap


结构类

首先需要提及的是,堆是一个被排序的树结构(逻辑上),通常按照特定的顺序(通常为升序或降序)排列。在最小堆中,父节点的值小于或等于其子节点的值;而在最大堆中,父节点的值大于或等于其子节点的值。而平时所提及的堆基本上所指的都是二叉堆,其为一种满足完全二叉树性质的堆。但存在斐波那契堆、二项堆等不满足二叉树的结构和性质,所以首先需要区分堆和二叉堆。

其次,优先队列和二叉堆并非毫无二致,优先队列是一种队列,但其具有堆的特殊性质,也就是元素被赋予了优先级,能够保证最高优先级的元素在队头。优先队列可以采用不同的方式实现,二叉堆是最常用的方式,故二叉堆是实现优先队列的一种方式,且是最优方式。

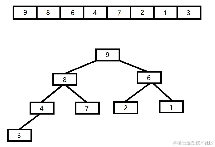
考虑行文和理解方便,本文全部采用大堆举例和实现,并采用数组储存堆。

其数组和其所对应的逻辑树结构如下图所示:

其总是堆的性质且符合完全二叉树的结构。

typedef int heap_datatype;

struct heap
{
	heap_datatype* arr;
	int size;
	int capacity;
};

typedef struct heap heap;

可发现其结构和顺序表的结构一致,但随后涉及到的诸多操作却不尽相同。


成员函数

heap_initialize

对于结构的初始化,是基本的固定操作。

void heap_initialize(heap* hp)
{
	assert(hp);

	hp->arr = NULL;
	hp->size = 0;
	hp->capacity = 0;
}

heap_swap

由于堆的调整是涉及到元素交换的,向上调整和向下调整都会进行频繁的交换,故单独独立交换函数。

void heap_swap(heap_datatype* e1, heap_datatype* e2)
{
	assert(e1 && e2);

	heap_datatype tmp = *e1;
	*e1 = *e2;
	*e2 = tmp;
}

heap_reverse

在进行 push 操作时,元素仍像顺序表般插入在数组末尾,则首先涉及到的问题是数组的扩容,故独立 reverse 函数完成这一工作。

void heap_reverse(heap* hp, int new_capacity)
{
	assert(hp && new_capacity > hp->capacity);

	heap_datatype* tmp = (heap_datatype*)realloc(hp->arr, sizeof(heap_datatype) * new_capacity);
	assert(tmp);

	hp->arr = tmp;
	hp->capacity = new_capacity;
}

adjust_up

进行顺序表一致的插入操作后,其重点在于如何保证堆的性质不发生变化,经过怎样的变换可以维持大堆的性质和状态是重点。其通过向上调整,即不断比较孩子与双亲节点的大小关系,若优先级顺序不对则进行交换,保证双亲节点的元素必须比孩子的优先级高,一直调整到满足优先级的状态或根节点为止。

void adjust_up(heap* hp, int pos) //pos并不是必须的,绝大多数情况下,向上调整都是负责调整最后一个元素
{
	assert(hp && pos >= 0);

	int parents = 0;
	int child = pos;

	while (child) //调整到根节点结束
	{
		parents = (child - 1) / 2; //通过孩子找双亲节点的方式:减 1 除 2 做的是整数除法,故必然可以得到双亲节点下标

		if (hp->arr[parents] < hp->arr[child])
		{
			heap_swap(&hp->arr[parents], &hp->arr[child]);

			child = parents;
		}
		else
		{
			break; //满足优先级条件后结束
		}
	}
}

heap_push

如此便可构建一个堆,其包括:顺序表的基本插入和扩容 + 向上调整 构成。

void heap_push(heap* hp, heap_datatype val)
{
	assert(hp);

	if (hp->size == hp->capacity)
	{
		heap_reverse(hp, hp->capacity == 0 ? 8 : hp->capacity * 2);
	}

	hp->arr[hp->size] = val;

	adjust_up(hp, hp->size++); //简化代码处理
}

adjust_down

向下调整是为删除做准备的,删除数组的尾元素是毫无意义的,大堆保证了最上面的元素优先级最高,所以总是取出最上面的元素并调整使其仍然满足堆的性质,其频繁用于 TOPK 问题,所以可知所取出的元素必然是堆顶元素。单独的取出堆顶元素是不可取的,其会导致优先级关系紊乱,一般采用与最后元素交换删除后将最后换上来的元素向下调整,是优先级关系正确。

void adjust_down(heap* hp, int pos)
{
	assert(hp && pos >= 0);

	int parents = pos;
	int child = parents * 2 + 1;

	while (child < hp->size)
	{
		if (child + 1 != hp->size) //说明不是数组尾元素(未越界)
		{
			child = hp->arr[child] > hp->arr[child + 1] ? child : child + 1; //找大孩子(不可随便找左或者找右)
		}

		if (hp->arr[parents] < hp->arr[child])
		{
			heap_swap(&hp->arr[child], &hp->arr[parents]);

			parents = child;
			child = parents * 2 + 1;
		}
		else
		{
			break;
		}
	}
}

heap_pop

删除操作需要完成的是:交换首尾元素 + 向下调整。

void heap_pop(heap* hp)
{
	assert(hp);

	heap_swap(&hp->arr[0], &hp->arr[--hp->size]);

	adjust_down(hp, 0);
}

heap_destroy

有动态开辟的空间则必须对应释放。

void heap_destroy(heap* hp)
{
    assert(hp);
    
    free(hp->arr);
    hp->arr = NULL;
    hp->size = 0;
    hp->capacity = 0;
}

效率分析

  • 插入:O(logN),顺序表正常插入时间复杂度为 O(1),向上调整最多调整高度次,也就是 logN 次。
  • 删除:O(logN),顺序表正常删除尾元素的时间复杂度为 O(1),向下调整最多调整高度此,也就是 logN 次。
  • 建堆:O(N * logN),证明详见Algorithm-HeapSort

补充说明

  • 堆是一种数据结构,其承载在数组之上,堆逻辑上是一种完全二叉树,且是一种特殊的优先队列。
  • 堆和顺序表的结构一致,是因为其存储方式都采用数组,但其逻辑结构不同,需要进行区分。
  • 此文章不作为初学者理解用途,仅适用于复习巩固堆的相关知识,故文章先阐述了 向上调整 向下调整等概念,而不是在 push 和 pop 的时候引出他们。