首页
沸点
课程
数据标注
HOT
AI Coding
更多
直播
活动
APP
插件
直播
活动
APP
插件
搜索历史
清空
创作者中心
写文章
发沸点
写笔记
写代码
草稿箱
创作灵感
查看更多
登录
注册
Java集合框架及继承关系
happy_every_day
2023-06-30
82
阅读1分钟
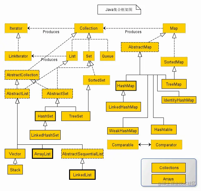
一、集合框架体系图
二、集合继承关系图
happy_every_day
5
文章
1.4k
阅读
0
粉丝
目录
收起