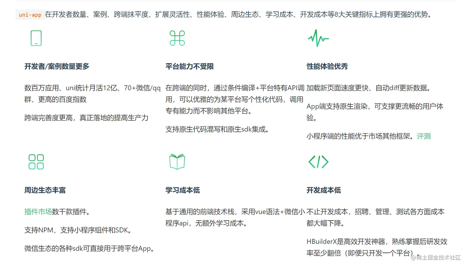
uni-app框架介绍

456 阅读1分钟

uni-app 是一个使用 Vue.js 开发所有前端应用的框架,开发者编写一套代码,可发布到iOS、Android、Web(响应式)、以及各种小程序(微信/支付宝/百度/头条/飞书/QQ/快手/钉钉/淘宝)、快应用等多个平台。

官网

#为什么要选择uni-app?

image.png

#功能框架图

从下面uni-app功能框架图可看出,uni-app在跨平台的过程中,不牺牲平台特色,可优雅的调用平台专有能力,真正做到海纳百川、各取所长。

image.png

#uni-app的由来

uni,读 you ni,是统一的意思。

很多人以为小程序是微信先推出的,其实,DCloud才是这个行业的开创者。

DCloud于2012年开始研发小程序技术,优化webview的功能和性能,并加入W3C和HTML5中国产业联盟,推出了HBuilder开发工具,为后续产业化做准备。

2015年,DCloud正式商用了自己的小程序,产品名为“流应用”,它不是B/S模式的轻应用,而是能接近原生功能、性能的App,并且即点即用,第一次使用时可以做到边下载边使用。 为将该技术发扬光大,DCloud将技术标准捐献给工信部旗下的HTML5中国产业联盟,并推进各家流量巨头接入该标准,开展小程序业务。