走进小程序【五】微信小程序架构之【逻辑层】详解

264 阅读11分钟

文章目录


在这里插入图片描述

🌟前言

哈喽小伙伴们,上一期为大家讲解了一下小程序的自定义组件该如何去使用,也带着大家封装了一个带动画效果底部Tabbar组件,相信小伙伴们私底下也进行了尝试吧。今天给大家结合官方文档讲解一下小程序的架构,这篇文章主要以【逻辑层】为主,也希望大家静待我们的下篇【视图层】;让我们一起来看看吧🤘

🌟小程序架构

小程序开发框架的目标是通过尽可能简单、高效的方式让开发者可以在微信中开发具有原生 APP 体验的服务。

整个小程序框架系统分为两部分:逻辑层(App Service)视图层(View)。小程序提供了自己的视图层描述语言 WXMLWXSS,以及基于 JavaScript 的逻辑层框架,并在视图层与逻辑层间提供了数据传输和事件系统,让开发者能够专注于数据与逻辑。
在这里插入图片描述

View 层用来渲染页面结构,AppService 层用来逻辑处理、数据请求、接口调用。

它们在两个线程里运行。

视图层和逻辑层通过系统层的 JSBridage
进行通信,逻辑层把数据变化通知到视图层,触发视图层页面更新,视图层把触发的事件通知到逻辑层进行业务处理

在这里插入图片描述

  • 视图层使用 WebView 渲染,iOS中使用自带 WKWebView,在 Android 使用腾讯的 x5内核(基于 Blink)运行。
  • 逻辑层使用在 iOS 中使用自带的 JSCore 运行,在 Android中使用腾讯的 x5 内核(基于 Blink)运行
  • 开发工具使用 nw.js 同时提供了视图层和逻辑层的运行环境。

🌟逻辑层 App Service

小程序开发框架的逻辑层使用 JavaScript 引擎为小程序提供开发 JavaScript 代码的运行环境以及微信小程序的特有功能。

逻辑层将数据进行处理后发送给视图层,同时接受视图层的事件反馈。

开发者写的所有代码最终将会打包成一份 JavaScript 文件,并在小程序启动的时候运行,直到小程序销毁。这一行为类似 ServiceWorker,所以逻辑层也称之为 App Service

在 JavaScript 的基础上,我们增加了一些功能,以方便小程序的开发:

  • 增加 AppPage 方法,进行程序注册和页面注册。
  • 增加 getAppgetCurrentPages 方法,分别用来获取 App 实例和当前页面栈。
  • 提供丰富的 API,如微信用户数据,扫一扫,支付等微信特有能力。
  • 提供模块化能力,每个页面有独立的作用域。

注意:小程序框架的逻辑层并非运行在浏览器中,因此 JavaScript 在 web 中一些能力都无法使用,如 window,document

🌟注册小程序

每个小程序都需要在 app.js 中调用 App 方法注册小程序实例,绑定生命周期回调函数、错误监听和页面不存在监听函数等。

详细的参数含义和使用请参考 App 参考文档

// app.js
App({
  onLaunch (options) {
    // Do something initial when launch.
  },
  onShow (options) {
    // Do something when show.
  },
  onHide () {
    // Do something when hide.
  },
  onError (msg) {
    console.log(msg)
  },
  globalData: 'I am global data'
})

整个小程序只有一个 App 实例,是全部页面共享的。开发者可以通过 getApp 方法获取到全局唯一App 实例,获取App上的数据或调用开发者注册在 App 上的函数。

// xxx.js
const appInstance = getApp()
console.log(appInstance.globalData) // I am global data

🌟注册页面

对于小程序中的每个页面,都需要在页面对应的 js 文件中进行注册,指定页面的初始数据、生命周期回调、事件处理函数等。

🌟使用 Page 构造器注册页面

简单的页面可以使用 Page() 进行构造。

代码示例:

//index.js
Page({
  data: {
    text: "This is page data."
  },
  onLoad: function(options) {
    // 页面创建时执行
  },
  onShow: function() {
    // 页面出现在前台时执行
  },
  onReady: function() {
    // 页面首次渲染完毕时执行
  },
  onHide: function() {
    // 页面从前台变为后台时执行
  },
  onUnload: function() {
    // 页面销毁时执行
  },
  onPullDownRefresh: function() {
    // 触发下拉刷新时执行
  },
  onReachBottom: function() {
    // 页面触底时执行
  },
  onShareAppMessage: function () {
    // 页面被用户分享时执行
  },
  onPageScroll: function() {
    // 页面滚动时执行
  },
  onResize: function() {
    // 页面尺寸变化时执行
  },
  onTabItemTap(item) {
    // tab 点击时执行
    console.log(item.index)
    console.log(item.pagePath)
    console.log(item.text)
  },
  // 事件响应函数
  viewTap: function() {
    this.setData({
      text: 'Set some data for updating view.'
    }, function() {
      // this is setData callback
    })
  },
  // 自由数据
  customData: {
    hi: 'MINA'
  }
})

详细的参数含义和使用请参考 Page 参考文档

🌟在页面中使用 behaviors

页面可以引用 behaviors 。 behaviors 可以用来让多个页面有相同的数据字段和方法。

// my-behavior.js
module.exports = Behavior({
  data: {
    sharedText: 'This is a piece of data shared between pages.'
  },
  methods: {
    sharedMethod: function() {
      this.data.sharedText === 'This is a piece of data shared between pages.'
    }
  }
})
// page-a.js
var myBehavior = require('./my-behavior.js')
Page({
  behaviors: [myBehavior],
  onLoad: function() {
    this.data.sharedText === 'This is a piece of data shared between pages.'
  }
})

具体用法参见 behaviors

🌟使用 Component 构造器构造页面

Page 构造器适用于简单的页面。但对于复杂的页面, Page 构造器可能并不好用。

此时,可以使用 Component 构造器来构造页面。 Component 构造器的主要区别是:方法需要放在 methods: { } 里面。

代码示例:

Component({
  data: {
    text: "This is page data."
  },
  methods: {
    onLoad: function(options) {
      // 页面创建时执行
    },
    onPullDownRefresh: function() {
      // 下拉刷新时执行
    },
    // 事件响应函数
    viewTap: function() {
      // ...
    }
  }
})

这种创建方式非常类似于 自定义组件 ,可以像自定义组件一样使用 behaviors 等高级特性。

具体细节请阅读我们的上一篇博文 Component 构造器 章节。

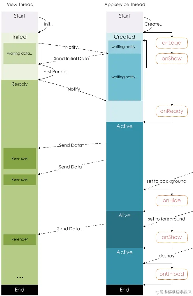
🌟页面生命周期

小程序里生命周期分为两部分:小程序生命周期页面生命周期,后续会专门出一篇文章去详细讲解的。

下图说明了页面 Page 实例的生命周期。

在这里插入图片描述

🌟页面路由

在小程序中所有页面的路由全部由框架进行管理。

🌟页面栈

框架以栈的形式维护了当前的所有页面。 当发生路由切换的时候,页面栈的表现如下:

路由方式页面栈表现
初始化新页面入栈
打开新页面新页面入栈
页面重定向当前页面出栈,新页面入栈
页面返回页面不断出栈,直到目标返回页
Tab 切换页面全部出栈,只留下新的 Tab 页面
重加载页面全部出栈,只留下新的页面

开发者可以使用 getCurrentPages() 函数获取当前页面栈。

🌟路由方式

对于路由的触发方式以及页面生命周期函数如下:

路由方式触发时机路由前页面路由后页面
初始化小程序打开的第一个页面onLoad, onShow
打开新页面调用 API wx.navigateTo,使用组件 <navigator open-type="navigateTo"/>onHideonLoad, onShow
页面重定向调用 API wx.redirectTo,使用组件 <navigator open-type="redirectTo"/>onUnloadonLoad, onShow
页面返回调用 API wx.navigateBack,使用组件<navigator open-type="navigateBack">,用户按左上角返回按钮onUnloadonShow
Tab 切换调用 API wx.switchTab使用组件 ,<navigator open-type="switchTab"/>,用户切换 Tab各种情况请参考下表
重启动调用 API wx.reLaunch,使用组件 <navigator open-type="reLaunch"/>onUnloadonLoad, onShow

Tab 切换对应的生命周期(以 A、B 页面为 Tabbar 页面,C 是从 A 页面打开的页面,D 页面是从 C 页面打开的页面为例):

当前页面路由后页面触发的生命周期(按顺序)
AANothing happend
ABA.onHide(), B.onLoad(), B.onShow()
AB(再次打开)A.onHide(), B.onShow()
CAC.onUnload(), A.onShow()
CBC.onUnload(), B.onLoad(), B.onShow()
CBD.onUnload(), C.onUnload(), B.onLoad(), B.onShow()
D(从转发进入)AD.onUnload(), A.onLoad(), A.onShow()
D(从转发进入)BD.onUnload(), B.onLoad(), B.onShow()

注意事项

  • navigateTo, redirectTo 只能打开非 tabBar 页面
  • switchTab 只能打开 tabBar 页面。
  • reLaunch 可以打开任意页面。
  • 页面底部的tabBar由页面决定,即只要是定义为 tabBar 的页面,底部都有 tabBar
  • 调用页面路由带的参数可以在目标页面的onLoad中获取。

🌟模块化

🌟模块化

可以将一些公共的代码抽离成为一个单独的 js 文件,作为一个模块。模块只有通过 module.exports 或者 exports 才能对外暴露接口。

注意:

  • exportsmodule.exports 的一个引用,因此在模块里边随意更改 exports 的指向会造成未知的错误。所以更推荐开发者采用 module.exports 来暴露模块接口,除非你已经清晰知道这两者的关系。
  • 小程序目前不支持直接引入 node_modules , 开发者需要使用到 node_modules 时候建议拷贝出相关的代码到小程序的目录中,或者使用小程序支持的 npm 功能。
// common.js
function sayHello(name) {
  console.log(`Hello ${name} !`)
}
function sayGoodbye(name) {
  console.log(`Goodbye ${name} !`)
}
module.exports.sayHello = sayHello
exports.sayGoodbye = sayGoodbye

​在需要使用这些模块的文件中,使用 require 将公共代码引入

var common = require('common.js')
Page({
  helloMINA: function() {
    common.sayHello('MINA')
  },
  goodbyeMINA: function() {
    common.sayGoodbye('MINA')
  }
})

🌟文件作用域

在 JavaScript 文件中声明的变量和函数只在该文件中有效;不同的文件中可以声明相同名字的变量和函数,不会互相影响。

通过全局函数 getApp 可以获取全局的应用实例,如果需要全局的数据可以在 App() 中设置,如:

// app.js
App({
  globalData: 1
})
// a.js
// The localValue can only be used in file a.js.
var localValue = 'a'
// Get the app instance.
var app = getApp()
// Get the global data and change it.
app.globalData++
// b.js
// You can redefine localValue in file b.js, without interference with the localValue in a.js.
var localValue = 'b'
// If a.js it run before b.js, now the globalData shoule be 2.
console.log(getApp().globalData)

🌟API

小程序开发框架提供丰富的微信原生 API,可以方便的调起微信提供的能力,如获取用户信息,本地存储,支付功能等。详细介绍请参考 API 文档

通常,在小程序 API 有以下几种类型:

🌟事件监听 API

我们约定,以 on 开头的 API 用来监听某个事件是否触发,如:wx.onSocketOpen,wx.onCompassChange 等。

这类 API 接受一个回调函数作为参数,当事件触发时会调用这个回调函数,并将相关数据以参数形式传入。

代码示例:

wx.onCompassChange(function (res) {
  console.log(res.direction)
})

🌟同步 API

我们约定,以 Sync 结尾的 API 都是同步 API, 如 wx.setStorageSyncwx.getSystemInfoSync 等。此外,也有一些其他的同步 API,如 wx.createWorkerwx.getBackgroundAudioManager 等,详情参见 API 文档中的说明。

同步 API 的执行结果可以通过函数返回值直接获取,如果执行出错会抛出异常。

代码示例:

try {
  wx.setStorageSync('key', 'value')
} catch (e) {
  console.error(e)
}

🌟异步 API

大多数 API 都是异步 API,如 wx.requestwx.login 等。这类 API 接口通常都接受一个 Object 类型的参数,这个参数都支持按需指定以下字段来接收接口调用结果:

🌟Object 参数说明

参数名类型必填说明
successfunction接口调用成功的回调函数
failfunction接口调用失败的回调函数
completefunction接口调用结束的回调函数(调用成功、失败都会执行)
其他Any-接口定义的其他参数

🌟回调函数的参数

successfailcomplete 函数调用时会传入一个 Object 类型参数,包含以下字段:

属性类型说明
errMsgstring错误信息,如果调用成功返回 ${apiName}:ok
errCodenumber错误码,仅部分 API 支持,具体含义请参考对应 API 文档,成功时为 0。
其他Any接口返回的其他数据

异步 API 的执行结果需要通过 Object 类型的参数中传入的对应回调函数获取。部分异步 API 也会有返回值,可以用来实现更丰富的功能,如 wx.requestwx.connectSocket 等。

代码示例

wx.login({
  success(res) {
    console.log(res.code)
  }
})

🌟异步 API 返回 Promise

基础库 2.10.2 版本起,异步 API 支持 callback & promise 两种调用方式。当接口参数 Object 对象中不包含 success/fail/complete 时将默认返回 promise,否则仍按回调方式执行,无返回值。

注意事项
1.部分接口如 downloadFile, request, uploadFile, connectSocket, createCamera(小游戏)本身就有返回值, 它们的 promisify 需要开发者自行封装。
2.当没有回调参数时,异步接口返回 promise。此时若函数调用失败进入 fail 逻辑, 会报错提示 Uncaught (in promise),开发者可通过 catch 来进行捕获。
3.wx.onUnhandledRejection 可以监听未处理的 Promise 拒绝事件。

代码示例

// callback 形式调用
wx.chooseImage({
  success(res) {
    console.log('res:', res)
  }
})

// promise 形式调用
wx.chooseImage().then(res => console.log('res: ', res))

🌟云开发 API

开通并使用微信云开发,即可使用云开发API,在小程序端直接调用服务端的云函数。

代码示例

wx.cloud.callFunction({
  // 云函数名称
  name: 'cloudFunc',
  // 传给云函数的参数
  data: {
    a: 1,
    b: 2,
  },
  success: function(res) {
    console.log(res.result) // 示例
  },
  fail: console.error
})

// 此外,云函数同样支持promise形式调用

🌟结语

这篇为小伙伴们讲解小程序的架构之【逻辑层】,下期为大家讲解【视图层】的知识;水滴石穿,积少成多。各位小伙伴让我们 let’s be prepared at all times!

✨原创不易,还希望各位大佬支持一下!
👍 点赞,你的认可是我创作的动力!
⭐️ 收藏,你的青睐是我努力的方向!
✏️ 评论,你的意见是我进步的财富!