R语言用非凸惩罚函数回归(SCAD、MCP)分析前列腺数据|附代码数据

173 阅读3分钟

全文下载链接:tecdat.cn/?p=20828

最近我们被客户要求撰写关于非凸惩罚函数回归的研究报告,包括一些图形和统计输出。

在本文中,使用lasso或非凸惩罚拟合线性回归,GLM和Cox回归模型的正则化,特别是_最小_最_大凹_度_惩罚_函数_(MCP)_和光滑切片绝对偏差惩罚(SCAD),以及其他L2惩罚的选项( “弹性网络”)

还提供了用于执行交叉验证以及拟合后可视化,摘要,推断和预测的实用程序。

我们研究 前列腺数据,它具有8个变量和一个连续因变量,即将进行根治性前列腺切除术的男性的PSA水平(按对数尺度):

 X <- data$X
y <- data$y

要将惩罚回归模型拟合到此数据,执行以下操作:

reg(X, y)

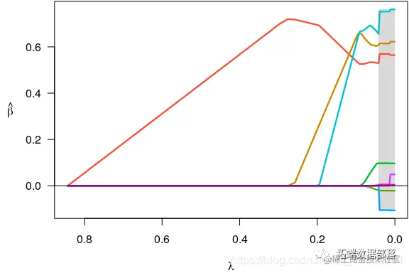
此处的默认惩罚是_最小_最_大凹_度_惩罚_函数_(MCP)_,但也可以使用SCAD和lasso惩罚。这将产生一个系数路径,我们可以绘制

plot(fit)

图片

注意,变量一次输入一个模型,并且在λ的任何给定值下,几个系数均为零。要查看系数是多少,我们可以使用以下 coef 函数:

 coef(fit, lambda=0.05)
# (Intercept)      lcavol     lweight         age        lbph         svi 
#  0.35121089  0.53178994  0.60389694 -0.01530917  0.08874563  0.67256096 
#         lcp     gleason       pgg45 
#  0.00000000  0.00000000  0.00168038 

点击标题查阅往期内容

图片

r语言中对LASSO回归,Ridge岭回归和弹性网络Elastic Net模型实现

图片

左右滑动查看更多

图片

01

图片

02

图片

03

图片

04

图片

该 summary 方法可用于后_选择推断_:

 summary(fit 
# MCP-penalized linear regression with n=97, p=8
# At lambda=0.0500:
# -------------------------------------------------
#   Nonzero coefficients         :   6
#   Expected nonzero coefficients:   2.54
#   Average mfdr (6 features)    :   0.424
# 
#         Estimate      z     mfdr Selected
# lcavol   0.53179  8.880  < 1e-04        *
# svi      0.67256  3.945 0.010189        *
# lweight  0.60390  3.666 0.027894        *
# lbph     0.08875  1.928 0.773014        *
# age     -0.01531 -1.788 0.815269        *
# pgg45    0.00168  1.160 0.917570        *

在这种情况下, 即使调整了模型中的其他变量之后,lcavol, svi以及 lweight 显然与因变量关联,同时 lbph, age和 pgg45 可能只是_偶然_包括。通常,为了评估模型在λ的各种值下的预测准确性,将执行交叉验证:

plot(cvfit)

图片

使交叉验证误差最小的λ的值由 cvfit$lambda.min给出,在这种情况下为0.017。将coef 在return的输出 应用于 cv.ncvreg λ的值的系数:

 coef 
#  (Intercept)       lcavol      lweight          age         lbph          svi 
#  0.494154801  0.569546027  0.614419811 -0.020913467  0.097352536  0.752397339 
#          lcp      gleason        pgg45 
# -0.104959403  0.000000000  0.005324465 

可以通过predict来获得预测值 ,该选项有多种选择:

 predict(cvfit
# 预测新观测结果的响应
#         1         2         3         4         5         6 
# 0.8304040 0.7650906 0.4262072 0.6230117 1.7449492 0.8449595
 
# 非零系数的数量
# 0.01695 
#       7
 
# 非零系数的特性
#  lcavol lweight     age    lbph     svi     lcp   pgg45 
#       1       2       3       4       5       6       8

请注意,原始拟合(至完整数据集)的结果为 cvfit$fit;不必同时调用两者 ncvreg 和 cv.ncvreg 分析数据集。

如, plot(cvfit$fit) 将产生与上述相同的系数路径图 plot(fit) 。


图片

本文摘选 R语言中使用非凸惩罚函数回归(SCAD、MCP)分析前列腺数据 ,点击“阅读原文”获取全文完整代码、数据资料。

图片

点击标题查阅往期内容

Python中的Lasso回归之最小角算法LARS
r语言中对LASSO回归,Ridge岭回归和弹性网络Elastic Net模型实现
R语言实现LASSO回归——自己编写LASSO回归算法
R使用LASSO回归预测股票收益
R语言如何和何时使用glmnet岭回归
R语言中的岭回归、套索回归、主成分回归:线性模型选择和正则化
R语言广义线性模型GLM、多项式回归和广义可加模型GAM预测泰坦尼克号幸存者
R语言用Rshiny探索lme4广义线性混合模型(GLMM)和线性混合模型(LMM)
R语言使用bootstrap和增量法计算广义线性模型(GLM)预测置信区间
R语言广义线性模型(GLMs)算法和零膨胀模型分析
R语言中广义线性模型(GLM)中的分布和连接函数分析
R语言中GLM(广义线性模型),非线性和异方差可视化分析
R语言中的广义线性模型(GLM)和广义相加模型(GAM):多元(平滑)回归分析保险资金投资组合信用风险敞口
R和Python机器学习:广义线性回归glm,样条glm,梯度增强,随机森林和深度学习模型分