Kubernetes (k8s) 复习知识点

169 阅读15分钟

k8s 是 Googlo 开源的容器编排系统,用于自动化部署、扩展和管理容器化应用程序的平台。

第 1 章 k8s 基础

1.1 k8s 特性

  • 服务发现和负载均衡:k8s 可以负载均衡并分配网络流量使部署稳定
  • 存储编排:k8s 允许自动挂载选择的存储系统
  • 自动部署和回滚:使用 k8s 描述已部署容器
  • 自动完成装箱计算:k8s 允许指定每个容器所需 CPU 和内存(RAM)
  • 自我修复:k8s 重新启动失败容器、替换容器、杀死不响应容器,并且在准备好服务之前不通告给客户端
  • 密钥和配置管理:允许存储和管理敏感信息,例如密码,OAuth 令牌和 SSH 令牌

1.2 k8s 组件架构(⭐)

1.2.1 Control Plane (控制平面,总部)
  1. controller-manager(决策者):在主节点上运行控制器。每个控制器都是一个单独的进程, 为了降低复杂性它们都被编译到同一个可执行文件,并在一个进程中运行。这些控制器包括:

    1. 节点控制器(Node Controller): 负责在节点出现故障时进行通知和响应
    2. 任务控制器(Job controller): 监测代表一次性任务的 Job 对象,然后创建 Pods 来运行这些任务直至完成
    3. 端点控制器(Endpoints Controller): 填充端点对象(即加入 Service 与 Pod)
    4. 服务帐户和令牌控制器(Service Account & Token Controllers): 为新的命名空间创建默认帐户和访问令牌
  2. apiserver(秘书部):提供了资源操作的唯一入口,公开了 k8s API,并提供认证、授权、访问控制、API 注册和服务发现等机制

  3. etcd(资料库):k8s 默认的存储系统

  4. scheduler(调度者):负责监视新创建的、未指定运行节点的 Pods,选择节点让 Pod 在上面运行

1.2.2 Node (节点,工厂)
  1. kubelet(厂长):集群中每个节点上运行的代理服务进程,对 Pod 进行创建、调度和维护
  2. kube-proxy(看门大爷):集群中每个节点上运行的网络代理,负责为Pod 提供服务和负载均衡功能
  3. docker(车间):提供容器运行环境

1.3 k8s 容器组和工作负载

1.3.1 Namespace 名称空间

Namespace 用来对集群资源进行隔离划分,只隔离资源不隔离网络。

# 获取名称空间
kubectl get ns
# 创建名称空间
kubectl create ns <namespace-name>
# 删除名称空间
kubectl delete ns <namespace-name>
1.3.2 Pod 容器组

k8s 为了管理容器,在 docker 容器上又封装了一层容器组 Pod。Pod 是 k8s 中应用的最小单元,包含一个或多个容器。Pod 中的容器共享同一个 IP 地址和命名空间,共享相同的存储卷和主机资源。

Pod 的状态有:

  1. pending:容器组已被节点接受,但由于网络原因还未运行起来
  2. running:容器组已经被调度到节点,并且所有的容器都已经启动。至少有一个容器处于运行或重启状态
  3. succeeded:所有容器都正常退出
  4. failed:所有容器都意外中断

Pod 常用命令有:

# 使用命令创建一个 Pod
kubectl run <pod-name> --image=<image-name> [-n <namespace-name>]
# 使用 yaml 创建一个 Pod
kubectl apply -f <pod-name>.yaml

# 查看 Pod 
kubectl get pod -A
# 持续监控 Pod 
kubectl get pods -w
# 查看 Pod 具体状态
kubectl describe pod <pod-name>
# 查看 Pod 日志
kubectl logs <pod-name> [-c container-name]

# 进入 Pod 中容器终端 
kubectl exec -it <pod-name> -c <container-name> /bin/bash

# 删除 Pod
kubectl delete <Pod名称>
1.3.3 工作负载

在 Kubernetes 中,我们一般不直接创建 Pod,而是通过工作负载如 Deployment、StatefulSet、DaemonSet、Job, 为 Pod 提供水平伸缩,版本更新,故障恢复等能力。

Deployment ,使 Pod 拥有多副本,自愈,扩缩容等能力。deployment 命令有:

# 创建 deployment
kubectl create deploy <deploy-name> --image=[image-name]
# 查看创建的 deployment
kubectl get deploy
# 彻底删除 deployment
kubectl delete deploy <deploy-name>

# deployment 创建 3 份 
kubectl create deploy <deploy-name> --image=nginx --replicas=3
# deployment 扩容到 5 份 
kubectl scale deploy/<deploy-name> --replicas=5
# deployment 缩容到 2 份
kubectl scale deploy/<deploy-name> --replicas=2

# 滚动更新镜像
kubectl set image deploy/<deploy-name> [image-name]=[image-name]:[image-tag] --record
# 查看部署的镜像版本
kubectl get deploy/<deploy-name> -oyaml|grep image
# 查看版本历史纪录
kubectl rollout history deploy/<deploy-name>
# 回退到指定版本
kubectl rollout undo deploy/<deploy-name> --to-revision=<revision-num>
# 回退到上个版本:
kubectl rollout undo deploy/<deploy-name>

1.4 k8s 服务抽象

1.4.1 Service 服务访问

Service 是 Pod 的网络服务发现与负载均衡的实现。

# 集群内暴露 ClusterIP
kubectl expose deploy [deploy-name] --port=<service-port> --target-port=<pod-port> --type=ClusterIP
# 集群外暴露 NodePort
kubectl expose deploy [deploy-name] --port=<service-port> --target-port=<pod-port> --type=NodePort
# 查看所有服务
kubectl get svc
1.4.2 Ingress 统一网关入口

Ingress 是 Service 的统一网关入口,底层实际上就是反向代理 nginx,通过域名、路径匹配规则指向不同的 Service:

1.5 k8s 存储抽象

1.5.1 nfs 存储系统

我们知道 Docker 中保存容器数据的方法是挂载数据卷。但是在 k8s 中,如果我们 3 号机器上的某个 Pod 节点(黑色)宕机,根据故障转移 k8s 在 2 号机器再启动该节点。但是原来 3 号机器挂载的目录无法转移到 2 号机器上,造成数据存储丢失。

k8s 使用存储层统一管理所有 Pod 挂载的目录。 以 nfs 存储层为例,它在某个机器下创建 /nfs/data 目录用于挂载数据,在其他机器中都存在备份目录 /bak/data。只要 Pod 在一台机器上挂载了数据,该数据都会同步到其他机器上,这就叫做存储抽象。

1.5.2 PV & PVC 目录挂载

PV:持久卷(Persistent Volume),将应用需要持久化的数据保存到指定位置

PVC:持久卷申明(Persistent Volume Claim),申明需要使用的持久卷规格

k8s 使用 PV & PVC 方式进行数据挂载。Pod 想要挂载多大的空间,先使用 PVC 申请 PV 空间。如果 Pod 被删除,PVC 随之被删除,对应的 PV 空间也被回收。

1.6 k8s 配置管理

1.6.1 ConfigMap 服务配置文件挂载

ConfigMap 可以抽取应用配置,并且可以自动更新,被多个 Pod 共享,非常适合配置文件类的数据挂载:

# 定义了一个名为 my-config 的 ConfigMap 对象,并定义了两个 properties 文件
apiversion: v1
kind: ConfigMap
metadata:
  name: my-config
data: 
  database.properties:
    database.url=jdbc:mysql://127.0.0.1:3306/test
    database.username=root
    database.password=root
  server.properties:
    server.port=8080
    server.timeout=300
1.6.2 Secret 服务敏感配置文件

Secret 对象类型用来保存敏感信息,例如密码、OAuth 令牌和 SSH 密钥,将这些信息放在 Secret 中比放在 Pod 的定义或者容器镜像中来说更加安全和灵活:

# 定义了一个名为 my-secret 的 Secret 对象,并定义了 username 和 password
apiversion: v1
kind: Secret
metadata:
  name: my-secret
type: Opaque
stringData:
  username: admin
  password: admin

1.7 k8s 资源 yaml 文件(声明式 api)

  1. apiVersion 定义 api 版本,一般是 apps/v1

  2. kind 定义资源类别,有 Pod、Deployment、Job、Service、Ingress 等

  3. metadata 资源元数据

    1. name 定义资源名称
    2. namespace 定义资源所在命名空间
    3. labels 定义资源拥有的标签
  4. spec 定义资源所需的参数属性

    1. replicas 定义副本数量
    2. selector
  5. status 定义当前资源在 k8s 中的实际状态

第 2 章 k8s 集群上安装 KubeSphere

master 节点要求 2CPU 4G,硬盘 20G;node 节点要求 4CPU 8G,硬盘 40G。

2.1 安装 k8s 集群

2.1.1 安装 Docker

在每台机器上复制以下命令(registry-mirrors 换成自己的阿里云镜像加速地址):

sudo yum remove docker*
sudo yum install -y yum-utils
# 配置 docker 的 yum 地址
sudo yum-config-manager \
--add-repo \
http://mirrors.aliyun.com/docker-ce/linux/centos/docker-ce.repo
# 安装 docker20.10.7 版本
sudo yum install -y docker-ce-20.10.7 docker-ce-cli-20.10.7 containerd.io-1.4.6
# 启动 & 开机启动 docker
systemctl enable docker --now
# docker 加速配置
sudo mkdir -p /etc/docker
sudo tee /etc/docker/daemon.json <<-'EOF'
{
  "registry-mirrors": ["https://3li81rlf.mirror.aliyuncs.com"],
  "exec-opts": ["native.cgroupdriver=systemd"],
  "log-driver": "json-file",
  "log-opts": {
    "max-size": "100m"
  },
  "storage-driver": "overlay2"
}
EOF
sudo systemctl daemon-reload
sudo systemctl restart docker
2.1.2 安装 Kubernetes

每个机器配置自己的 hostname:

hostnamectl set-hostname k8s-master
hostnamectl set-hostname k8s-node1
hostnamectl set-hostname k8s-node2

在每台机器上复制以下命令:

# 将 SELinux 设置为 permissive 模式(相当于将其禁用)
sudo setenforce 0
sudo sed -i 's/^SELINUX=enforcing$/SELINUX=permissive/' /etc/selinux/config
# 关闭 swap
swapoff -a  
sed -ri 's/.*swap.*/#&/' /etc/fstab
# 允许 iptables 检查桥接流量
cat <<EOF | sudo tee /etc/modules-load.d/k8s.conf
br_netfilter
EOF
cat <<EOF | sudo tee /etc/sysctl.d/k8s.conf
net.bridge.bridge-nf-call-ip6tables = 1
net.bridge.bridge-nf-call-iptables = 1
EOF
sudo sysctl --system
2.1.3 安装 kubelet、kubeadm、kubectl

在每台机器上复制以下命令(master ip 换成自己的):

# 配置 k8s 的 yum 源地址
cat <<EOF | sudo tee /etc/yum.repos.d/kubernetes.repo
[kubernetes]
name=Kubernetes
baseurl=http://mirrors.aliyun.com/kubernetes/yum/repos/kubernetes-el7-x86_64
enabled=1
gpgcheck=0
repo_gpgcheck=0
gpgkey=http://mirrors.aliyun.com/kubernetes/yum/doc/yum-key.gpg
   http://mirrors.aliyun.com/kubernetes/yum/doc/rpm-package-key.gpg
EOF
# 安装 kubelet,kubeadm,kubectl
sudo yum install -y kubelet-1.20.9 kubeadm-1.20.9 kubectl-1.20.9
# 启动 kubelet
sudo systemctl enable --now kubelet
# 所有机器配置 master 域名
echo "172.31.0.94  k8s-master" >> /etc/hosts
2.1.4 初始化 master

在 master 上执行以下命令(master ip 换成自己的):

kubeadm init \
--apiserver-advertise-address=172.31.0.94 \
--control-plane-endpoint=k8s-master \
--image-repository registry.cn-hangzhou.aliyuncs.com/lfy_k8s_images \
--kubernetes-version v1.20.9 \
--service-cidr=10.96.0.0/16 \
--pod-network-cidr=192.168.0.0/16

显示最后 5 行内容进行复制:

Then you can join any number of worker nodes by running the following on each as root:

kubeadm join k8s-master:6443 --token atka7l.z8l1mr0tl0fbvqwn \
    --discovery-token-ca-cert-hash sha256:f168da9b17ea3e87e2c05a96da68e9f0827ad2f2267e87ef524c7d632122b3e3

在 master 上继续执行:

mkdir -p $HOME/.kube
sudo cp -i /etc/kubernetes/admin.conf $HOME/.kube/config
sudo chown $(id -u):$(id -g) $HOME/.kube/config

在 master 上安装 Calico 网络插件(注意 k8s 的版本 1.20.9 对应 calico 版本 3.20):

curl https://docs.projectcalico.org/archive/v3.20/manifests/calico.yaml -O

kubectl apply -f calico.yaml
2.1.5 worker node 加入集群

将 master 中的 /etc/kubernetes/admin.conf 文件拷贝到 node 相同目录下。然后在两个 node 下执行命令:

echo "export KUBECONFIG=/etc/kubernetes/admin.conf" >> ~/.bash_profile
source ~/.bash_profile

将之间复制的最后 5 行内容打开,在两个 node 上执行 kubeadm join 开头的命令:

kubeadm join k8s-master:6443 --token atka7l.z8l1mr0tl0fbvqwn \
    --discovery-token-ca-cert-hash sha256:f168da9b17ea3e87e2c05a96da68e9f0827ad2f2267e87ef524c7d632122b3e3

使用 kubectl get nodes 命令查看(大概需要 3-5 分钟):

2.1.6 nfs-storage

配置默认存储

在每个机器上执行:

yum install -y nfs-utils

在 master 上执行,安装 nfs-server:

echo "/nfs/data/ *(insecure,rw,sync,no_root_squash)" > /etc/exports
mkdir -p /nfs/data
systemctl enable rpcbind
systemctl enable nfs-server
systemctl start rpcbind
systemctl start nfs-server
exportfs -r
exportfs

在两个 node 上执行,配置 nfs-client(换成自己的 master ip):

showmount -e 172.31.0.94
mkdir -p /nfs/data
mount -t nfs 172.31.0.94:/nfs/data /nfs/data

在 master 根目录 vi sc.yaml,复制以下 yaml 命令(注意两处 ip 地址改为自己 master 的 ip):

apiVersion: storage.k8s.io/v1
kind: StorageClass
metadata:
  name: nfs-storage
  annotations:
    storageclass.kubernetes.io/is-default-class: "true"
provisioner: k8s-sigs.io/nfs-subdir-external-provisioner
parameters:
  archiveOnDelete: "true"  

---
apiVersion: apps/v1
kind: Deployment
metadata:
  name: nfs-client-provisioner
  labels:
    app: nfs-client-provisioner
  namespace: default
spec:
  replicas: 1
  strategy:
    type: Recreate
  selector:
    matchLabels:
      app: nfs-client-provisioner
  template:
    metadata:
      labels:
        app: nfs-client-provisioner
    spec:
      serviceAccountName: nfs-client-provisioner
      containers:
        - name: nfs-client-provisioner
          image: quay.io/external_storage/nfs-client-provisioner:latest
          volumeMounts:
            - name: nfs-client-root
              mountPath: /persistentvolumes
          env:
            - name: PROVISIONER_NAME
              value: k8s-sigs.io/nfs-subdir-external-provisioner
            - name: NFS_SERVER
              value: 172.31.0.94  ## 指定自己 nfs 服务器地址
            - name: NFS_PATH  
              value: /nfs/data 
      volumes:
        - name: nfs-client-root
          nfs:
            server: 172.31.0.94   ## 指定自己 nfs 服务器地址
            path: /nfs/data
---
apiVersion: v1
kind: ServiceAccount
metadata:
  name: nfs-client-provisioner
  namespace: default
---
kind: ClusterRole
apiVersion: rbac.authorization.k8s.io/v1
metadata:
  name: nfs-client-provisioner-runner
rules:
  - apiGroups: [""]
    resources: ["nodes"]
    verbs: ["get", "list", "watch"]
  - apiGroups: [""]
    resources: ["persistentvolumes"]
    verbs: ["get", "list", "watch", "create", "delete"]
  - apiGroups: [""]
    resources: ["persistentvolumeclaims"]
    verbs: ["get", "list", "watch", "update"]
  - apiGroups: ["storage.k8s.io"]
    resources: ["storageclasses"]
    verbs: ["get", "list", "watch"]
  - apiGroups: [""]
    resources: ["events"]
    verbs: ["create", "update", "patch"]
---
kind: ClusterRoleBinding
apiVersion: rbac.authorization.k8s.io/v1
metadata:
  name: run-nfs-client-provisioner
subjects:
  - kind: ServiceAccount
    name: nfs-client-provisioner
    namespace: default
roleRef:
  kind: ClusterRole
  name: nfs-client-provisioner-runner
  apiGroup: rbac.authorization.k8s.io
---
kind: Role
apiVersion: rbac.authorization.k8s.io/v1
metadata:
  name: leader-locking-nfs-client-provisioner
  namespace: default
rules:
  - apiGroups: [""]
    resources: ["endpoints"]
    verbs: ["get", "list", "watch", "create", "update", "patch"]
---
kind: RoleBinding
apiVersion: rbac.authorization.k8s.io/v1
metadata:
  name: leader-locking-nfs-client-provisioner
  namespace: default
subjects:
  - kind: ServiceAccount
    name: nfs-client-provisioner
    namespace: default
roleRef:
  kind: Role
  name: leader-locking-nfs-client-provisioner
  apiGroup: rbac.authorization.k8s.io
kubectl apply -f sc.yaml

kubectl get sc

这里我们需要在 master 上 vim /etc/kubernetes/manifests/kube-apiserver.yaml,添加以下几行:

- --feature-gates=RemoveSelfLink=false
- --service-account-signing-key-file=/etc/kubernetes/pki/sa.key
- --service-account-key-file=/etc/kubernetes/pki/sa.pub
- --service-account-issuer=api
- --service-account-api-audiences=api,vault,factors

2.1.7 metrics-server

集群指标监控组件

在 master 根目录下 vi metrics.yaml,复制以下内容:

apiVersion: v1
kind: ServiceAccount
metadata:
  labels:
    k8s-app: metrics-server
  name: metrics-server
  namespace: kube-system
---
apiVersion: rbac.authorization.k8s.io/v1
kind: ClusterRole
metadata:
  labels:
    k8s-app: metrics-server
    rbac.authorization.k8s.io/aggregate-to-admin: "true"
    rbac.authorization.k8s.io/aggregate-to-edit: "true"
    rbac.authorization.k8s.io/aggregate-to-view: "true"
  name: system:aggregated-metrics-reader
rules:
- apiGroups:
  - metrics.k8s.io
  resources:
  - pods
  - nodes
  verbs:
  - get
  - list
  - watch
---
apiVersion: rbac.authorization.k8s.io/v1
kind: ClusterRole
metadata:
  labels:
    k8s-app: metrics-server
  name: system:metrics-server
rules:
- apiGroups:
  - ""
  resources:
  - pods
  - nodes
  - nodes/stats
  - namespaces
  - configmaps
  verbs:
  - get
  - list
  - watch
---
apiVersion: rbac.authorization.k8s.io/v1
kind: RoleBinding
metadata:
  labels:
    k8s-app: metrics-server
  name: metrics-server-auth-reader
  namespace: kube-system
roleRef:
  apiGroup: rbac.authorization.k8s.io
  kind: Role
  name: extension-apiserver-authentication-reader
subjects:
- kind: ServiceAccount
  name: metrics-server
  namespace: kube-system
---
apiVersion: rbac.authorization.k8s.io/v1
kind: ClusterRoleBinding
metadata:
  labels:
    k8s-app: metrics-server
  name: metrics-server:system:auth-delegator
roleRef:
  apiGroup: rbac.authorization.k8s.io
  kind: ClusterRole
  name: system:auth-delegator
subjects:
- kind: ServiceAccount
  name: metrics-server
  namespace: kube-system
---
apiVersion: rbac.authorization.k8s.io/v1
kind: ClusterRoleBinding
metadata:
  labels:
    k8s-app: metrics-server
  name: system:metrics-server
roleRef:
  apiGroup: rbac.authorization.k8s.io
  kind: ClusterRole
  name: system:metrics-server
subjects:
- kind: ServiceAccount
  name: metrics-server
  namespace: kube-system
---
apiVersion: v1
kind: Service
metadata:
  labels:
    k8s-app: metrics-server
  name: metrics-server
  namespace: kube-system
spec:
  ports:
  - name: https
    port: 443
    protocol: TCP
    targetPort: https
  selector:
    k8s-app: metrics-server
---
apiVersion: apps/v1
kind: Deployment
metadata:
  labels:
    k8s-app: metrics-server
  name: metrics-server
  namespace: kube-system
spec:
  selector:
    matchLabels:
      k8s-app: metrics-server
  strategy:
    rollingUpdate:
      maxUnavailable: 0
  template:
    metadata:
      labels:
        k8s-app: metrics-server
    spec:
      containers:
      - args:
        - --cert-dir=/tmp
        - --kubelet-insecure-tls
        - --secure-port=4443
        - --kubelet-preferred-address-types=InternalIP,ExternalIP,Hostname
        - --kubelet-use-node-status-port
        image: registry.cn-hangzhou.aliyuncs.com/lfy_k8s_images/metrics-server:v0.4.3
        imagePullPolicy: IfNotPresent
        livenessProbe:
          failureThreshold: 3
          httpGet:
            path: /livez
            port: https
            scheme: HTTPS
          periodSeconds: 10
        name: metrics-server
        ports:
        - containerPort: 4443
          name: https
          protocol: TCP
        readinessProbe:
          failureThreshold: 3
          httpGet:
            path: /readyz
            port: https
            scheme: HTTPS
          periodSeconds: 10
        securityContext:
          readOnlyRootFilesystem: true
          runAsNonRoot: true
          runAsUser: 1000
        volumeMounts:
        - mountPath: /tmp
          name: tmp-dir
      nodeSelector:
        kubernetes.io/os: linux
      priorityClassName: system-cluster-critical
      serviceAccountName: metrics-server
      volumes:
      - emptyDir: {}
        name: tmp-dir
---
apiVersion: apiregistration.k8s.io/v1
kind: APIService
metadata:
  labels:
    k8s-app: metrics-server
  name: v1beta1.metrics.k8s.io
spec:
  group: metrics.k8s.io
  groupPriorityMinimum: 100
  insecureSkipTLSVerify: true
  service:
    name: metrics-server
    namespace: kube-system
  version: v1beta1
  versionPriority: 100
kubectl apply -f metrics.yaml
# 等待半分钟
kubectl top nodes
kubectl top pods -A

2.2 安装 KubeSphere 平台(v3.1.1)

Kubernetes 上安装 KubeSphere

  • Kubernetes 版本必须为:v1.20.x、v1.21.x、* v1.22.x、* v1.23.x 和 * v1.24.x
  • 确保您的机器满足最低硬件要求:CPU > 1 核,内存 > 2 GB
  • 在安装之前,需要配置 Kubernetes 集群中的默认存储类型
2.2.1 部署 KubeSphere

在 master 上:

yum install -y wget

wget https://github.com/kubesphere/ks-installer/releases/download/v3.1.1/kubesphere-installer.yaml

wget https://github.com/kubesphere/ks-installer/releases/download/v3.1.1/cluster-configuration.yaml
2.2.2 修改 cluster-configuration.yaml
---
apiVersion: installer.kubesphere.io/v1alpha1
kind: ClusterConfiguration
metadata:
  name: ks-installer
  namespace: kubesphere-system
  labels:
    version: v3.1.1
spec:
  persistence:
    storageClass: ""        
  authentication:
    jwtSecret: ""           
  local_registry: ""       
  etcd:
    monitoring: true        
    endpointIps: 172.31.0.94
    port: 2379              
    tlsEnable: true
  common:
    redis:
      enabled: true
    openldap:
      enabled: true
    minioVolumeSize: 20Gi 
    openldapVolumeSize: 2Gi   
    redisVolumSize: 2Gi 
    monitoring:
      # type: external   
      endpoint: http://prometheus-operated.kubesphere-monitoring-system.svc:9090 
    es:   
      # elasticsearchMasterReplicas: 1   
      # elasticsearchDataReplicas: 1     
      elasticsearchMasterVolumeSize: 4Gi   
      elasticsearchDataVolumeSize: 20Gi    
      logMaxAge: 7                     
      elkPrefix: logstash              
      basicAuth:
        enabled: false
        username: ""
        password: ""
      externalElasticsearchUrl: ""
      externalElasticsearchPort: ""
  console:
    enableMultiLogin: true  
    port: 30880
  alerting:                
    enabled: true         
  auditing:                
    enabled: true         
  devops:                  
    enabled: true             
    jenkinsMemoryLim: 2Gi      
    jenkinsMemoryReq: 1500Mi   
    jenkinsVolumeSize: 8Gi     
    jenkinsJavaOpts_Xms: 512m  
    jenkinsJavaOpts_Xmx: 512m
    jenkinsJavaOpts_MaxRAM: 2g
  events:                  
    enabled: true
    ruler:
      enabled: true
      replicas: 2
  logging:                 
    enabled: true         
    logsidecar:
      enabled: true
      replicas: 2
  metrics_server:                    
    enabled: false                   
  monitoring:
    storageClass: ""                 
    # prometheusReplicas: 1          
    prometheusMemoryRequest: 400Mi   
    prometheusVolumeSize: 20Gi             
  multicluster:
    clusterRole: none  
  network:
    networkpolicy: 
      enabled: true 
    ippool: 
      type: calico 
    topology: 
      type: none 
  openpitrix: 
    store:
      enabled: true
  servicemesh:         
    enabled: true
  kubeedge:          
    enabled: false   
    cloudCore:
      nodeSelector: {"node-role.kubernetes.io/worker": ""}
      tolerations: []
      cloudhubPort: "10000"
      cloudhubQuicPort: "10001"
      cloudhubHttpsPort: "10002"
      cloudstreamPort: "10003"
      tunnelPort: "10004"
      cloudHub:
        advertiseAddress: 
          - ""            
        nodeLimit: "100"
      service:
        cloudhubNodePort: "30000"
        cloudhubQuicNodePort: "30001"
        cloudhubHttpsNodePort: "30002"
        cloudstreamNodePort: "30003"
        tunnelNodePort: "30004"
    edgeWatcher:
      nodeSelector: {"node-role.kubernetes.io/worker": ""}
      tolerations: []
      edgeWatcherAgent:
        nodeSelector: {"node-role.kubernetes.io/worker": ""}
        tolerations: []
kubectl apply -f kubesphere-installer.yaml

kubectl apply -f cluster-configuration.yaml

需要 5-10 分钟安装成功,使用以下命令查看安装进程:

kubectl logs -n kubesphere-system $(kubectl get pod -n kubesphere-system -l app=ks-install -o jsonpath='{.items[0].metadata.name}') -f
# 解决 etcd 监控证书找不到问题
kubectl -n kubesphere-monitoring-system create secret generic kube-etcd-client-certs  --from-file=etcd-client-ca.crt=/etc/kubernetes/pki/etcd/ca.crt  --from-file=etcd-client.crt=/etc/kubernetes/pki/apiserver-etcd-client.crt  --from-file=etcd-client.key=/etc/kubernetes/pki/apiserver-etcd-client.key

kubectl get pod -A

# 查看每个 Pod 具体状态,如果是在 Pulling image 就只能等待
kubectl describe pod -n [NAMESPACE] [NAME]
2.2.3 访问 KubeSphere

拿机器的公网 IP:30880 访问 KubeSphere 网页,使用默认账户和密码登录访问 KubeSphere 网页:

2.2.4 安装后启用可插拔组件
  1. 点击左上角的「平台管理」 ,然后选择「集群管理」。
  2. 点击「自定义资源 CRD」,然后在搜索栏中输入 clusterconfiguration
  3. 在资源列表中,点击 ks-installer 右侧的三个点,然后选择「编辑配置文件」
  4. 在该配置文件中,将所需组件 enabled 的 false 更改为 true,以启用要安装的组件。完成后点击「更新」
  5. 等待组件安装成功,登录 KubeSphere 控制台,在「服务组件」中可以查看不同组件的状态
配置项功能组件描述
alerting告警系统使用户能够自定义告警策略,及时向接收器发送告警信息
auditing审计日志系统记录了平台上不同租户的活动
devopsDevOps 系统基于 Jenkins 提供开箱即用的 CI/CD 功能,提供一站式 DevOps 方案,内置 Jenkins 流水线与 B2I & S2I
events事件系统导出、过滤和警告多租户 Kubernetes 集群中的 Kubernetes 事件
logging日志系统在统一的控制台中提供灵活的日志查询、收集和管理功能
metrics_serverHPA根据设定指标对 Pod 数量进行动态伸缩,使运行在上面的服务对指标的变化有一定的自适应能力
networkpolicy网络策略可以在同一个集群内部之间设置网络策略
notification通知系统允许用户将警告信息发送出来的告警通知到电子邮件、企业微信和 Slack
openpitrix应用商店基于 Helm 的应用程序商店,允许用户管理应用整个生命周期
servicemesh服务网格 (基于 Istio)支持灰度发布、流量拓扑、流量治理、流量跟踪

2.3 使用 minikube 安装 k8s

minikube 是本地 k8s,专门用于 k8s 的学习和开发。

2.3.1 Linux 安装
curl -LO https://storage.googleapis.com/minikube/releases/latest/minikube-linux-amd64
sudo install minikube-linux-amd64 /usr/local/bin/minikube
2.3.2 使用 docker 启动
minikube start --force --driver=docker
2.3.3 设置交互
alias kubectl="minikube kubectl --"

第 3 章 KubeSphere 实战

3.1 多租户系统实战

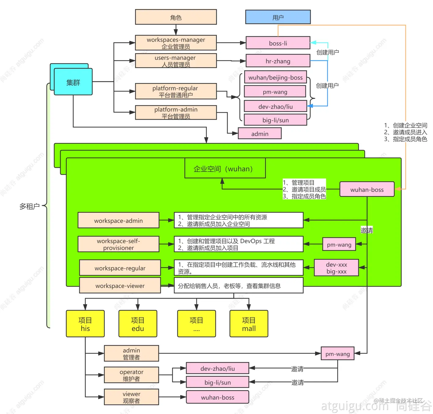
多租户系统包含集群、企业空间、项目三部分。

3.1.1 添加用户
  1. 创建用户管理员

使用平台管理员 platform-admin 身份访问 KubeSphere ****网页。点击「平台管理」->「访问控制」->「账户管理」->「创建」一个用户管理员:hr-zhang

  1. 创建企业空间管理员

使用 hr-zhang 账户登录网页,点击「账户管理」->「创建」一个企业空间管理员:boss-li

  1. 创建企业空间

使用 boss-li 账户来登录网页,点击「企业空间」->「创建」多个企业空间:wuhan、shenzhen 等

  1. 人员入职

使用 hr-zhang 账户登录网页,点击「账户管理」->「创建」多个平台用户:

  1. 分部管理员

使用 boss-li 账户登录网页,点击「武汉分部」->「企业空间设置」->「企业成员」->「邀请成员」,邀请 wuhan-boss,赋予其武汉管理员的角色:

点击「深圳分部」->「企业空间设置」->「企业成员」->「邀请成员」,邀请 shenzhen-boss,赋予其深圳管理员的角色:

3.1.2 邀请人员进入企业空间

使用 wuhan-boss 账户登录网页,点击「企业空间设置」->「企业成员」->「邀请成员」,邀请所有开发人员赋予其企业空间普通成员的角色:

3.1.3 邀请成员进入项目

使用 pm-wang 账户登录网页,点击「项目管理」->「创建」多个项目:

点击「edu」->「项目设置」->「项目成员」邀请成员进入项目:

3.2 部署中间件

【应用部署三要素】

  1. 应用的工作负载(部署方式):Deployment(无状态部署)、StatefulSet(有状态副本集)、DaemonSet(守护进程集)
  2. 应用的存储(数据挂载):存储卷(PVC)、配置集(ConfigMap)
  3. 应用的服务(可访问性):集群内(ClusterIP)、集群外(NodePort)
3.2.1 添加应用仓库

使用企业空间管理员 wuhan-boss 登录,点击「应用管理」->「应用仓库」-> 「添加仓库」:

3.2.2 部署 zookeeper

使用开发人员 dev-zhao 账户登录网页,选择 edu 项目,点击「应用负载」->「应用」->「部署新应用」->「来自应用模板」->「bitnami」,搜索 zookeeper 进行部署,系统自动为我们创建好了两个服务访问,我们将有外网访问的访问方式设置为 NodePort:

3.2.3 部署 mysql

点击「应用商店」->「mysql」->「部署」->「下一步」->「部署」,系统自动为我们创建好了两个服务访问,我们将有外网访问的访问方式设置为 NodePort:

出于安全性考虑,登录 mysql 的密码(账户 root)在「配置中心」的「密钥」下显示:

我们将该密钥通过 Base64 解码得到我们的密码,此时我们在集群外通过 k8s 集群任意节点公网 ip、NodePort 服务端口号、以及 root 密码连接 k8s 集群内部的 mysql: