【LeetCode 每日一题】1595. 连通两组点的最小成本

219 阅读2分钟

1595. 连通两组点的最小成本

难度:困难

时间:2023/06/21


给你两组点,其中第一组中有 size1 个点,第二组中有 size2 个点,且 size1 >= size2

任意两点间的连接成本 cost 由大小为 size1 x size2 矩阵给出,其中 cost[i][j] 是第一组中的点 i 和第二组中的点 j 的连接成本。 如果两个组中的每个点都与另一组中的一个或多个点连接,则称这两组点是连通的。 换言之,第一组中的每个点必须至少与第二组中的一个点连接,且第二组中的每个点必须至少与第一组中的一个点连接。

返回连通两组点所需的最小成本。

示例 1:

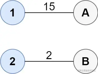
输入:cost = [[15, 96], [36, 2]]
输出:17
解释:连通两组点的最佳方法是:
1--A
2--B
总成本为 17

示例 2:

输入:cost = [[1, 3, 5], [4, 1, 1], [1, 5, 3]]
输出:4
解释:连通两组点的最佳方法是:
1--A
2--B
2--C
3--A
最小成本为 4 。
请注意,虽然有多个点连接到第一组中的点 2 和第二组中的点 A ,但由于题目并不限制连接点的数目,所以只需要关心最低总成本。

示例 3:

输入:cost = [[2, 5, 1], [3, 4, 7], [8, 1, 2], [6, 2, 4], [3, 8, 8]]
输出:10

提示:

  • size1 == cost.length
  • size2 == cost[i].length
  • 1 <= size1, size2 <= 12
  • size1 >= size2
  • 0 <= cost[i][j] <= 100

class Solution:
    def connectTwoGroups(self, cost: List[List[int]]) -> int:
        size1, size2 = len(cost), len(cost[0])
        m = 1 << size2
        dp = [[float("inf")] * m for _ in range(size1 + 1)]
        dp[0][0] = 0
​
        for i in range(1, size1 + 1):
            for s in range(m):
                for k in range(size2):
                    if (s & (1 << k)) == 0:
                        continue
                    dp[i][s] = min(dp[i][s], dp[i][s ^ (1 << k)] + cost[i - 1][k])
                    dp[i][s] = min(dp[i][s], dp[i - 1][s] + cost[i - 1][k])
                    dp[i][s] = min(dp[i][s], dp[i - 1][s ^ (1 << k)] + cost[i - 1][k])
        
        return dp[size1][m - 1]