换热物联网网关换热站数据采集方案

331 阅读4分钟

我国供暖行业趋势是随着城镇化进程,集中供暖需求不断增长。集中供暖的热源一般是由热源站生产出的高温蒸汽或热水,经过一次热力管网输送到换热站,换热站经过换热器的热交换循环换热,再将热水通过二次管网输送到千家万户。热水通过室内的散热片,把热量散到室内,完成供热。

image.png  

换热站人工值守方式管理遇到的难题:

1、供热公司管理工作量大;

2、不对称的汇报制度,无法实时了解换热站运行状态;

3、无法了解整个热网的热源量利用情况;

4、站内的热交换量很难控制。

5、人工轮换值守,操作不当导致设备事故难以发现

这些因素造成企业换热站的造价成本居高不下(包括人员费用、燃料费用等)。

 

image.png

  钡铼技术对换热站企业和系统集成商推出了一款换热站智能网关,用于无人值守系统方案,这款网关可以做到监测、控制、预警及报警等功能,可以很好解决上述难题。

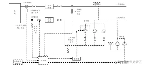
系统组成:各种换热站传感器设备、控制器、智能网关、监控中心

 

image.png 24小时远程监控换热站各种物理量,如压力、温度、流量等模拟量参数(若现场安装了PLC控制器,则直接采集PLC数据上传),并且监控中心通过智能网关,下达控制指令,对一次网的电动调节阀、二次网的循环系统、补水系统等控制对象实施远程监控。

 

image.png  

网关助力无人值守系统实现哪些功能?****

1、 实现对换热站中一次供回水温度、压力和二次供回水温度、压力检测;

2、 实现对换热站内的一次流量、二次流量的采集、统计和上传传输;

3、 可以帮助监控中心显示所有温度、压力、流量、泵故障状态;

4、 实现变频调节中的频率反馈、调节阀开度等监控;

5、 实现换热站系统的气候补偿控制部分;

6、实现换热站内的视频监控,做到无人巡检;

7、本地或远程报警参数设置功能;

 

image.png 给系统带来的价值****

▲实时上传数据,对系统进行精准调控,每年能节省供热费用,减少二氧化碳排放,二氧化硫排放,烟尘排放。

▲技术人员不用亲身到现场,就可以随时远程查看热力站的情况,供水温度、回水温度、压力值、热量、流量等数据一目了然。

▲节省人力成本,原来人工值守成本高,每个换热站都要有2人值守,三班倒的话每天至6个人,现在无人值守系统可以节约80%的人力成本。

▲远程视频监控,以及阈值异常告警,做到快速报警通知,24小时保障换热站设备安全。

 

换热站智能网关介绍

 

image.png 智能网关BL10X系列,是专门针对换热站无人值守系统数据采集应用推出的前端智能数据采集,可以读取区域内各监测点的数据,支持各种行业特有协议设备接入,内置多种PLC协议,可接入多家品牌PLC,通过4G或者以太网上传数据到多种MQTT云平台。具有远程监测,断网续传的特点,确保数据完整性,同时支持多种数据加密防护功能。

网关采集数据的优势

设备数据快速采集

  可以通过网口、串口采集多种传感器信号

支持多种协议

支持各种PLC协议、Modbus RTU 、Modbus TCP、DL/T645、BACnet/IP、BACnet MS/TP等多种协议转换为Modbus TCP、OPC UA、MQTT、BACnet/IP、华为云IoT、亚马逊云IoT、阿里云IoT、ThingsBoard、Sparkplug B、钡铼云等协议,

冗余设计

具有两路电源输入接口,可以任意选择其中一路,且两路都带有防反接保护设计

远程上传下载

支持PLC程序远程上传下载,方便调试PLC

远程控制

支持数据主动上报、定时上报,还具有数据阈值异常报警、联动触发控制

数据缓存与断点续传

支持离线缓存备份,网络恢复补传,保证数据完整性

GPS定位

具有GPS定位功能,当系统内出现多个换热站时,方便了解站点分布和维护