首页
沸点
课程
数据标注
HOT
AI Coding
更多
直播
活动
APP
插件
直播
活动
APP
插件
搜索历史
清空
创作者中心
写文章
发沸点
写笔记
写代码
草稿箱
创作灵感
查看更多
登录
注册
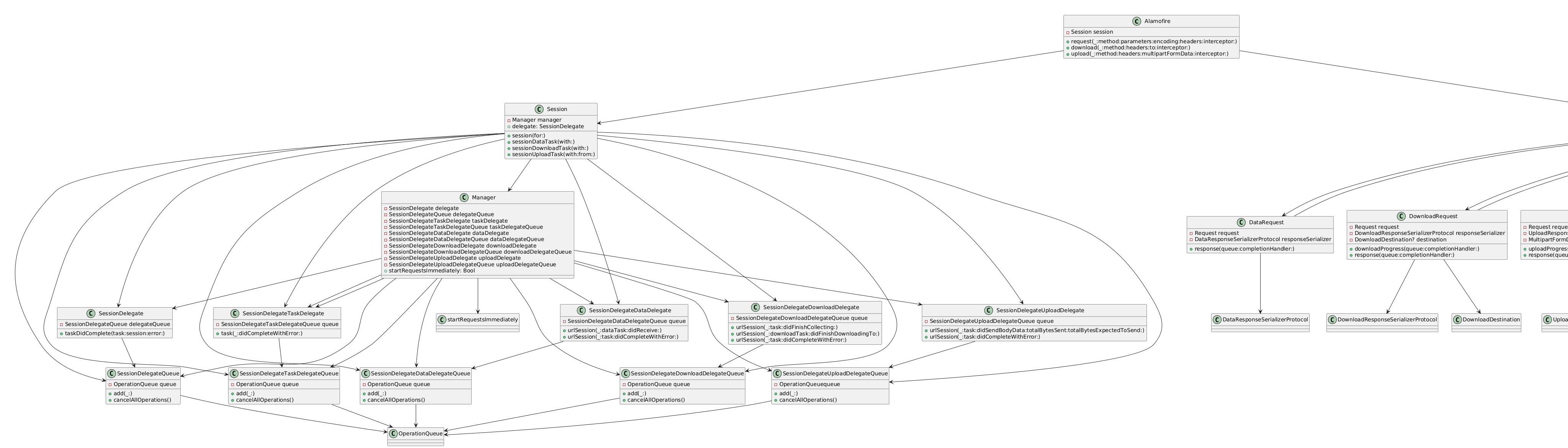
读Alamofire 笔记
用户8801376602086
2023-06-20
79
阅读1分钟
Alamofire.swift
用户8801376602086
4
文章
497
阅读
0
粉丝
目录
收起
Alamofire.swift