中国数字政府发展指数:上海、北京、浙江位列前三

115 阅读4分钟

[数据要素社]

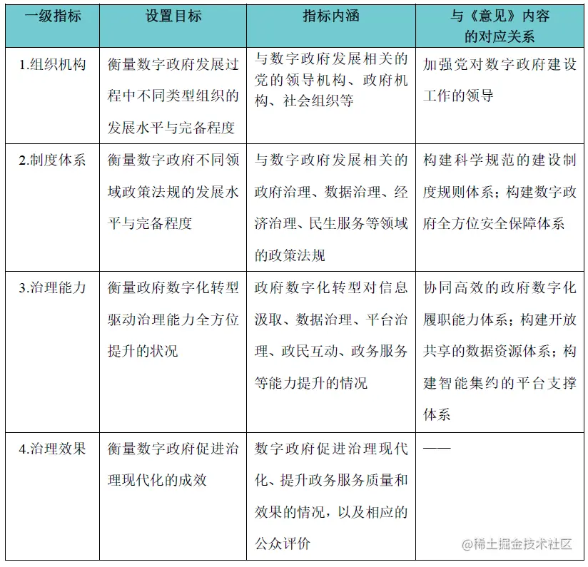
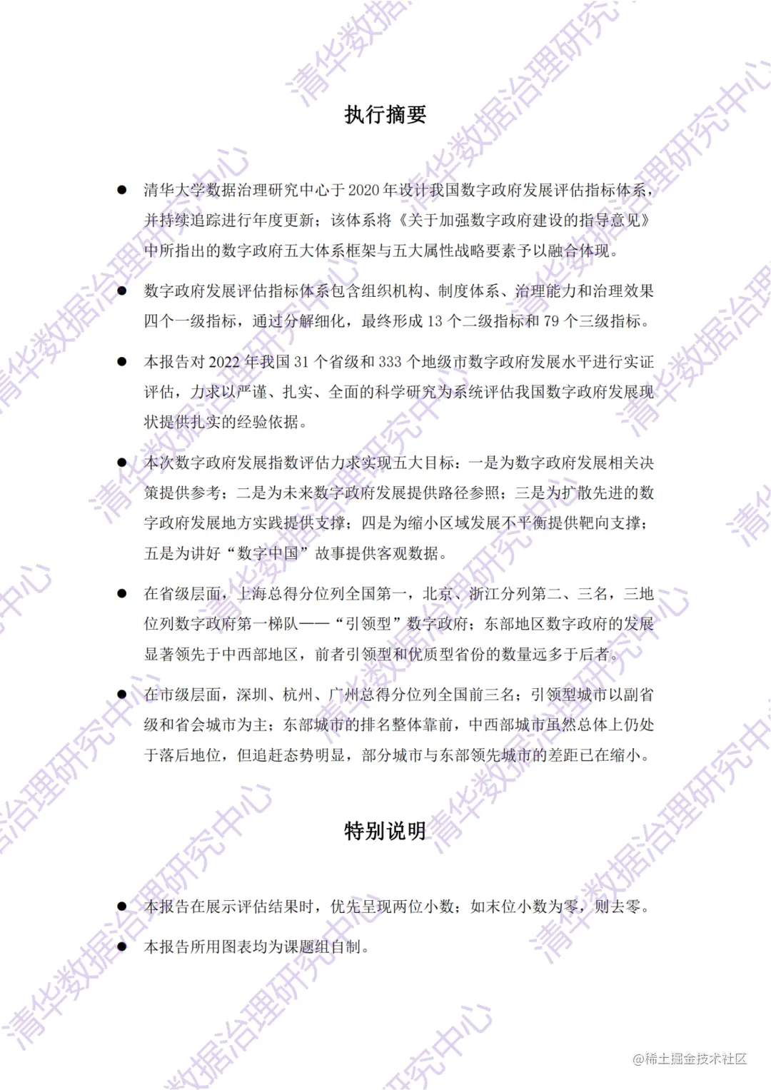
近日,清华大学数据治理研究中心发布了《2022中国数字政府发展指数报告》(下称《报告》),这是继2020年发布《2020数字政府发展指数报告》以来,第三次发布该领域报告。图片报告确立了组织机构、制度体系、治理能力和治理效果四大维度,将2022年《国务院关于加强数字政府建设的指导意见》提出的数字政府五大建设体系和五大目标特征加以融合应用和指标呈现,对2022年我国31个省级和333个地级市数字政府发展水平进行了实证评估。

《报告》显示,31个省级政府中,上海、北京和浙江属于引领型,位列前三。其中在单项“治理能力”方面,北京全国排名第一。

图片《报告》指出,在省级层面,根据组织机构、制度体系、治理能力、治理效果四个指标的总得分测算,上海总得分位列全国第一,北京、浙江分列第二三名。 东部地区数字政府的发展显著领先于中西部地区,前者引领型和优质型省份的数量远多于后者。图片根据发展梯度,《报告》将31个省级政府划分为发展程度不同的五种类型:引领型、优质型、特色型、发展型、追赶型。在31个省级政府中,上海、北京和浙江三地位列数字政府第一梯队——“引领型”数字政府。优质型和特色型都包括六个省级政府,发展型包括七个省级政府,而追赶型包括九个省级政府。图片《报告》指出,与2021年相比,我国省级数字政府发展水平稳步提升,平均分从2021年的63.69分上升到2022年的69.02分。虽然整体上东部省份的数字政府发展水平仍然明显高于中西部省份,但后者的发展势头明显,水平提升速度较快。青海、陕西、山西得分增长最为明显,涨幅均在10分以上;此外,位于东部的河北、天津、辽宁也发展较快。从四个一级指标得分来看,2022年省级数字政府发展水平的提升主要体现在组织机构建立、制度体系完善、治理效果提升三方面,而治理能力却略有下降。图片在治理能力维度,所有省份中,北京排名全国第一,治理能力得分为38.35分,显著高于其他省份。上海、天津、福建分别为第二至四名,得分均超过35分。其中,在平台管理方面,北京、福建、浙江、广西、四川、海南、内蒙古、新疆得分最高,均为6分,说明上述省份建立的政府门户网站功能完善,设有搜索栏、站点地图与无障碍模式(或老年模式),且支持多语种和智能问答服务。图片在数据开放方面,20个省份(占比64.51%)已设有数据开放平台,并已开放体量不等的数据。在政务服务方面,绝大多数省份都已经开通了政务App、政务微信小程序、网上政务服务大厅、“最多跑一次”“好差评”五项服务。在政民互动方面,所有省份得分均在10分及以上,其中天津、山东、安徽等八个省级政府得分最高,为14分。在技术支撑方面,北京、上海、天津、重庆、山西五个省级政府得分最高,为6分。图片《报告》也提到,在中央顶层设计指引下,各地政府加速推进数字化转型之路,形成了相互借鉴、竞相发展的良好局面,探索出诸多独具特色、交口称赞的创新经验和优秀成果。但与此同时,不容忽视的是,当前我国推进数字政府建设仍然存在差序化格局与非均衡问题,譬如部分地区基础信息化建设水平仍较落后、数字政府制度体系建设进展缓慢、政府回应市民诉求的质量欠佳、政务数据汇聚共享水平不足等。

关注【数据要素社】

后台回复“ 0619 ”,获取完整报告

图片

图片

图片

图片

图片

图片

14.png

15.png

16.png

17.png ``

18.png

19.png

20.png

21.png

22.png

23.png

24.png

25.png

26.png

27.png

28.png

29.png

30.png

31.png

32.png

33.png

34.png

35.png

36.png

37.png

38.png

39.png

40.png

41.png

42.png

43.png

44.png

45.png

46.png

47.png

48.png

49.png

来源:清华大学数据治理研究中心****