Vue3学习笔记(玖)

63 阅读1分钟

【6月日新计划更文活动】第21天

watchEffect函数用法

  • watch函数:既要指明监视的属性,也要指明监视的回调

  • watchEffect函数:不用指明监视哪个属性,监视的回调中用到哪个属性,就监视哪个属性

  • watchEffect有点像computed:

    • computed注重的计算出来的值(回调函数的返回值),所以必须写返回值
    • watchEffect更注重的是过程(回调函数的函数体),所以不用写返回值
    // watchEffect所指定的回调中用到的数据只要发生变化,则直接重新执行回调
    watchEffect(() => {
      const x1 = sum.value
      const x2 = person.job.j1.salary
      console.log('watchEffect所指定的回调执行了')
    })

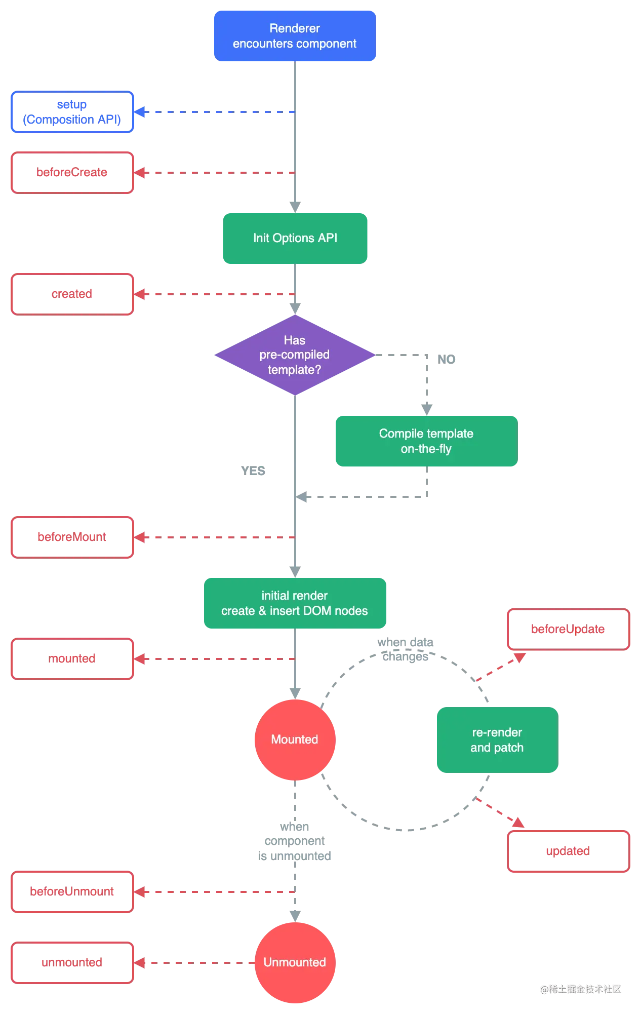
生命周期

Vue3声明周期

组件生命周期图示

生命周期图片地址: cn.vuejs.org/assets/life…