vue和微信小程序的区别、比较

419 阅读4分钟

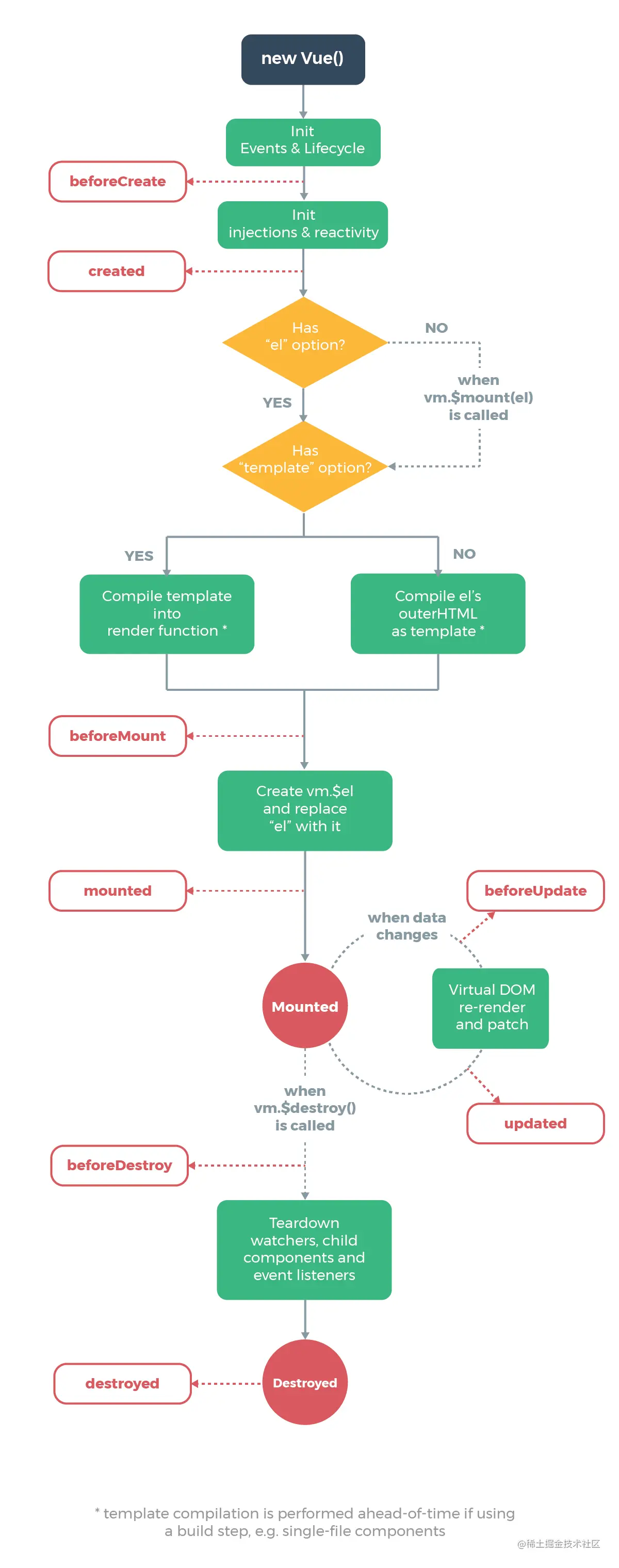
一、生命周期

先贴两张图:

vue生命周期

image.png

小程序生命周期

image.png

相比之下,小程序的钩子函数要简单得多。

vue的钩子函数在跳转新页面时,钩子函数都会触发,但是小程序的钩子函数,页面不同的跳转方式,触发的钩子并不一样。

  • onLoad: 页面加载
    一个页面只会调用一次,可以在 onLoad 中获取打开当前页面所调用的 query 参数。
  • onShow: 页面显示
    每次打开页面都会调用一次。
  • onReady: 页面初次渲染完成
    一个页面只会调用一次,代表页面已经准备妥当,可以和视图层进行交互。
    对界面的设置如wx.setNavigationBarTitle请在onReady之后设置。详见生命周期
  • onHide: 页面隐藏
    navigateTo或底部tab切换时调用。
  • onUnload: 页面卸载
    redirectTonavigateBack的时候调用。

数据请求

在页面加载请求数据时,两者钩子的使用有些类似,vue一般会在created或者mounted中请求数据,而在小程序,会在onLoad或者onShow中请求数据。

二、数据绑定

VUE:vue动态绑定一个变量的值为元素的某个属性的时候,会在变量前面加上冒号:,例:

<img :src="imgSrc"/>

小程序:绑定某个变量的值为元素属性时,会用两个大括号括起来,如果不加括号,为被认为是字符串。例:

<image src="{{imgSrc}}"></image>

三、列表渲染

直接贴代码,两者还是有些相似
vue:

<ul id="example-1">
  <li v-for="item in items">
    {{ item.message }}
  </li>
</ul>

var example1 = new Vue({
  el: '#example-1',
  data: {
    items: [
      { message: 'Foo' },
      { message: 'Bar' }
    ]
  }
})

小程序:


Page({
  data: {
    items: [
      { message: 'Foo' },
      { message: 'Bar' }
    ]
  }
})

<text wx:for="{{items}}">{{item}}</text>

四、显示与隐藏元素

vue中,使用v-if 和v-show控制元素的显示和隐藏

小程序中,使用wx-ifhidden控制元素的显示和隐藏

五、事件处理

vue:使用v-on:event绑定事件,或者使用@event绑定事件,例如:

<button v-on:click="counter += 1">Add 1</button>
<button v-on:click.stop="counter+=1">Add1</button>  //阻止事件冒泡

小程序中,全用bindtap(bind+event),或者catchtap(catch+event)绑定事件,例如:

<button bindtap="noWork">明天不上班</button>
<button catchtap="noWork">明天不上班</button>  //阻止事件冒泡

六、数据双向绑定

1.设置值

vue中,只需要再表单元素上加上v-model,然后再绑定data中对应的一个值,当表单元素内容发生变化时,data中对应的值也会相应改变,这是vue非常nice的一点。

<div id="app">
    <input v-model="reason" placeholder="填写理由" class='reason'/>
</div>

new Vue({
  el: '#app',
  data: {
   reason:''
  }
})

但是在小程序中,却没有这个功能。那怎么办呢?
当表单内容发生变化时,会触发表单元素上绑定的方法,然后在该方法中,通过this.setData({key:value})来将表单上的值赋值给data中的对应值。
下面是代码,可以感受一下:

<input bindinput="bindReason" placeholder="填写理由" class='reason' value='{{reason}}' name="reason" />

Page({
data:{
    reason:''
},
bindReason(e) {
    this.setData({
      reason: e.detail.value
    })
  }
})

当页面表单元素很多的时候,更改值就是一件体力活了。和小程序一比较,vuev-model简直爽的不要不要的。

2.取值

vue中,通过this.reason取值

小程序中,通过this.data.reason取值

七、绑定事件传参

vue中,绑定事件传参挺简单,只需要在触发事件的方法中,把需要传递的数据作为形参传入就可以了,例如:

<button @click="say('明天不上班')"></button>

new Vue({
  el: '#app',
  methods:{
    say(arg){
    consloe.log(arg)
    }
  }
})

小程序中,不能直接在绑定事件的方法中传入参数,需要将参数作为属性值,绑定到元素上的data-属性上,然后在方法中,通过e.currentTarget.dataset.*的方式获取,从而完成参数的传递,很麻烦有没有...

<view class='tr' bindtap='toApprove' data-id="{{item.id}}"></view>
Page({
data:{
    reason:''
},
toApprove(e) {
    let id = e.currentTarget.dataset.id;
  }
})

八、父子组件通信

1.子组件的使用

vue中,需要:

  1. 编写子组件
  2. 在需要使用的父组件中通过import引入
  3. vuecomponents中注册
  4. 在模板中使用
//子组件 bar.vue
<template>
  <div class="search-box">
    <div @click="say" :title="title" class="icon-dismiss"></div>
  </div>
</template>
<script>
export default{
props:{
    title:{
       type:String,
       default:''
      }
    }
},
methods:{
    say(){
       console.log('明天不上班');
       this.$emit('helloWorld')
    }
}
</script>

// 父组件 foo.vue
<template>
  <div class="container">
    <bar :title="title" @helloWorld="helloWorld"></bar>
  </div>
</template>

<script>
import Bar from './bar.vue'
export default{
data(){
    return{
        title:"我是标题"
    }
},
methods:{
    helloWorld(){
        console.log('我接收到子组件传递的事件了')
    }
},
components:{
    Bar
}
</script>

小程序中,需要:

  1. 编写子组件

  2. 在子组件的json文件中,将该文件声明为组件

    {
      "component": true
    }
    
  3. 在需要引入的父组件的json文件中,在usingComponents填写引入组件的组件名以及路径

    "usingComponents": {
        "tab-bar": "../../components/tabBar/tabBar"
      }
    
  4. 在父组件中,直接引入即可

    <tab-bar currentpage="index"></tab-bar>
    

    具体代码:

    // 子组件
    <!--components/tabBar/tabBar.wxml-->
    <view class='tabbar-wrapper'>
      <view class='left-bar {{currentpage==="index"?"active":""}}' bindtap='jumpToIndex'>
        <text class='iconfont icon-shouye'></text>
        <view>首页</view>
      </view>
      <view class='right-bar {{currentpage==="setting"?"active":""}}' bindtap='jumpToSetting'>
        <text class='iconfont icon-shezhi'></text>
        <view>设置</view>
      </view>
    </view>
    

2.父子组件间通信

vue

父组件向子组件传递数据,只需要在父组件通过v-bind传入一个值,在子组件中,通过props接收,即可完成数据的传递,示例:

// 父组件 foo.vue
<template>
  <div class="container">
    <bar :title="title"></bar>
  </div>
</template>
<script>
import Bar from './bar.vue'
export default{
data(){
    return{        
        title:"我是标题"
    }
},
components:{
    Bar
}
</script>

// 子组件bar.vue
<template>
  <div class="search-box">
    <div :title="title" ></div>
  </div>
</template>
<script>
export default{
props:{
    title:{
       type:String,
       default:''
      }
    }
}
</script>

子组件和父组件通信可以通过this.$emit将方法和数据传递给父组件。

小程序

父组件向子组件通信和vue类似,但是小程序没有通过v-bind,而是直接将值赋值给一个变量,如下:

<tab-bar currentpage="index"></tab-bar>

此处, “index”就是要向子组件传递的值

在子组件properties中,接收传递的值

properties: {
    // 弹窗标题
    currentpage: {            // 属性名
      type: String,     // 类型(必填),目前接受的类型包括:String, Number, Boolean, Object, Array, null(表示任意类型)
      value: 'index'     // 属性初始值(可选),如果未指定则会根据类型选择一个
    }
  }

子组件向父组件通信和vue也很类似,代码如下:

//子组件中
methods: {   
    // 传递给父组件
    cancelBut: function (e) {
      var that = this;
      var myEventDetail = { pickerShow: false, type: 'cancel' } // detail对象,提供给事件监听函数
      this.triggerEvent('myevent', myEventDetail) //myevent自定义名称事件,父组件中使用
    },
}

//父组件中
<bar bind:myevent="toggleToast"></bar>

// 获取子组件信息
toggleToast(e){
    console.log(e.detail)
}
如果父组件想要调用子组件的方法

vue会给子组件添加一个ref属性,通过this.$refs.ref的值便可以获取到该子组件,然后便可以调用子组件中的任意方法,例如:

//子组件
<bar ref="bar"></bar>

//父组件
this.$ref.bar.子组件的方法

小程序是给子组件添加id或者class,然后通过this.selectComponent找到子组件,然后再调用子组件的方法,示例:

//子组件
<bar id="bar"></bar>

// 父组件
this.selectComponent('#id').syaHello()
小程序父组件改变子组件样式

1.父组件将style传入子组件
2.父组件传入变量控制子组件样式
3.在父组件样式中,在子组件类名前面加上父组件类名

<view class='share-button-container' bindtap='handleShareBtn'>
   <share-button  product="{{goodProduct}}" type="1" back-color="#fff" fore-color="#9e292f" bind:error="on_error" />
</view>

.share-button-container .button--btn-navigator__hover{
  background: #fff;
}