你真的熟悉HTML标签吗?--“看不见”却有用的标签

809 阅读6分钟

HTML标签,前端工程师在开发页面时经常使用。但往往关注更多的是页面渲染效果及交互逻辑,比如表单、菜单栏、列表、图文。还有一些非常重要却容易被忽视的标签,这些标签大多数用在页面头部head标签内,在某些场景下,比如交互实现、性能优化、搜索优化。合理利用它们可以达到事半功倍的效果。

交互实现

提倡一个编码原则:Less code,less bug,提倡编码简约

meta标签

自动刷新/跳转

在使用它的时候,刷新和跳转操作是不可取消的,对刷新时间间隔或者需要手动取消的,推荐使用JavaScript定时器来实现

如果只是想实现页面的定时刷新或跳转。(比如某些页面缺乏访问权限,在X秒后跳回首页这样的场景),建议实践下meta标签的用法

PPT自动播放

要实现PPT自动播放的功能,只需要在每个页面的meta标签内设置好下一个页面的地址即可

<!-->五秒后自动跳转到page2.html页面<-->
<meta http-equiv="Refresh" content="5;URL=page2.html">

刷新大屏

比如:每隔一分钟就需要刷新页面的大屏幕监控,也可以通过meta标签来实现,只需去掉后面的URL即可

<meta http-equiv="Refresh" content="60">

title标签与Hack手段

B/S架构的优点:版本更新方便、跨平台、跨终端。但在处理某些场景,比如即时通信场景时,会变得比较麻烦。因为前后端通信深度依赖HTTP协议,而HTTP协议采用“请求-响应”模式。一种低效的解决方案是客户端通过轮询机制获取最新消息 (HTML5下可使用WebSocket协议)

消息提醒

消息提醒功能实现比较困难。HTML5标准发布之前,浏览器没有开放图标闪烁、弹出系统消息之类的接口,只能借助一些Hack的手段,比如修改title标签来达到类似的效果,(HTML5下可使用Web Notifications API弹出系统消息)

// 通过定时修改title内容 模拟了消息提醒闪烁
let msgNum = 1  //消息条数
let cnt = 0     //计数器
const inerval = setInterval(() => {
  cnt = (cnt + 1) % 2
  if (msgNum === 0) {
    document.title += `聊天页面` //通过DOM修改title
    clearlnterval(inerval)
    return
  }
  const prefix = cnt % 2 ? `新消息(${msgNum}` ''
  document.title = `${prefix}聊天页面`
}, 1000)

image_0.2333475722562257.gif 定时修改title标签内容,可以制作其他动画效果,比如文字滚动,但需要注意浏览器会对title标签文本进行去空格操作。动态修改title标签可以将一些关键信息显示到标签上(比如下载时的进度、当前操作步骤)

性能优化

性能问题的两方面原因:渲染速度慢、请求时间长。合理地使用标签,可以在一定程度上提升渲染速度以及减少请求时间

script标签

调整加载顺序提升渲染速度。

浏览器的底层渲染机制中:当渲染引擎在解析HTML时,若遇到script标签引用文件,则会暂停解析过程,同时通知网络线程加载文件,文件加载后会切换至JavaScript引擎来执行对应代码,代码执行完成之后切换至渲染引擎继续渲染页面。

可以看出页面渲染过程中包含了,请求文件以及执行文件的时间。但页面的首次渲染可能并不依赖这些文件,所以请求文件和执行文件的动作反而延长了页面渲染的时间。为了减少这些损耗,可以借助script的属性来实现

asyc属性

立即请求文件,但不阻塞渲染引擎,文件加载完毕后阻塞渲染引擎并立即执行文件内容

defer属性

立即请求文件,但不阻塞渲染引擎,等到解析完HTML之后再执行文件内容

HTML5标准type属性--对应值为“module”

让浏览器按照ECMA Script6标准将文件当作模块进行解析,默认阻塞效果同defer,也可以配合async在请求完成后立即执行

image.png

从图中得知:采用三种属性都能减少请求文件引起的阻塞时间,只有defer、type=“module”属性能保证渲染引擎优先执行,从而减少执行文件内容消耗的时间。

当渲染引擎解析HTML遇到script标签引入文件时,会立即进行一次渲染

这也是为什么script放在底部的原因:构建工具会把编译好的引用JavaScript代码的script标签放入到body标签底部 当渲染引擎执行到body底部时会先将已解析的内容渲染出来,然后再去请求相应的JavaScript文件,如果是内联脚本(即不通过src属性引用外部脚本文件直接在HTML编写JavaScript代码的形式),渲染引擎则不会渲染

link标签

通过预处理提升渲染速度。在对大型单页应用进行性能优化时,会用到按需、懒加载的方式来加载对应的模块。但如果能使用link标签的预加载,就能进一步的提升加载速度。

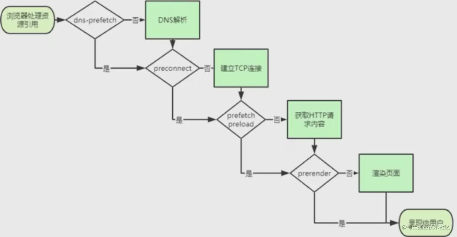
rel = “dns-prefetch”

当link标签的rel属性值为“dns-prefetch”时,浏览器会对某个域名预先进行DNS解析并缓存。如此当浏览器在请求同域名资源时,能省去从域名查询IP的过程从而减少时间消耗

<!-->淘宝网的DNS解析<-->
<link rel="dns-prefetch" href="//g.alicdn.com">
<link rel="dns-prefetch" href-"L/img.alicdn.com">
<link rels"dns-prefetch" href="_/tce.alicdn.com">
<link rel="dns-prefetch" href="L/gm.mmstat.com">
<link ref="dns-prefetch" href="//tce.taobao.com">
<link rel-"dns-prefetch" href="//log.mmstat.com">
<link rel="dns-prefetch" href="L/tui.taobao.com">
<link rel="dns-prefetch" href="//ald.taobao.com">
<link rel="dns-prefetch" href="L/gw.alicdn.com">
<link rel="dns-prefetch" href="L/atanx.alicdn.com">
<link rel-"dns-prefetch" hrefs"_/dfhs.tanx.com">
<link rel="dns-prefetch" href="L/ecpm.tanx.com">
<link rel="dns-prefetch" href="//res.mmstat.com">

preconnect

让浏览器在一个HTTP请求正式发给服务器前预先执行一些操作 包括DNS解析、TLS协商、TCP握手,通过消除往返延迟来为用户节省时间

prefetch/preload

两个值都是让浏览器预先下载并缓存某个资源,但不同的是,prefetch可能会在浏览器忙时被忽略,而preload则是一定会被预先下载

prerender

浏览器不仅会加载资源,还会解析执行页面,进行预渲染

<link rel="preconnect" href="L/atanx.alicdn.com">
<link rel-"prefetch" hrefs"_/dfhs.tanx.com">
<link rel="preload" href="L/ecpm.tanx.com">
<link rel="prerender" href="//res.mmstat.com">

搜索优化

meta标签

提取关键信息。

这些描述信息是通过meta标签专门为搜索引擎设置的。目的是方便用户预览搜索到的结果

<meta content="拉勾,拉勾网,拉勾招聘,拉钩,拉钩网,互联网招聘,拉勾互联网招聘,移动互联网招聘,垂直互联网招聘,微信招聘,微博招聘,拉勾官网,拉勾百科,跳槽,高薪职位,互联网圈子,T招聘,职场招聘,猎头招聘,O2O招聘,LBS招聘,社交招聘,校园招聘,校招,社会招聘,社招"name="keywords">

在实际工作中推荐使用一些关键字工具来挑选,比如Google Trends、站长工具

link标

减少重复

对于同一个页面会有多个网址,又或者存在某些重定向页面,比如:`xx.com/a.htmlxx.com/detail?id="abcd"

合并网址的方式:比如使用站点地图,或者在HTTP请求响应头部添加rel="canonical"

<link href="https://xx.com/a.html"rel="canonical">

知识支撑

浏览器获取资源过程

浏览器获取资源过程解析

image.png

OGP(Open Graph Protocal,开放图表协议)

OGP是Facebook公司在2010年提出的,目的是通过增加文档信息来提升社交网页在被分享时的预览效果,只需要在一些分享页面中添加一些meta标签及属性,支持OGP协议的社交网站就会在解析页面时生成丰富的预览信息,比如站点名称、网页作者、预览图片

官方网站

微信文章支持OPG协议代码

通过mate标签属性值,声明了网址、预览图片、描述信息、站点名称、网页类型、作者等一系列信息

image.png
最后一句: 说一说你还知道哪些“看不见”的标签及用法?
学习心得!若有不正,还望斧正。