基于Firebase实现Deeplink 功能

2,027 阅读8分钟

背景需求:

在H5网页中显示悬浮窗口,一般为首页顶部提示;若用户未安装 app 时,引导用户下载 app,若用户已安装app ,则引导用户打开app ,实现网页与app 的无缝链接

调研

国外:

基于firebase: firebase.google.cn/docs

国内:

openinstall: www.openinstall.io

branch: cdn.branch.io/example.htm…

解决方案:

本文在项目中主讲基于firebase的deeplink技术唤醒App

效果展示

图片.png

Deeplink

背景:


从字面上理解为深度链接,拉新,促活,引流等手段,为提高用户活跃度促进用户的分享,需要支持Deeplink相关功能。

方案:


基于Firebase的Deeplink:

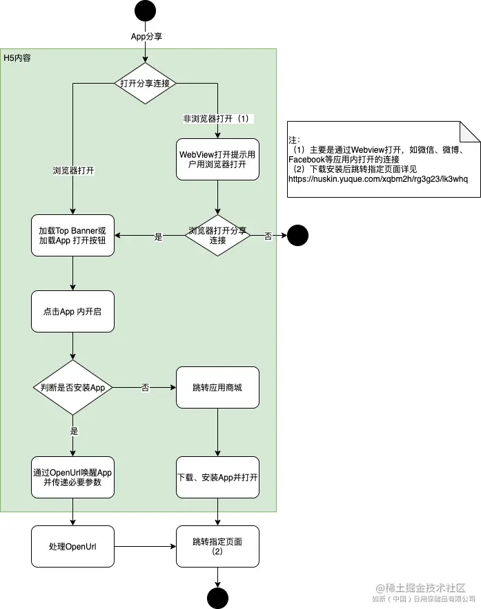
主要流程图如下:

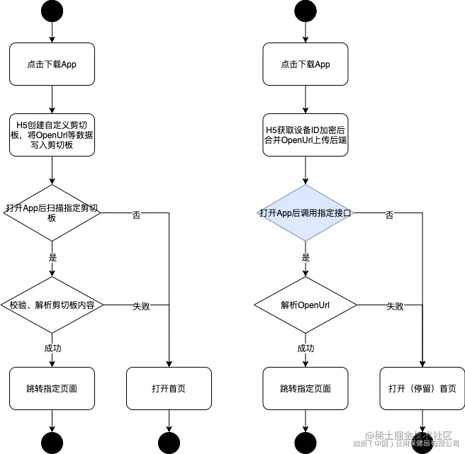
其中需要特别说明的是下载安装后打开指定页面的功能,该功能目前可以有两个实现方案:

  1. App自己实现,主要通过剪切板实现,H5在跳转App Store之前将OpenUrl加密转存到剪切板,在用户安装完打开App时扫描剪切板,扫描到则解析OpenUrl跳转指定页面,并清空剪切板内容

  2. 通过后台实现,H5跳转App Store之前将设备ID和OpenUrl上传后端,在安装完App打开时调用接口查询OpenUrl(Firebase使用)

如下图所示:

两个方案各有优势,剪切板方便集成,不依赖后端,相对简单,但是有一定局限性,必须用户安装完App后打开App,否则可能出现问题。

后端方案不受限于App何时打开,只要后端保存有设备ID既可以随时打开指定页面,同时可以记录链接点击次数的需求,但是开发难度较大,需前后端一起配合。

技术实现:

  1. index.html引入firebase
<!-- The core Firebase JS SDK is always required and must be listed first -->
<script src="https://www.gstatic.com/firebasejs/7.9.1/firebase-app.js"></script>
  1. app.js初始化firebase
//window.js文件
window.app.firebaseInfo = {  //firebaseConfig后管配置
    domainUriPrefix = ''
    firebaseConfig = {
      apiKey: '',
      authDomain: '',
      databaseURL: '',
      projectId: '',
      storageBucket: '',
      messagingSenderId: '',
      appId: ''
    }
}

// app.js文件 Initialize Firebase
const firebaseInfo = window.app.firebaseInfo
if (firebase) {
  firebase.initializeApp(firebaseInfo.firebaseConfig)
}
  1. 使用,点击打开app按钮

# Firebase文档:

firebase.google.com/docs/refere…
firebase.google.cn/docs/dynami…

  1. 添加设备判断及生成短连接
// 设备判断
  judgeDevice = () => {
    const ua = navigator.userAgent.toLowerCase()
    const isAndroid = ua.indexOf('android') > -1
    const isIOS = !!ua.match(/(i[^;]+;( u;)? cpu.+mac os x/) //判断是否是 iOS终端
    const isFacebookApp = ua.indexOf('fban') > -1 || ua.indexOf('fbav') > -1
    const isLineApp = ua.indexOf('line') > -1
    const isWeixin = ua.indexOf('micromessenger') > -1
    // 安卓设备,且在微信、facebook、line中打开
    if (isAndroid && (isFacebookApp || isWeixin || isLineApp)) {
      // 添加蒙层引导
      const $body = document.getElementsByTagName('body')[0]
      //创建一个新元素插入原组件
      let divCover = document.createElement('div')

      divCover.innerHTML = `<p class="smart_app_text">點擊“\
      <span class=${
        isLineApp ? 'smart_app_text_line' : ''
      }>...</span>”選擇使用瀏覽器打開</p>\
      <img class="smart_app_img" src=${app.icons.ARROW} />`
      divCover.setAttribute('class', 'smart_app_cover')
      //插入到原父元素中
      $body.appendChild(divCover)
      // 关闭蒙层操作
      function closeMask() {
        let modalMask = document.getElementsByClassName('smart_app_cover')[0]
        modalMask.addEventListener('click', closeMask, false)
        $body.removeChild(modalMask)
      }
      divCover.addEventListener('click', closeMask, false)
    }
    this.openApp()
  }
  
  // 生成短连接
  openApp = () => {
    const firebaseInfo = window.app.firebaseInfo
    const host = `https://firebasedynamiclinks.googleapis.com/v1/shortLinks?key=${
      firebaseInfo.firebaseConfig.apiKey
    }`
    // 针对活动列表特殊处理
    let link = window.location.href
    link =
      link.indexOf('/shop/productlist?activityId') > -1
        ? `${window.app.pathName}activityArea`
        : link

    let dynamicLinkInfo = {
      dynamicLinkInfo: {
        domainUriPrefix: firebaseInfo.domainUriPrefix,
        link: link,
        androidInfo: {
          androidPackageName: '' // Android 应用程序的包名称
        },
        iosInfo: {
          iosBundleId: '', // iOS 应用程序的捆绑包 ID
          iosAppStoreId: '' // 应用的AppStore ID,用于在未安装应用时将用户引导至AppStore
        },
        navigationInfo: {
          enableForcedRedirect: true
        }
      },
      suffix: {
        option: 'SHORT'
      }
    }
    if (window.app.getQueryString('utm_source')) {
      dynamicLinkInfo.dynamicLinkInfo.analyticsInfo = {
        googlePlayAnalytics: {
          utmSource: window.app.getQueryString('utm_source') || '',
          utmMedium: window.app.getQueryString('utm_medium') || '',
          utmCampaign: window.app.getQueryString('utm_campaign') || ''
        }
      }
    }

    window.app
      .posts('', JSON.stringify(dynamicLinkInfo), host, 'baseHeader')
      .then(res => {
        window.location.href = res.shortLink
      })
  }

唤端技术

唤端技术我们也称之为deep link技术。当然,不同平台的实现方式有些不同,一般常见的有这几种,分别是:

  • URL Scheme(通用)
  • Universal Link (iOS)
  • App Link、Chrome Intents(android)

URL Scheme(通用)

这种方式是一种比较通用的技术,各平台的兼容性也很好,它一般由协议名、路径、参数组成。这个一般是由Native开发的同学提供,我们前端同学再拿到这个scheme之后,就可以用来打开APP或APP内的某个页面了。

URL Scheme 组成

[scheme:][//authority][path][?query][#fragment]

常用APP的 URL Scheme

APP微信支付宝淘宝QQ知乎
URL Schemeweixin://alipay://taobao://mqq://zhihu://

打开方式

  • 直接通过window.location.href跳转
window.location.href = 'zhihu://'
  • 通过iframe跳转
const iframe = document.createElement('iframe')
iframe.style.display = 'none'
iframe.src = 'zhihu://'
document.body.appendChild(iframe)
  • 直接使用a标签进行跳转
  • 通过js bridge来打开
window.miduBridge.call('openAppByRouter', {url: 'zhihu://'})

判断是否成功唤起

Q: 当用户唤起APP失败时,我们希望可以引导用户去进行下载。那么问题是怎么才能知道当前APP是否成功唤起?

A: 可以监听当前页面的visibilitychange事件,如果页面隐藏,则表示唤端成功,否则唤端失败,跳转到应用商店。

实现

假如手机上并没有安装淘宝app,所以也就无法唤起,此时应该跳到应用商店对应的应用下载页,实现如下:

<template>
  <div class="open_app">
      <div class="open_app_title">测试Demo</div>
      <div class="open_btn" @click="open">打开淘宝</div>
  </div>
</template>

<script>
let timer
export default {
    name: 'openApp',
    methods: {
        watchVisibility() {
            window.addEventListener('visibilitychange', () => {
                // 监听页面visibility
                if(document.hidden) {
                    // 如果页面隐藏了,则表示唤起成功,这时候需要清除下载定时器
                    clearTimeout(timer)
                }
            })
        },
        open() {
            timer = setTimeout(() => {
              // 没找下载页,则跳转到store
                window.location.href = 'http://apps.apple.com/cn/app/id387682726'
            }, 3000)
            window.location.href = 'www.xxx.com://'
        }
    }
}
</script>

<style lang="less">
.open_app_title {
    font-size: (20/@rem);
}
.open_btn{
    margin-top:(20/@rem);
    padding:(10/@rem) 0;
    border-radius: (8/@rem);
    background: salmon;
    color: #fff;
    font-size: (16/@rem);
}
</style>

适用性

URL Scheme 这种方式兼容性好,无论安卓或者 iOS 都能支持,是目前最常用的方式。

但它也有一些比较明显的缺点:

  • 无法准确判断是否唤起成功,因为本质上这种方式就是打开一个链接,并且还不是普通的 http 链接, 所以如果用户没有安装对应的 APP,那么尝试跳转后在浏览器中会没有任何反应,通过定时器来引导用户跳到应用商店,但这个定时器的时间又没有准确值,不同手机的唤端时间也不同,我们只能大概的估计一下它的时间来实现,一般设为3000ms左右比较合适;

  • 从上面实现上可以看到会有一个弹窗提示你是否在对应 APP中打开,这就可能会导致用户流失;

  • 有 URL Scheme 劫持风险,比如有一个 app 也向系统注册了 taobao:// 这个 scheme ,唤起流量可能就会被劫持到这个 app 里;

  • 容易被屏蔽,app 很轻松就可以拦截掉通过 URL Scheme 发起的跳转,比如微信内经常能看到一些被屏蔽的现象。

Universal Link (iOS)

Universal Link 是在iOS 9中新增的功能,使用它可以直接通过https协议的链接来打开 APP。

它相比前一种URL Scheme的优点在于它是使用https协议,所以如果没有唤端成功,那么就会直接打开这个网页,不再需要判断是否唤起成功了。并且使用 Universal Link,不会再弹出是否打开的弹出,对用户来说,唤端的效率更高了。

原理

  • 在 APP 中注册自己要支持的域名;
  • 在自己域名的根目录下配置一个 apple-app-site-association 文件即可。

打开方式

openByUniversal () {
  // 比如打开知乎问题页
  window.location.href = 'https://oia.zhihu.com/questions/64966868'
},

适用性

  • 相对 URL Scheme,universal links 有一个较大优点是它唤端时没有弹窗提示是否打开,提升用户体验,可以减少一部分用户流失;

  • 无需关心用户是否安装对应的APP,对于没有安装的用户,点击链接就会直接打开对应的页面,因为它也是http协议的路径,这样也能一定程度解决 URL Scheme 无法准确判断唤端失败的问题;

  • 只能够在iOS上使用

  • 只能由用户主动触发

App Link、Chrome Intents(Android)

App Link

在2015年的Google I/O大会上,Android M宣布了一个新特性:App Links让用户在点击一个普通web链接的时候可以打开指定APP的指定页面,前提是这个APP已经安装并且经过了验证,否则会显示一个打开确认选项的弹出框,只支持Android M以上系统。

App Links的最大的作用,就是可以避免从页面唤醒App时出现的选择浏览器选项框;

前提是必须注册相应的Scheme,就可以实现直接打开关联的App。

  • App links在国内的支持还不够,部分安卓浏览器并不支持跳转至App,而是直接在浏览器上打开对应页面。
  • 系统询问是否打开对应App时,假如用户选择“取消”并且选中了“记住此操作”,那么用户以后就无法再跳转App。

Chrome Intents

  • Chrome Intent 是 Android 设备上 Chrome 浏览器中 URI 方案的深层链接替代品。
  • 如果 APP 已安装,则通过配置的 URI SCHEME 打开 APP。
  • 如果 APP 未安装,配置了 fallback url 的跳转 fallback url,没有配置的则跳转应用市场。

「 App Link、Chrome Intents;这两种方案在国内的应用都比较少。」

解决方案方案对比

Q&AURL SchemeUniversal LinkApp Link
<ios9支持不支持不支持
>=ios9支持支持不支持
<android6支持不支持不支持
>=android6支持不支持支持
是否需要HTTPS不需要需要需要
是否需要客户端需要需要需要
无对应APP时的现象报错/无反应跳到对应的页面跳到对应的页面

总结:

「URI Scheme:」

  • URI Scheme的兼容性是最高,但使用体验相对较差:

  • 当要被唤起的APP没有安装时,链接报错,页面无反应。体验感差!

  • 当注册有多个scheme相同的时候,无法区分。

  • 不支持从其他app中的UIWebView中跳转到目标APP, 所以ios和android都出现了自己的独有解决方案。

「Universal Link」

  • 若用户已安装APP,则直接唤起APP;反之则跳转到对应的web link。

  • universal Link 是从服务器上查询是哪个APP需要被打开,所以不会存在冲突问题

  • universal Link 支持从其他app中的UIWebView中跳转到目标app

  • 缺点:

此方案会记住用户的选择:在用户点击了Universal link之后,iOS会去检测用户最近一次是选择了直接打开app还是打开网站。一旦用户点击了这个选项,他就会通过safiri打开你的网站。并且在之后的操作中,默认一直延续这个选择,除非用户从你的webpage上通过点击Smart App Banner上的OPEN按钮来打开。

「App link」

  • 优点与 Universal Link 类似

  • 缺点在于国内的支持相对较差,在有的浏览器或者手机ROM中并不能链接至APP,而是在浏览器中打开了对应的链接。

  • 在询问是否用APP打开对应的链接时,如果选择了“取消”并且“记住选择”被勾上,那么下次你再次想链接至APP时就不会有任何反应

以上调研及解决方案实现,如果对你有所参考和帮助,请加个关注、点个赞吧!感谢