经济学家看「数据」,何谓数据资产时代?

313 阅读13分钟

「数据是一切的起点,中国又是数据大国,这使得数据运作在中国变得非常重要。」在昨日举行的2021BAAI智源大会首日全体大会上,清华大学国家金融研究院院长朱民发表了题为《数据资产时代》的主题演讲,剖析了数据的经济学属性和资产特性,阐释了数据资产化的意义和必要性,解读了数据资产化转型将面临的挑战和应对策略。
本文整理了朱民博士演讲的部分内容,并在文末附有相关演讲资料。

整理报道 | 齐健

数据在今天的社会中无处不在,随着数据规模的扩大,数据应用的加深,人们开始愈发重视数据的经济学特征。数据的虚拟特性,使其可重复使用,且转移成本为零;数据有高昂的固定成本,且复制成本几乎为零;数据可以共享,即具有非竞争性和非排他性。这三个特征,在经济学意义上为数据创造了很大的想象空间。

IDC对全球数据规模进行的预测显示,到2025年,全球数据可达175ZB(十万亿亿字节),其中有超过一半(90ZB)来自物联网设备,80%的数据是非结构化的,数据交互用户则将从2018年的50亿上涨到60亿。

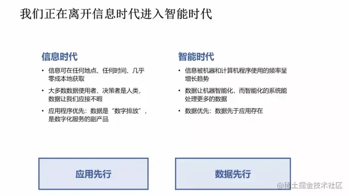
今天的数据生产速度飞快,规模庞大,数据被机器使用的频率在不断增长。同时数据也使机器更加智能,各种应用都是以数据为起点的,智能化的系统将能够处理更多的数据,所以在智能化时代中数据将优先于应用,走得更快一点。

数据是一切的起点,中国又是数据大国,这使得数据运作在中国变得非常重要。中国的数据规模增速飞快。从中美数据比较来看,2018年,中国数据产量总规模为2.76ZB,远不及美国的6.9ZB。然而到2025年中国数据产量规模将达到48.6,放大17倍有余,达到美国的1.5倍。中国的人口、设备量巨大,随之而来的是数据的生产、迭代速度飞快。在今天,中国是数据大国,未来将是更大的数据大国。

人工智能是与人类认知平行的机器认知。 以数据为基础的机器认知正逐步成为人类认知发展的平行线,人工智能扩大了知识的绝对空间。同时,基于人工智能,数据不仅可以作为知识的载体,还与知识呈一体两面的关系,数据的流通就是知识的流通

而随着大数据和人工智能的快速发展,社会正在离开信息时代,走向智能时代。今天的数据不仅为科学提供创新,也能直接创造财富,数据在流动、运行的过程中,产生了庞大的经济规模。麦肯锡在2016年曾对全球范围内数据与GDP的关系做出分析,在2005年到2014年期间,跨境数据流动使全球GDP增长了约3%,数据流动所产生的附加值约为2.3万亿美元。交易、移民、直接投资等一切贸易行为都与数据相连,最新的统计数据表明,欧盟地区8%的GDP是从数据中产生的。

围绕数据产生的经济规模使人们愈发认识到,数据不只是资源,更是资产。当数据以公共资源的形态出现时,就很容易被滥用,以畜牧业为例,公共牧场很容易出现过度放牧的问题,因为没有管理,导致牛羊过度破坏牧场资源,最后势必导致生态恶化,破坏环境。因此,在市场经济原则下,要更好地满足数据技术对数据规模、维度、密度的要求,就必须把数据从「资源」变成「资产」,从而使其承担起应有的经济学功能,推动智能社会更好地运转。

一 数据资源到数据资产对转型

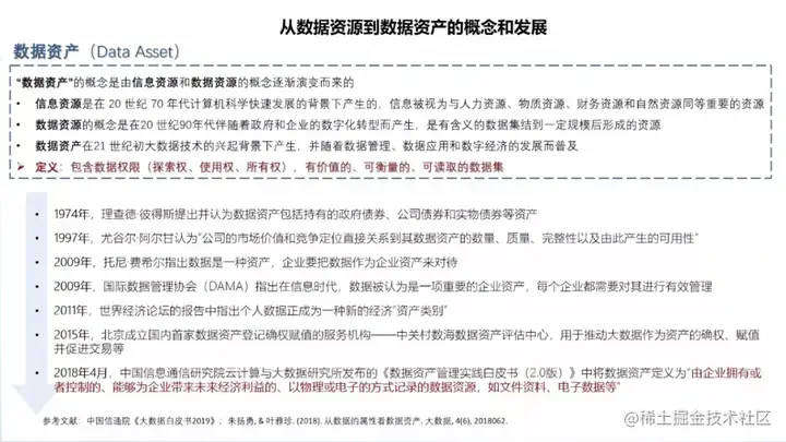
数据资产的概念是由信息资源和数据资源两个概念衍生而来的。 数据资产一词诞生于上世纪七十年代,最初被认为是可持有的政府债券、公司债券和实物债券等资产。2011年的世界经济论坛,首次提出了数据成为新的经济「资产类别」。

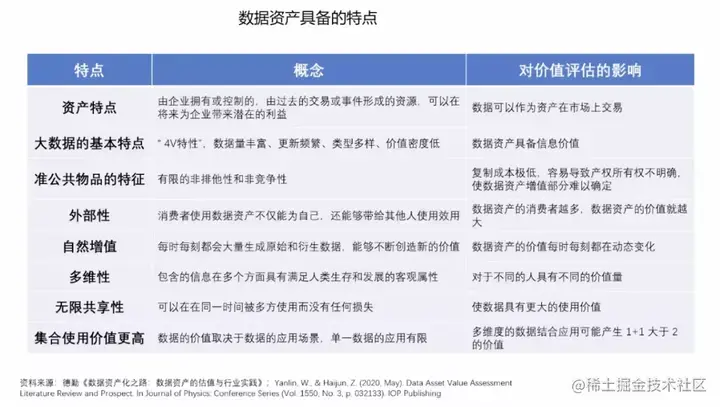
数据的基本特征是质量参差不齐、收集目的不同、非标准化、非结构化和相互隔离。数据有很强的外部依赖性,时效性、应用场景、应用算法、网络效应,这些都会决定数据的结构,数据的存量和数据的价值。数据的生成性是数据资产化的重要特征,数据本身并无价值,只有在被使用时,数据才产生价值。

作为「资产」的数据有着一系列独有的特征,包括可交易的资产特点;资源丰富、更新频繁、类别多样等信息价值;准公共物品的有限非排他性和非竞争性;可以流通使用的外部性;数据持续产生原始和衍生数据,不断创造新价值的自然增值属性;数据从产生开始就具备多方面满足人类生存和发展的多维性;零成本无限共享,且集合使用价值高。

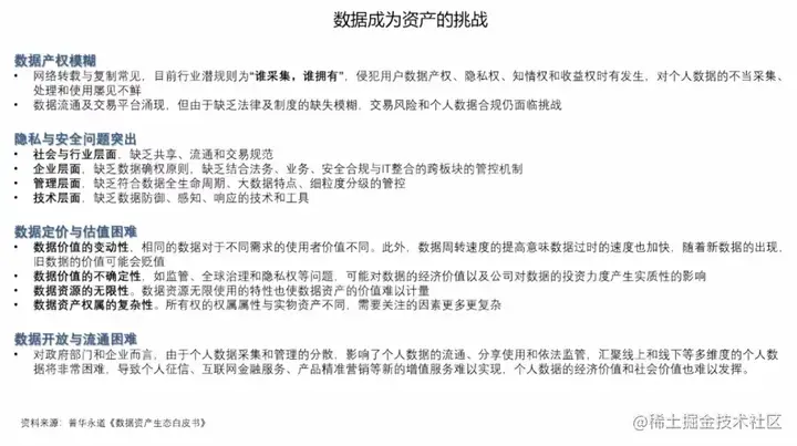
数据资产化要面临诸多挑战。首先是数据的产权模糊,数据具有可复制性,在今天的互联网中普遍奉行「谁采集谁拥有」的潜规则。由此,侵犯隐私、数据泄露等问题比比皆是。当消费者进行网购时,消费者的数据要流经支付平台、银行、购物平台、商家等多个渠道,那么谁是数据最后的拥有者,这是一个很值得讨论的法律问题。

由数据产权问题也引申出了数据的隐私和安全问题,需要从社会与行业层面、企业层面、管理层面、技术层面等多方面共同解决。而针对所有权、隐私与安全方面的考虑也导致了数据的开放与流通困难,数据不流通就会形成孤岛,孤岛就无法达到数据需求的规模和密度,数据的有效性就会大打折扣。

此外,数据的定价和估值相对困难,数据的非竞争性和无限共享特性,使数据的潜在应用价值很大,数据具有很长的长尾价值链,价值链的各个环节需求不同,可以从数据中挖掘到价值也各有不同,这就使得数据价值具有很大的不确定性。因此数据资产需要建立动态的定价机制。

数据资产化需要从多个维度实现:

第一,解决隐私安全计算方面的技术问题。 通过多方安全计算MPC/同态加密、联邦学习/FDL和安全筛箱计算/TEE等技术手段保护数据的隐私安全。

第二,建立交易机制。 数据交易过程中最大的问题在于数据权属难以界定。今天的法律对数据所有权的界定是模糊的,这直接导致了数据交易困难,而数据的可复制性又使得数据所有权无需交易。

在这种情况下,要完成数据交易,并满足多方利益需求,就要对数据的所有权、使用权、经营权和分配权进行分离。以数据所有权

在权属分配方面,中国过去的土地所有制改革经验十分值得借鉴,土地承包制度把土地的所有权、使用权、经营权和分配权一步步分离开,在随后的生产中产生了重大社会效益和经济效益。

如果数据也能够在分离的基础上,明确使用权的归属、经营权的归属和分配权的归属,并由此建立生态,则可以有效加速数据资产化,提高数据应用的效率

第三,数据资产金融化, 即为数据赋予价值。数据在应用之前,需要先进行场景拆分、清洗、标注等一系列工作,因此数据的生产成本很高。而数据的价值链非常长,且随着数据被反复使用,不断集成,其本身的价值也会持续增大,数据的价值是一个动态发展的过程。由此,数据资产的起点是高成本,终点是长期回报

数据价值很难用成本法来计算,而以收益法计算则要考虑权利金的节约、超额收益和增量收益等多重因素。以市场法估算数据价值需要每一个所有者、经营者、使用者和分配者都在其中公平地分享的一个权重,共同投资数据,共同分享长期收益。

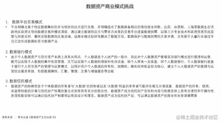
第四,建立数据资产等商业模式。 目前来看,数据资产有三种可行的商业模式数据平台交易模式、数据银行模式和数据信托模式。 目前,数据平台交易模式在贵阳、上海等数据生态活跃地区,已经由政府主导建立了一些平台,数据平台通过第三方和政府资质完成监管与加密,较好地解决了数据互信、数据保护和数据供需的主要矛盾,且有助于大量行业通过平台沉淀形成数据标签与数据产品。

数据银行的理念则是将数据存储在像银行一样的机构中,并由「银行」对数据进行加工、隐私安全处理,以保护用户个人数据的所有权、知情权、隐私权和收益权为核心,建立个人大数据资产的管理与运营综合服务系统,包括数据确权、汇聚、管理、交易与增值服务等功能。

数据信托是业内热议的全新数据商业理念,数据资产的所有、使用、收益等权属的分离与信托财产权属的复合式安排具有充分的契合性,数据资产成为信托财产在权利内容与制度安排上具有合理性和可操作性,各项权能安排可以通过信托财产制度得以有效设计和落实,数据资产成为信托财产后,可以满足数据资产的商业和业务逻辑需要。

二 数据资产化正在全球加速推动

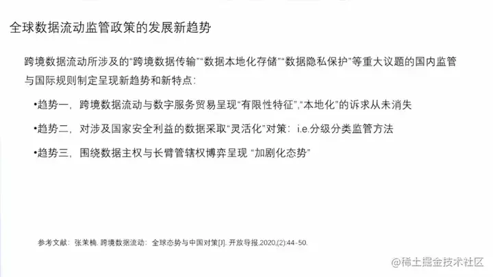
目前,全球的数据流动监管主要以鼓励国内数据共享,约束跨境数据流动为框架

在数据的内部共享方面,2020年欧盟的《数据治理法案》引入了「数据利他主义」,倡议个人、企业出于公益目的,自愿免费提供数据,并通过「数据利他机构」等设立推动数据共享。中国在2020年推出的《数据安全法(草案)》中要求国家制定政务数据开放目录,构建统一规范、互联互通、安全可控的政务数据开放平台,推动政务数据开放利用

而在国家之间,由于国家安全、国家间法律冲突等问题,各国尚未就数据流动达成一致。在立法取向上,美国强调跨境数据流通价值,欧盟则倾向于保护个人权利。

以2012年APEC正式启动的跨境隐私规则体系(CBPR) 为例。在数据流动监管框架中提出了九项个人数据保护基本原则,包括:防止损害、通知原则、收集限制、个人信息使用原则、选择原则、保护个人信息完整、安全保护原则、访问和更正原则以及责任原则。在九项基本原则之上,APEC设立了隐私执法机构、问责代理机构进行监管,并接受成员国企业申请隐私保护认证。

中国经济正在全面走向数字经济,经济的驱动力正在发生着根本的变化。2020年的疫情提出了无接触的概念,也拉动了中国的数字经济转型。

在疫情以前,中国经济是以地产、能源和传统基建驱动的资源型经济。疫情后,中国的经济的驱动力开始逐渐向以数字经济和新基建为主的数据驱动过度,并逐步开启了新的无接触经济,并以自主创新的形式在全球价值链中重新定位。

数据资产化的关键在于个人与企业数据应用的平衡,在个人端,主体过于分散、权属复杂、数据价值参差、应用难以追溯、个人意识薄弱等特性,导致个人端数据价值真空。在企业端则会出现,超大型企业数据的马太效应、商业化驱动这个信息的茧房、数据记录与边界等问题。在这个过程中,政府可以起到非常重要的作用,包括明确个人数据信息的使用边界、企业数据行为管控、政府数据开放与流通、商业繁荣与个人保护等。

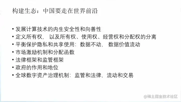
中国要在数据技术和商业模式方面走在世界前沿,就必须要抓紧构建数据资产生态。 发展计算技术的内生安全性和向善性;定义所有权,以及所有权、使用权、经营权和分配权的分离;平衡保护隐私和共享使用,数据不动,数据价值流动;建立市场激励机制和分配函数;完善法律框架和监管框架;明确政府的作用和地位;协调全球数字资产治理机制:监管和法律,流动和交易。

世界正在离开信息时代进入智能时代。数据、算力和算法都在加速发展,整个物理世界和经济、社会生活都正在被数字化,数据资产化将是下一个颠覆世界和推动时代发展的里程碑。中国已经是世界的数据大国,推动数据资产化对中国科技创新、经济增长和社会发展意义重大。迎接挑战,继续改革开放,全面推进数据资产化,助力中国经济走向高收入发展阶段,改变中国经济发展的历史轨迹。

下附朱民博士演讲PPT供参考。