港中大团队开发了一种连接批量 RNA-seq 和单细胞 RNA-seq 的深度学习方法

244 阅读8分钟

编辑 | 萝卜皮

单细胞 RNA 测序已成为以明确的高分辨率研究生物学意义的强大工具。然而,它在新兴数据上的应用目前受到其内在技术的限制。

在这里,香港中文大学的研究人员介绍了 Tissue-AdaPtive autoEncoder(TAPE),这是一种连接批量 RNA-seq 和单细胞 RNA-seq 的深度学习方法,可在短时间内实现精确的反卷积。通过构建可解释的解码器并在独特的方案下进行训练,TAPE 可以自适应地预测细胞类型分数和细胞类型特异性基因表达组织。

与几个数据集上的流行方法相比,TAPE 在细胞类型水平上具有更好的整体性能和相当的准确性。此外,它在不同的细胞类型中更稳健、更快、更敏感,可以提供具有生物学意义的预测。

该研究以「Deep autoencoder for interpretable tissue-adaptive deconvolution and cell-type-specific gene analysis」为题,于 2022 年 11 月 8 日发布在《Nature Communications》。

批量 RNA 测序 (RNA-seq) 是一种广泛使用的高通量测序技术,为研究生物事件的转录组变异提供了强大的工具。RNA-seq 测量平均表达水平,它提供了来自转录水平的大样本的宏观图谱,没有细胞特异性信息。然而,在某些情况下,研究样本的细胞组成和比例也很重要,尤其是在具有细胞发育和增殖的系统中(例如癌症)。

最近,单细胞 RNA 测序 (scRNA-seq) 为识别和分析复杂组织的细胞异质性提供了前所未有的机会。虽然 scRNA-seq 在细胞粒度方面提供了令人印象深刻的分辨率,但它仍然昂贵且易受噪声影响,从而禁止对大规模样本进行测序。为了克服这些障碍,研究人员可以将丰富的批量 RNA-seq 数据与 scRNA-seq 数据相结合,参考小型 scRNA-seq 数据集从批量 RNA-seq 样本执行细胞类型反卷积。

近年来,许多单细胞图谱辅助算法如雨后春笋般涌现,以剖析大量 RNA-seq 数据。现有的方法大致可以分为两类:基于统计学习的方法和基于深度学习的方法。基于传统的回归模型,如非负最小二乘(NNLS)和支持向量回归(SVR),CIBERSORT(CS)、MuSiC、CIBERSORTx(CSx)、Bisque、DWLS、RNA-Sieve 和 BLADE 等一系列方法已被开发出来。

所有这些工具都需要预先选择的细胞类型特异性基因表达谱(GEP)或根据统计值(例如,均值和方差)为不同的基因分配不同的权重。相比之下,深度学习方法 Scaden 使用模拟的批量数据进行训练,无需依赖预定义的 GEP,它可以自动从 GEP 中提取特征。

尽管取得了这些进展,但这些方法忽略了运行时间成本,尤其是在处理大数据集的需求不断增长的情况下。此外,除了 CSx,其他方法,如 Scaden,无法预测关键的细胞类型特异性基因表达。这种限制导致 Scaden 和其他方法的可解释性差。即使对于 CSx,它也需要多个样本 (>15) 来纯化表达。

为了克服这些限制,香港中文大学的研究人员提出了一种使用深度神经网络(DNN)的准确、高效且可解释的深度学习算法 Tissue-AdaPtive autoEncoder(TAPE)。基本思想是编码器可以学习更高阶的潜在表示,解码器可以在自编码器的框架下实现输出的可解释性。

此外,他们引入了一种名为自适应训练的新训练方案,以自适应地优化 GEP 组织。研究人员表示,他们的方法可以实现比以前最先进的方法更好的整体性能。

图示:TAPE 工作流程和自适应阶段的说明。(来源:论文)

TAPE 作为数字组织解剖的深度学习算法,它与以前方法的主要区别包括(1)高度准确和敏感的反卷积,以捕捉临床数据的生物学显著变化;(2) 组织适应性细胞类型特异性基因表达谱预测,以识别细胞类型水平的潜在基因表达差异。TAPE 受益于自编码器的架构和自适应阶段独特的训练方法。编码器-解码器架构使可解释的解码器能够回答编码器做出此类预测的原因。

更有趣的是,解码器是一个自然的特定于细胞类型的签名矩阵,可以在训练阶段之后学习,然后在自适应阶段之后适应批量数据。TAPE 的特殊训练过程使其与其他方法有根本不同,其他方法仅预测细胞分数或需要大量队列批量 RNA 序列数据来计算细胞类型特异性 GEP,或很难推断细胞类型特异的GEP中不显著的基因表达。

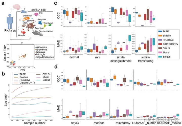
图示:基准数据集上反卷积算法的比较。(来源:论文)

TAPE 的另一个优势是它在对大量样本进行反卷积时的超快速推理。TAPE 在常用的图形处理单元 (GPU) 上运行,其速度可与最快的统计方法相媲美,甚至比之前的深度学习方法还要快。

尽管已经证明 TAPE 的反卷积性能在许多场景中都相当不错,但它在「罕见」场景中表现不佳,因为它显示出较低的 CCC 值。但是,在基准测试过程中,结果表明其他工具的性能在「罕见」情况下也会下降。这种现象表明当前的方法没有很好地解决「罕见」的情况,需要在未来的工作中加以解决。

在临床数据预测的场景下,TAPE能够稳定地预测临床病例中大多数细胞类型的比值变化,具有统计功效,其结果与以往相关临床研究一致。在实际使用过程中,为了使研究更有针对性,研究人员建议用户根据现有的实验证据从 TAPE 输出中选择他们想要进一步分析的细胞类型。

图示:TAPE 和 CSx 的基因一致性。(来源:论文)

同时,TAPE 可以自适应地预测细胞类型特异性 GEP。但不可否认,它还可以进一步改进。首先,当使用「整体」模式研究基因水平的相关性时,大约 30% 的预测基因具有负相关性。尽管该方法的性能(中值 CCC 0.2127)优于 CSx(中值 CCC 0.0627),但仍有很大的改进空间。

图示:从批量 GEP 和推断的 GEP 计算的 DEG 火山图。(来源:论文)

其次,当用它来预测 DEGs 时,TAPE 很难预测适当的倍数变化,这部分是由归一化方法引起的,因为基因值在 0 和 1 之间归一化。然而,这种现象也可以在 CIBERSORTx 中观察到,这表明大样本和推断的细胞类型特异性 GEP 之间的信息丢失很难重建。在该研究的测试中,考虑到预测的 foldchange 不正确这一事实,研究人员仅使用 t 检验来查找 p < 0.05 的 DEG,并且可以从该标准获得合理的 DEG 结果。

图示:DEG 检测会受到相似细胞类型的影响(100 个随机选择的具有相似细胞类型的 DEG)。(来源:论文)

第三,研究人员注意到如果 DEG 不是特征基因,CIBERSORTx 和该方法都无法正确区分 DEG 和相似的细胞亚型,这意味着它们的分辨率仍然有限。但 CIBERSORTx 在区分特征 DEG 与相似细胞类型方面显示出其优势,因为结合了特征矩阵。

图示:在四种场景中对 TAPE 和 CIBERSORTx 进行综合测试。(来源:论文)

虽然该方法不能精确地预测来自细胞亚型的 DEG,或者如果所有特征基因都是可能不会出现在现实世界中的 DEG,则其性能比 CIBERSORTx 更好,但它仍然通过排除不相关的细胞类型来减少潜在的候选者。因此,他们的方法仍然有用,可以应用于现实生活场景以加速生物学研究。

图示:细胞特异性 GEP 的功能富集。(来源:论文)

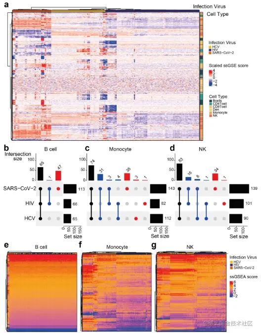
受益于「高分辨率」模式下预测的细胞类型特异性 GEP,它可以识别每个样本的每种细胞类型中特定的激活功能通路,这可能是该算法的另一个潜在优势。根据测试结果,研究人员可以确定参与功能失调通路的细胞类型。结合 ssGSEA 和 TAPE 可以帮助使用大量 RNA-seq 数据识别特定细胞类型中的特定功能障碍途径,这将基本上利用以前的群体转录组数据集。

总之,TAPE 代表了一个广泛适用的框架,用于在细胞类型水平上破译组织的异质性,并为有监督的自动编码器执行域适应提供了一种实用的训练方案。考虑到它可以与其他工具无缝集成,相信 TAPE 将有助于研究单细胞数据与丰富的批量数据之间的联系。

论文链接:www.nature.com/articles/s4…