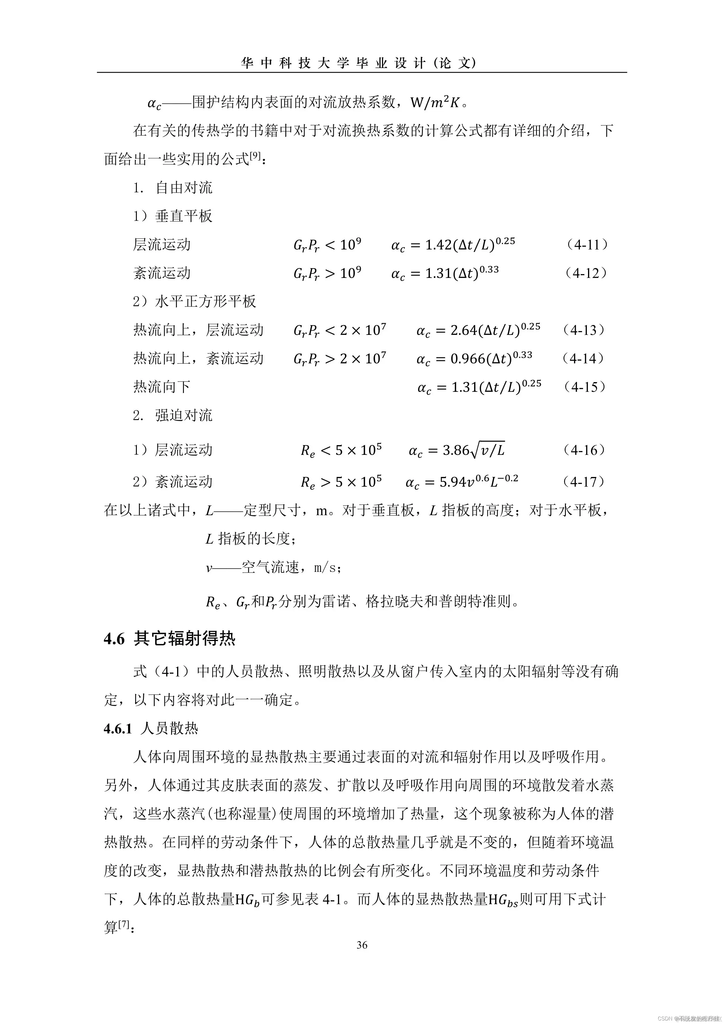
MATLAB实现建筑热平衡模型建立及节能温控方案

322 阅读3分钟

全球大约1/3的能源消耗于建筑。在能源紧张的今天,如何减少建筑的能源浪费是一个值得研究的课题。

本文在综合国内外建筑能耗模拟方法的基础上,采用热平衡法,针对一小型建筑建立了热特性仿真模型,选用武汉地区的气象数据,对建筑在夏季的空调热湿负荷进行了计算分析,并与单房间建筑的计算结果进行了对比。以单房间建筑为例,计算了墙体外表面太阳辐射、综合温度以及墙体反应系数,计算结果与相关文献结果吻合。文章最后,研究了某些参数对建筑能耗的影响,并以此提出了相关的节能温控方案。

本文分别对围护结构外表面、墙体、围护结构内表面和室内空气建立了相应的热平衡数学模型,并用MATLAB完成了对相应模型的编程计算。

目前国内外关于建筑物空调冷负荷的计算方法通常是用于模拟建筑热过程的热平衡法中,热平衡法是目前建筑热过程模拟计算的最可靠方法。热平衡法虽然计算准确,但其需要考虑的因素(参数)非常多,计算过程复杂繁琐,以热平衡法为基础的建筑能耗模拟软件操作上也比较复杂,常人运用起来比较很困难。另外,国内外目前关于建筑热平衡法体系的研究以及建筑节能的研究有很多,但关于在热平衡法体系下所展开的建筑节能的研究还比较少。

本项目研究内容如下所示:

1、利用热平衡法建立2层楼上下各两房的小型建筑的能耗仿真模型,该模型由四个子模型组成,分别为围护结构外表面热平衡子模型、围护结构传热子模型、围护结构内表面热平衡子模型和室内空气热平衡子模型;

2、根据各子模型的特点确定计算所需参数,重点包括:太阳辐射、综合温度、墙体反应系数、辐射角系数、换热系数、空气渗透与通风、人体散热、灯光散热等;

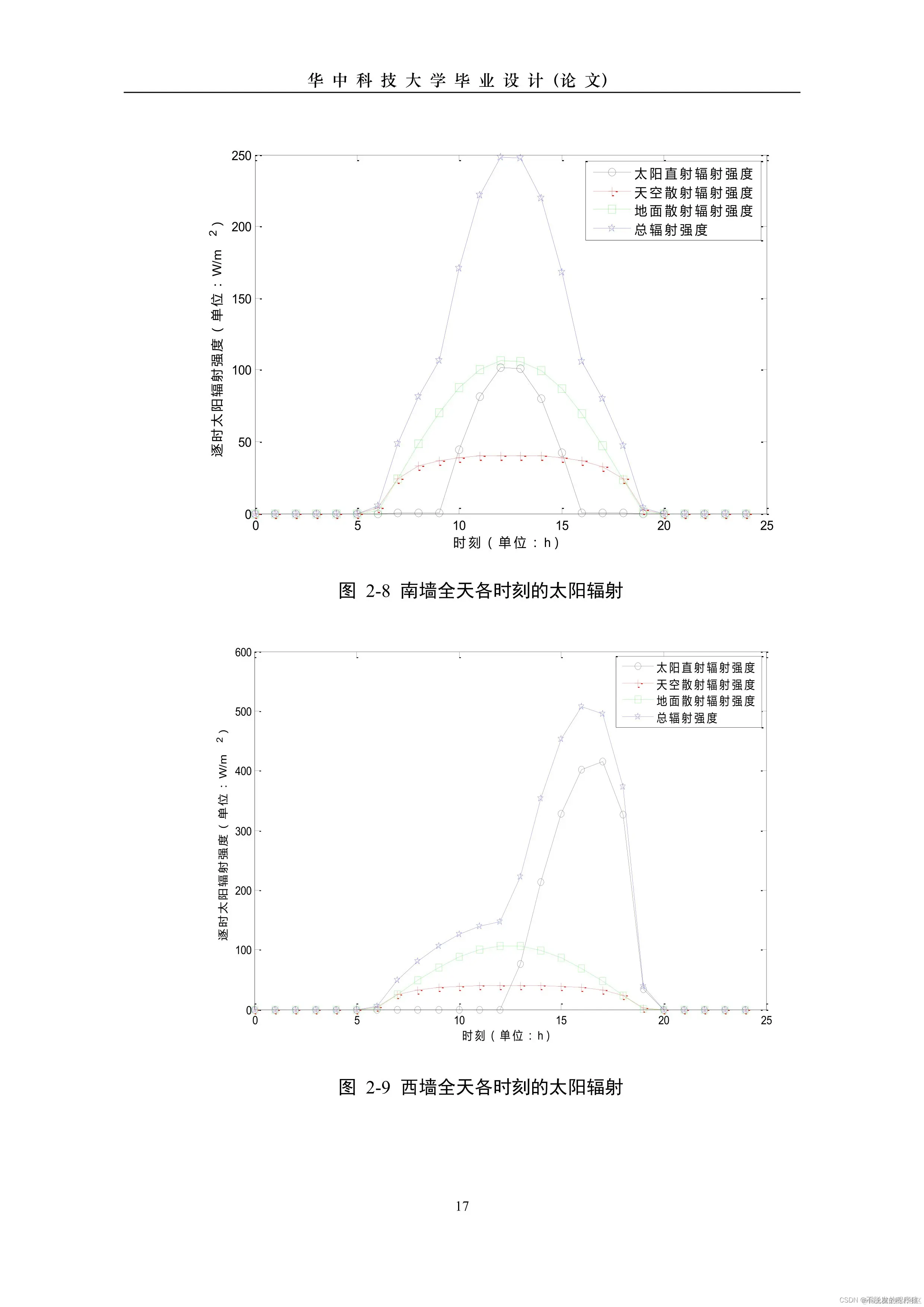
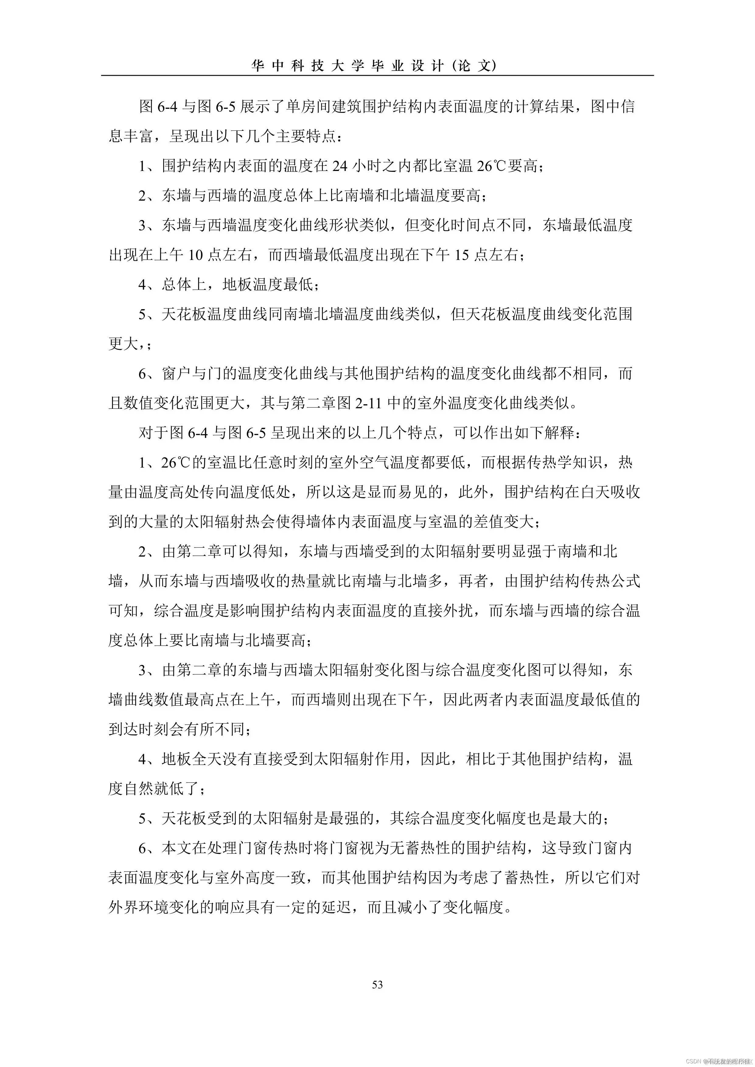
3、运用MATLAB软件编程计算,得到各个方向的围护结构外表面的太阳辐射以及综合温度,之后对计算结果进行分析并与相关文献结果作对比;

4、运用 MATLAB软件编程计算,得到某一墙体的反应系数,之后对相关结果进行分析并与相关文献作对比;

5、运用MATLAB软件编写建筑的整体热平衡计算程序,分别计算单房间建筑和小型建筑的夏季空调热湿负荷,并展开对比分析;

6、研究不同参数对建筑能耗的影响,并根据结果找出夏季武汉地区最佳的建筑节能温控方案。

项目资源下载请参见:MATLAB实现建筑热平衡模型建立及节能温控方案【优秀毕业设计,课程设计】

项目资源下载请参见:MATLAB实现建筑热平衡模型建立及节能温控方案【优秀毕业设计,课程设计】