基于FPGA的电梯控制系统设计

177 阅读1分钟

在本项目中一共分为了五个模块:时钟分频、按键消抖、状态控制、蜂鸣、译码显示及流水指示灯。其模块的作用分别是:

  • 时钟分频:将高频率系统时钟通过分频得到不同合适频率的时钟频率作为不同模块的输入时钟 clk;
  • 按键消抖:四个按钮 key0~3 的输入,其中包含了按键消抖的板块防止误触;
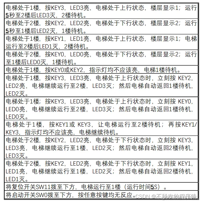
  • 状态控制:处理不同按钮输入的模块,根据不同的情况分析出电梯该执行的运行状态、楼层情况以及特殊的情况。
  • 蜂鸣:作为完成附加功能的板块,在电梯到达新楼层发出嘀声;
  • 译码显示及流水指示灯:作为显示电梯不同变量的板块,其中包括位选和段选。完成不同情况的位选和对应的数字的段选。例如电梯的楼层和运行状态,同时还完成上下行的LED 依次点亮的附加功能。

 项目工程资源下载请参见:基于FPGA的电梯控制系统设计,包含实验报告资源