首页
AI Coding
数据标注
NEW
沸点
课程
直播
活动
APP
插件
搜索历史
清空
创作者中心
写文章
发沸点
写笔记
写代码
草稿箱
创作灵感
查看更多
登录
注册
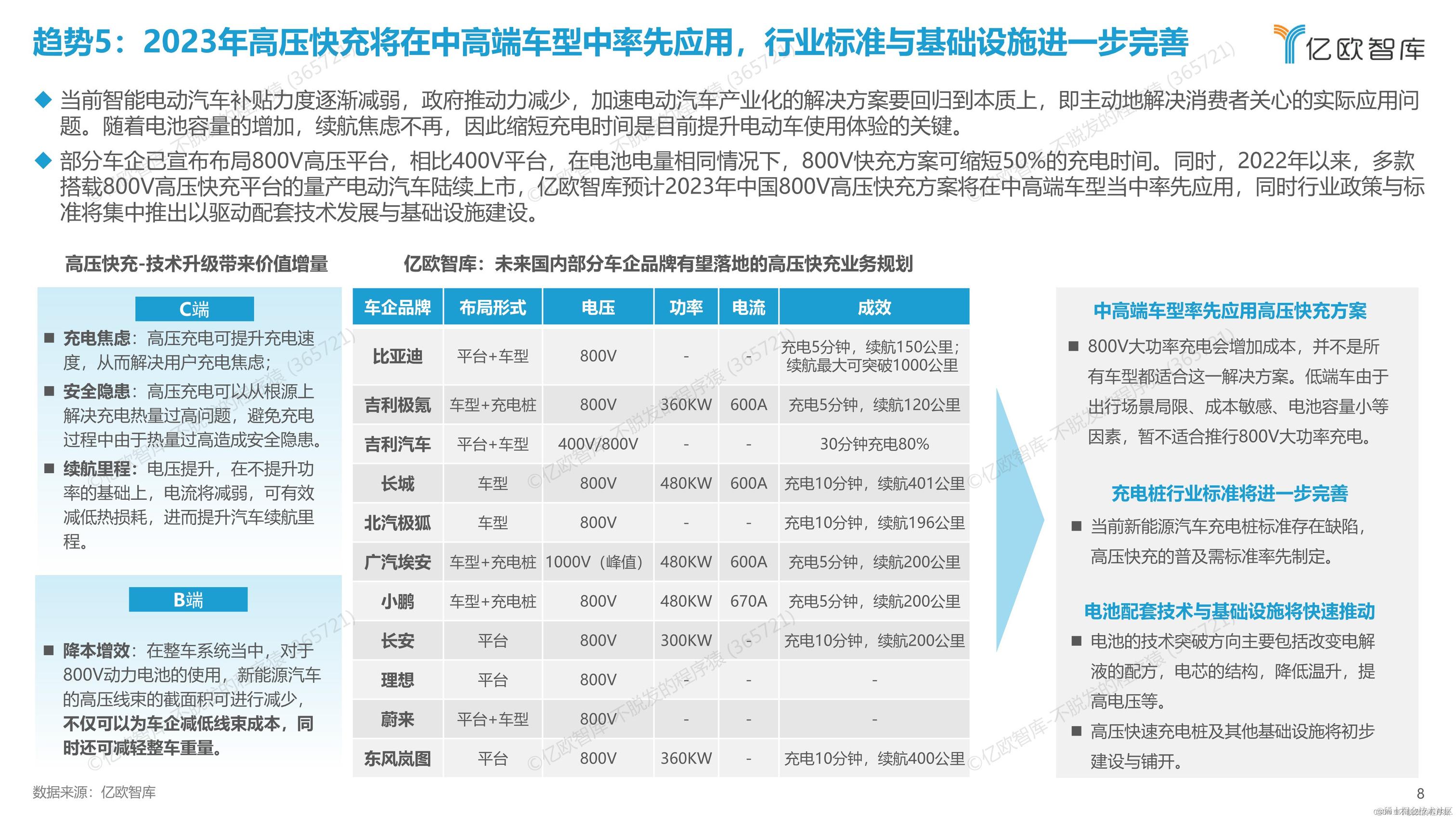
2023年中国科技出行产业10大战略技术趋势
CSDN不脱发的程序猿
2023-06-16
27
阅读1分钟
CSDN不脱发的程序猿
嵌入式工程师 @【公众号】美男子玩编程
629
文章
266k
阅读
120
粉丝
目录
收起