Vue3全家桶 - Vue3 - 【7】生命周期

667 阅读10分钟

Vue3全家桶笔记 - 目录导航

Vue3 笔记导航:

Vue-Router笔记导航:

Pinia笔记导航:

Axios 笔记导航

生命周期

  • Vue3官网-生命周期钩子函数
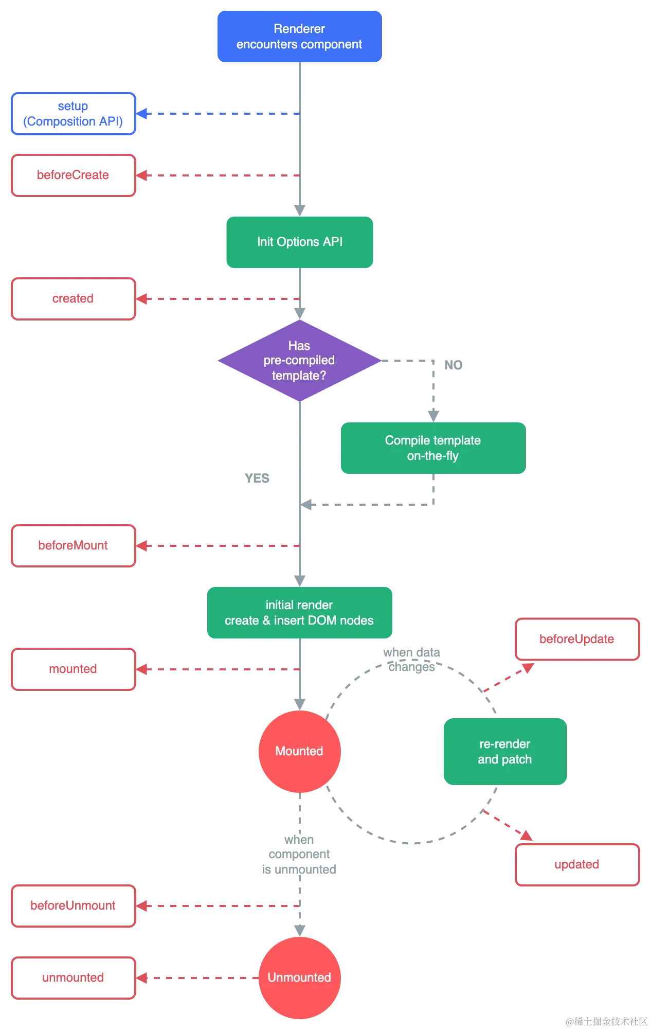
  • 每个Vue组件实例在创建时都需要经历一系列的初始化步骤,比如数据侦听、编译模板、挂载实例到DOM,以及在数据改变时更新DOM。在此过程中,它也会运行被称为生命周期钩子的函数,让开发者有机会在特定阶段运行自己的代码。最常见的是createdmountedupdatedunmountedimage.png

image.png

一、组合式API

  • 组合式API:生命周期钩子函数【官网上面还有一些别的钩子函数】

  • 🔺 setup 说明:

    • setup的执行时机:
      • beforeCreated钩子之前,自动执行;
    • setup中的this指向谁:
      • undefined
  • 父组件:

    <script setup>
        import { ref, reactive, computed, onMounted } from 'vue'
    
        // TODO 导入组件
        import Vue1 from '@/components/23-生命周期/组合式API/1.vue'
    
        // TODO 声明变量
        let isShow = ref(false)
    
        onMounted(() => {});
    </script>
    
    <template>
        <h3>App组件</h3>
        <label>
            <input type="checkbox" v-model="isShow"> 是否显示子组件
        </label>
        <hr>
        <Vue1 subTitle="好好学习" v-if="isShow" />
    </template>
    
  • 子组件:
    <template>
        <h4 id="age">
        <i>年龄:{{ age }}</i>
        </h4>
        <button @click="age = 70">年龄改成70</button>
        <button @click="age = 30">年龄改成30</button>
    </template>
    
    <script setup>
        import { ref, reactive, computed, onBeforeMount, onMounted, onBeforeUpdate, onUpdated, onBeforeUnmount, onUnmounted } from "vue";
        // TODO 父组件传递的数据
        let props = defineProps({
            subTitle: {
                type: String
            }
        })
    
        // TODO 声明响应式数据
        let age = ref(22);
    
        const showMessage = () => {
            console.log('函数 HELLO')
        }
    
        // TODO 生命周期钩子函数
        onBeforeMount(() => {})
    
        onMounted(() => {})
    
        onBeforeUpdate(() => {})
    
        onUpdated(() => {})
    
        onBeforeUnmount(() => {})
    
        onUnmounted(() => {});
    </script>
    

1.1 onBeforeMount

  • 组件视图 在浏览器 渲染之前 调用;
  • 可访问
    • 组件实例东西【数据源、函数、计算属性等】;
  • 不能访问
    • 组件视图中的DOM元素。
  • 示例展示:
    <template>
      <h4 id="age">
        <i>年龄:{{ age }}</i>
      </h4>
      <button @click="age = 70">年龄改成70</button>
      <button @click="age = 30">年龄改成30</button>
    </template>
    
    <script setup>
    import { ref, reactive, computed, onBeforeMount, onMounted, onBeforeUpdate, onUpdated, onBeforeUnmount, onUnmounted } from "vue";
    // TODO 父组件传递的数据
      let props = defineProps({
        subTitle: {
          type: String
        }
      })
    
    // TODO 声明响应式数据
    let age = ref(22);
    
    const showMessage = () => {
      console.log('函数 HELLO')
    }
    
    // TODO 生命周期钩子函数
    onBeforeMount(() => {
      console.log('-----------------------')
      console.log('onBeforeMount - 组件渲染之前,能访问数据源、计算属性、侦听器、函数等等,但是不能访问DOM元素')
      console.log(age.value)
      console.log(props.subTitle)
      showMessage()
      console.log(document.getElementById("age"))
    })
    </script>
    
  • 运行效果: image.png

1.2 onMounted

  • 组件视图 在浏览器 渲染之后 调用;
  • 可访问
    • 组件实例东西【数据眼、函数、计算属性等】;
    • 组件视图中的DOM元素。
  • 示例展示:
    onMounted(() => {
        console.log('-----------------------')
        console.log('onMounted - 组件视图渲染之后,能访问数据源、计算属性、侦听器、函数、DOM元素等等')
        console.log(age.value)
        console.log(props.subTitle)
        showMessage()
        console.log(document.getElementById("age"))
    })
    
  • 运行效果: image.png

1.3 onbBeforeUpdate

  • 数据源发生变化 时,组件试图重新 渲染之前 调用;
  • 可访问
    • 组件实例的东西【数据源、函数、计算属性】;
  • 注意
    • 可访问 该组件中在 更新之前的DOM元素
    • 不能访问 该组件中在 更新之后的DOM元素
  • 示例展示:
    onBeforeUpdate(() => {
        console.log('-----------------------')
        console.log('onBeforeUpdate - 数据变化之前,能访问数据源、计算属性、侦听器、函数、视图重新渲染之前的DOM元素等等')
        console.log(age.value)
        console.log(props.subTitle)
        showMessage()
        console.log(document.getElementById("age").innerHTML)
    })
    
  • 运行效果: image.png

1.4 onUpdated

  • 数据源发生变化 时,组件试图重新 渲染之后 调用;
  • 可访问
    • 组件实例东西【数据源、函数、计算属性等】;;
  • 注意
    • 不能访问 该组件中在 更新之前的DOM元素
    • 可以访问 该组件中在 更新之后的DOM元素
  • 示例展示:
    onUpdated(() => {
      console.log('-----------------------')
      console.log('onUpdated - 数据变化之后,能访问数据源、计算属性、侦听器、函数、视图重新渲染之后的DOM元素等等')
      console.log(age.value)
      console.log(props.subTitle)
      showMessage()
      console.log(document.getElementById("age").innerHTML)
    })
    
  • 运行效果: image.png

1.5 onBeforeUnmount

  • 组件实例被 卸载之前 调用;
  • 可访问
    • 组件实例东西【数据源、函数、计算属性】;
    • 组件试图中的DOM元素。
  • 示例代码:
    onBeforeUnmount(() => {
      console.log('-----------------------')
      console.log('onBeforeUnmount - 组件卸载之前,能访问数据源、计算属性、侦听器、函数、视图DOM元素等等')
      console.log(age.value)
      console.log(props.subTitle)
      showMessage()
      console.log(document.getElementById("age"))
    })
    
  • 运行效果: image.png

1.6 onUnmounted

  • 组件实例被 卸载之后 调用;
  • 可访问
    • 组件实例东西【数据源、函数、计算属性】;
  • 不能访问
    • 组件试图中的DOM元素;
  • 一般在这个生命周期函数里,我们可以手动清理一些副作用,例如计时器、DOM事件监听器或者与服务器的连接。
  • 示例代码:
    onUnmounted(() => {
      console.log('-----------------------')
      console.log('onUnmounted - 组件卸载之后,能访问数据源、计算属性、侦听器、函数等等,但是不能视图DOM元素')
      console.log(age.value)
      console.log(props.subTitle)
      showMessage()
      console.log(document.getElementById("age"))
    });
    
  • 运行效果: image.png

二、 选项式API

2.1 beforeCreate

  • beforeCreate 选项式 生命周期函数;
  • 组件实例初始化之前调用props解析已解析、datacomputed等选项还未处理】;
  • 能访问
    • props数据
  • 不能访问
    • 组件的实例 this
    • 组件中的 data中的数据methods中的方法
    • 组件中的 视图 DOM 元素
    • 组件中的 计算属性 等;
  • 组合式API 中的 setup()钩子 会在 所有选项式API钩子 之前 调用
  • 示例展示:
    • App.vue
      <script setup>
          import { ref, reactive, computed, onMounted } from 'vue'
          // 组合式API 中,导入组件之后不用注册,直接使用即可
          import Vue1 from '@/components/23-生命周期/1.vue'
      onMounted(() => {});
      </script>
      
      <template>
          <h4>App组件</h4>
          <br>
          <Vue1></Vue1>
      </template>
      
    • 子组件:
      <script>
          export default {
              props: {
                  subtitle: {
                      default: '不能懈怠!!!'
                  }
              },
              // data 写箭头函数的时候,给 return 的对象 添加小括号
              data: () => ({
                  age: 22
              }),
              methods: {
                  showMessage() {
                      console.log('函数:beforeCreate')
                  }
              },
              /**
              * 组件实例化之前调用
              * 能访问:
              *    props中的数据
              * 不能访问:
              *    data中的数据、methods中的方法、计算属性、视图DOM元素、组件实例this
              */
              beforeCreate() {
                  console.log('beforeCreate, 组件实例化之前')
                  console.log('能够访问props', this.$props.subtitle)
                  console.log('不能访问 data中的数据、方法、计算属性等', this.age)
                  console.log('不能访问 视图元素', document.getElementById('day'))
                  this.showMessage()
              }
          }
      </script>
      
      <template>
          <h4 id="day">每天进步一点点</h4>
      </template>
      
  • 运行展示: image.png

2.2 created

  • created 选项式 生命周期函数;
  • 组件实例化 成功后 调用
  • 可访问
    • 组件的 实例this
    • 组件中的 data中的数据函数
    • 组件中的 计算属性
    • 还有 自定义属性(props) 等;
  • 不能访问
    • 组件中的 视图DOM元素
  • 示例展示:
    • 子组件代码:
      ocmputed: {
          ageAdd() {
              retutn this.age++
          }
      },
      /**
      * 组件 实例化 成功 之后 调用
      * 能访问:
      *    data数据、methods方法、props数据、组件实例this、计算属性
      * 不能访问:
      *    视图 DOM 元素
      */
      created() {
        console.log('-------------------------------')
        console.log('created 组件 实例化 成功 之后 调用')
        console.log('能够访问props:', this.$props.subtitle)
        console.log('能访问 data中的数据、方法、计算属性等:', this.age, this, this.showMessage, this.ageAdd)
        console.log('不能访问 视图元素:', document.getElementById('day'))
        this.showMessage()
      },
      
  • 运行展示: image.png

2.3 beforeMount

  • 组件视图在浏览器 渲染之前 调用;
  • 可访问
    • 组件实例东西【数据源、函数、计算属性等】;
  • 不能访问
    • 组件视图中的DOM元素。
  • 示例展示:
    /**
     * 组件视图 渲染之前 调用
     * 能访问:
     *    data数据、methods方法、计算属性、组件实例this、props数据等
     * 不能访问:
     *    视图DOM元素
     */
    beforeMount() {
        console.log('-------------------------------')
        console.log('beforeMount 组件视图 渲染之前 调用')
        console.log('能够访问props:', this.$props.subtitle)
        console.log('能访问 data中的数据、方法、计算属性等:', this.age, this, this.showMessage, this.ageAdd)
        this.showMessage()
        console.log('不能访问 视图元素:', document.getElementById('day'))
    }
    
  • 运行效果: image.png

2.4 mounted

  • 组件视图在浏览器 渲染之后 调用;
  • 可访问
    • 组件实例东西【数据眼、函数、计算属性等】;
    • 组件视图中的DOM元素。
  • 示例展示:
    <script>
        /**
         * 组件视图 渲染之后 调用
         * 能访问:
         *    组件实例this、data数据、methods方法、计算属性、侦听器、视图DOM元素
         */
        mounted() {
            console.log('-------------------------------')
            console.log('mounted 组件视图 渲染之后 调用')
            console.log('能够访问props:', this.$props.subtitle)
            console.log('能访问 data中的数据、方法、计算属性等:', this.age, this, this.showMessage, this.ageAdd)
            this.showMessage()
            console.log('能访问 视图元素:', document.getElementById('day'))
        },
    </script>
    
    <template>
      <h4 id="day">每天进步一点点</h4>
      <h5 id="age">{{ age }}</h5>
      <button @click="age = 23">数据源发生改变,视图更新之前</button>
      <button @click="age = 24">数据源发生改变,视图更新之后</button>
    </template>
    
  • 运行效果: image.png

2.5 beforeUpdate

  • 数据源发生变化 时,组件试图重新 渲染之前 调用;
  • 可访问
    • 组件实例的东西【数据源、函数、计算属性】;
  • 注意
    • 可访问 该组件中在 更新之前的DOM元素
    • 不能访问 该组件中在 更新之后的DOM元素
  • 示例代码:看下一小节(8.6),放在一起做对比,效果更明显;

2.6 updated

  • 数据源发生变化 时,组件试图重新 渲染之后 调用;
  • 可访问
    • 组件实例东西【数据源、函数、计算属性等】;;
  • 注意
    • 不能访问 该组件中在 更新之前的DOM元素
    • 可以访问 该组件中在 更新之后的DOM元素
  • 示例代码:
    <script>
        export default {
            /**
            * 数据源发生改变,视图重新渲染之前 调用
            * 能访问:
            *    组件实例this、data数据、methods方法、计算属性、侦听器、数据更新之前的视图DOM元素
            * 不能访问:
            *    数据更新之后的DOM
            */
            beforeUpdate() {
                console.log('-------------------------------')
                console.log('beforeUpdate 数据源发生改变,视图重新渲染之前 调用')
                console.log('能够访问props:', this.$props.subtitle)
                console.log('能访问 data中的数据、方法、计算属性等:', this.age, this, this.showMessage, this.ageAdd)
                this.showMessage()
                console.log('能访问:数据源发生改变,视图更新之前的DOM元素:', document.getElementById('age').innerHTML)
            },
            /**
            * 数据源发生改变,视图重新渲染之后
            * 能访问:
            *    组件实例this、data数据、methods方法、计算属性、侦听器、数据更新之后的视图DOM元素
            * 不能访问:
            *    数据更新之前的DOM元素
            */
            updated() {
                console.log('-------------------------------')
                console.log('updated 数据源发生改变,视图重新渲染之后 调用')
                console.log('能够访问props:', this.$props.subtitle)
                console.log('能访问 data中的数据、方法、计算属性等:', this.age, this, this.showMessage, this.ageAdd)
                this.showMessage()
                console.log('能访问:数据源发生改变,视图更新之后的DOM元素:', document.getElementById('age').innerHTML)
            }
        }
    </script>
    
    <template>
        <h4 id="day">每天进步一点点</h4>
        <h5 id="age">{{ age }}</h5>
        <button @click="age = 23">数据源发生改变,视图更新之前</button>
        <button @click="age = 24">数据源发生改变,视图更新之后</button>
    </template>
    
  • 运行效果: image.png

2.7 beforeUmount

  • 组件实例被 卸载之前 调用;
  • 可访问
    • 组件实例东西【数据源、函数、计算属性】;
    • 组件试图中的DOM元素。
  • 示例代码:与 8.8 代码放在一起,好对比。

2.8 unmounted

  • 组件实例被 卸载之后 调用;
  • 可访问
    • 组件实例东西【数据源、函数、计算属性】;
  • 不能访问
    • 组件试图中的DOM元素;
  • 一般在这个生命周期函数里,我们可以手动清理一些副作用,例如计时器、DOM事件监听器或者与服务器的连接。
  • 示例展示:
    • 目标文件 App.vue(父组件):
      <script>
          import Vue1 from '@/components/23-生命周期/1.vue'
          export default {
              components: { Vue1 },
              data: () => ({
                  checked: false
              })
          }
      </script>
      
      <template>
          <h4>App组件</h4>
          <label>
              是否显示子组件
              <input type="checkbox" v-model="checked">
          </label>
          <br>
          <Vue1 v-if="checked"></Vue1>
      </template>
      
    • 目标文件: 1.vue(子组件):
      /**
      * 组件实例 被卸载之前 调用
      * 能访问:组件实例、data数据、methods方法、计算属性、侦听器、props等等
      * 不能访问:
      * */
      beforeUnmount() {
          console.log('-------------------------------')
          console.log('beforeUnmount 组件实例 被卸载之前 调用')
          console.log('能够访问props:', this.$props.subtitle)
          console.log('能访问 data中的数据、方法、计算属性等:', this.age, this, this.showMessage, this.ageAdd)
          this.showMessage()
          console.log('能访问:DOM元素:', document.getElementById('age').innerHTML)
      },
      /**
      * 在 组件实例 被卸载之后 调用
      * 能访问:
      *    props、data数据、methods方法、计算属性、侦听器、组件实例this等等
      * 不能访问:
      *    组件视图中的DOM元素
      * */
      unmounted() {
          console.log('-------------------------------')
          console.log('unmounted 组件实例 被卸载之后 调用')
          console.log('能够访问props:', this.$props.subtitle)
          console.log('能访问 data中的数据、方法、计算属性等:', this.age, this, this.showMessage, this.ageAdd)
          this.showMessage()
          console.log('能访问:DOM元素:', document.getElementById('age').innerHTML)
      }
      
  • 运行效果: image.png

三、 生命周期总结(选项式+组合式)

3.1 组合式API:

钩子函数调用时机可以访问不能访问
onBeforeMount组件视图渲染之前数据源、函数、计算属性、侦听器、props等等组件中的DOM元素
onMounted组件视图渲染之后数据源、函数、计算属性、侦听器、propsDOM元素等等
onBeforeUpdate数据发生变化,视图重新渲染之前数据源、函数、计算属性、侦听器、props、视图重新渲染之前的DOM元素等等视图重新渲染之后的DOM元素
onUpdated数据源发生变化,视图重新渲染之后数据源、函数、计算属性、侦听器、props、视图重新渲染之后的DOM元素等等视图重新渲染之前的DOM元素
onBeforeUnmount组件卸载之前数据源、函数、计算属性、侦听器、props、组件的DOM元素等等
onUnmounted组件卸载之后数据源、函数、计算属性、侦听器、props等等组件DOM元素

3.2 选项式API

钩子函数调用时机可以访问不能访问
beforeCreate组件 实例 初始化之前自定义属性(props)等data数据、methods方法、组件实例this、计算属性、侦听器、视图DOM元素
🔺created组件 实例 初始化 成功之后自定义属性、data数据、methods方法、组件实例this、计算属性、侦听器等视图DOM元素
beforeMount组件 渲染 之前自定义属性、data数据、methods方法、组件实例this、计算属性、侦听器等视图DOM元素
🔺mounted组件 渲染成功 之后组件实例thisdata数据、methods方法、计算属性、侦听器、视图DOM元素等
beforeUpdate数据发生改变,DOM更新之前组件实例thisdata数据、methods方法、计算属性、侦听器、自定义属性(props)、组件更新之前的DOM元素等组件更新之后的DOM元素
updated数据发生改变,DOM更新之后组件实例thisdata数据、methods方法、计算属性、侦听器、自定义属性(props)、组件更新之后的DOM元素等组件更新之前的DOM元素
beforeUnmount组件实例 被卸载之前组件实例thisdata数据、methods方法、计算属性、侦听器、自定义属性(props)、组件视图DOM元素等等
unmounted组件实例 被卸载之后组件实例thisdata数据、methods方法、计算属性、侦听器、自定义属性(props)等等组件视图DOM元素