【数据结构】万字深入浅出讲解单链表(附原码 _ 超详解)

121 阅读6分钟

在这里插入图片描述

🚀write in front🚀 📝个人主页:认真写博客的夏目浅石. 🎁欢迎各位→点赞👍 + 收藏⭐️ + 留言📝 📣系列专栏:C语言实现数据结构 💬总结:希望你看完之后,能对你有所帮助,不足请指正!共同学习交流 🖊 ✉️==如果无聊的话,就来逛逛我的博客栈吧==stack-frame.cn

@TOC


前言

这几天看了数据结构的单链表这一节,真的收获很大,第一次看没有动手敲代码就是感觉学了和没学一样,今天也是从新又看了一遍,并且边学边敲代码,终于算是非常理解单链表这个东西了,今天就把我所学到的知识给大家分享一下。


一、链表概念

链表是一种物理存储结构非连续非顺序的存储结构,数据元素的逻辑顺序是通过链表中的指针链 接次序实现的 。 在这里插入图片描述

二、链表的分类

1. 单向或者双向

在这里插入图片描述

2. 带头或者不带头

在这里插入图片描述

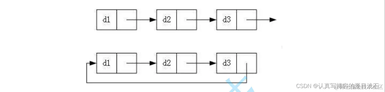
3. 循环或者非循环

在这里插入图片描述 虽然有这么多的链表的结构,但是我们实际中最常用还是两种结构

1.无头单向链表

2.双向循环链表 在这里插入图片描述

  1. 无头单向非循环链表:结构简单,一般不会单独用来存数据。实际中更多是作为其他数据结构的子结构,如哈希桶、图的邻接表等等。另外这种结构在笔试面试中出现很多。
  2. 带头双向循环链表:结构最复杂,一般用在单独存储数据。实际中使用的链表数据结构,都是带头向循环链表。另外这个结构虽然结构复杂,但是使用代码实现以后会发现结构会带来很多优势,实现反而简单了,后面我们代码实现了就知道了。

三、链表的实现

函数接口汇总SList.h


typedef int SLTDataType;

typedef struct SListNode
{
    SLTDataType data;
    struct SListNode* next;
}SLTNode;

//打印
void SLTPrint(SLTNode* phead);
SLTNode* BuySLTNode(SLTDataType x);
//增
void SLTPushBack(SLTNode** pphead,SLTDataType x);
void SLTPushFront(SLTNode** pphead,SLTDataType x);
//删
void SLTPopBack(SLTNode** pphead);
void SLTPopFront(SLTNode** pphead);

//查找
SLTNode* SListFind(SLTNode* phead,SLTDataType x);
//任意位置插入
void SListInsert(SLTNode** pphead, SLTNode* pos, SLTDataType x);
//删除某个节点
void SListErase(SLTNode** pphead, SLTNode* pos);
//在后面插入一个节点
void SListInsertAfter(SLTNode* pos, SLTDataType x);
//删除pos后面这一个节点
void SListEraseAfter(SLTNode* pos);

函数接口实现SList.c


//--------------------------手动分割线---------------------------
//打印
void SLTPrint(SLTNode* phead)
{
    assert(phead);
    SLTNode* cur=phead;
    while(cur)
    {
        printf("%d ",cur->data);
        cur=cur->next;
    }
    printf("NULL\n");
}
//--------------------------手动分割线-----------------------------
//创建新节点
SLTNode* BuySLTNode(SLTDataType x)
{
    SLTNode* newnode=(SLTNode*)malloc(sizeof(SLTNode));
    if(newnode==NULL) 
    {
        printf("malloc fail\n");
        return NULL;
    }
    newnode->data=x;
    newnode->next=NULL;

    return newnode;
}
//--------------------------手动分割线-----------------------------
//尾插
void SLTPushBack(SLTNode** pphead,SLTDataType x)
{
	assert(pphead);
    SLTNode* newnode=BuySLTNode(x);

    if(*pphead==NULL)
    {
        *pphead=newnode;
    }
    else
    {
        //找尾
        SLTNode* cur=*pphead;
        while(cur->next!=NULL)
        {
            cur=cur->next;
        }
        cur->next=newnode;
    }
}
//--------------------------手动分割线-----------------------------
//前插
void SLTPushFront(SLTNode** pphead,SLTDataType x)
{
	assert(pphead);
    SLTNode* newnode=BuySLTNode(x);
    newnode->next=*pphead;
    *pphead=newnode;
}
//--------------------------手动分割线-----------------------------
//尾删
void SLTPopBack(SLTNode** pphead)
{
    // 暴力检查
	assert(pphead);
	assert(*pphead);

    SLTNode* cur=*pphead;
    if(*pphead->next==NULL)
    {
        free(*pphead);
        *pphead=NULL;
    }
    else
    {
        SLTNode* cur=*pphead;
        while(cur->next->next!=NULL)
        {
            cur=cur->next;
        }
        SLTNode* tmp=cur->next;
        free(tmp);
        cur->next=NULL;
    }
}
//--------------------------手动分割线-----------------------------
//前删
void SLTPopFront(SLTNode** pphead)
{
    assert(pphead);
	assert(*pphead);
    if(*pphead->next==NULL)
    {
        free(*pphead);
        *pphead=NULL;
    }
    else
    {
        SLTNode* tmp=*pphead;
        free(tmp);
        tmp=NULL;
        *pphead=*pphead->next;
    }
}
//--------------------------手动分割线-----------------------------
//查找
SLTNode* SListFind(SLTNode* phead,SLTDataType x)
{
    SLTNode* cur=phead;
    while(cur)
    {
        if(cur->data==x) return cur;
        cur=cur->next;
    }
    return NULL;
}
//--------------------------手动分割线-----------------------------
//任意位置插入
void SListInsert(SLTNode** pphead, SLTNode* pos, SLTDataType x)
{
	assert(pos);
	assert(pphead);
    SLTNode* newnode=BuySLTNode(x);

    if(*pphead==pos)
    {
        SLTPushFront(pphead, x);
    }
    else
    {
        SLTNode* prev=*pphead;
        while(prev->next!=pos)
        {
            prev=prev->next;
        }
        prev->next=newnode;
        newnode->next=pos;
    }
}
//--------------------------手动分割线-----------------------------
//删除某个节点
void SListErase(SLTNode** pphead, SLTNode* pos)
{
	assert(pphead);
	assert(pos);
    SLTNode* cur=*pphead;
    if(*pphead==pos)
    {
        SLTPopFront(pphead);
    }
    else
    {
        while(cur->next!=pos)
        {
            cur=cur->next;
        }
        cur->next=pos->next;
        free(pos);
        pos=NULL;
    }
}
//--------------------------手动分割线-----------------------------
//在后面插入一个节点
void SListInsertAfter(SLTNode* pos, SLTDataType x)
{
    assert(pos);
	SLTNode* newnode = BuySLTNode(x);
	newnode->next = pos->next;
	pos->next = newnode;
}
//--------------------------手动分割线-----------------------------
//删除pos后面这一个节点
void SListEraseAfter(SLTNode* pos)
{
    assert(pos);
	assert(pos->next);

	SLTNode* del = pos->next;
	pos->next = del->next;
	free(del);
	del = NULL;
}
//--------------------------手动分割线-----------------------------

代码实践Test.c

#include"SList.h"

void TestSList1()
{
	SLTNode* plist = NULL;
	SLTPushBack(&plist, 1);
	SLTPushBack(&plist, 2);
	SLTPushBack(&plist, 3);
	SLTPushBack(&plist, 4);

	SLTPrint(plist);
}

void TestSList2()
{
	SLTNode* plist = NULL;
	SLTPushFront(&plist, 1);
	SLTPushFront(&plist, 2);
	SLTPushFront(&plist, 3);
	SLTPushFront(&plist, 4);
	SLTPrint(plist);

	SLTPopBack(&plist);
	SLTPrint(plist);

	SLTPopBack(&plist);
	SLTPrint(plist);

	SLTPopBack(&plist);
	SLTPrint(plist);

	SLTPopBack(&plist);
	SLTPrint(plist);
}

void TestSList3()
{
	SLTNode* plist = NULL;
	SLTPushBack(&plist, 1);
	SLTPushBack(&plist, 2);
	SLTPushBack(&plist, 3);
	SLTPushBack(&plist, 4);
	SLTPrint(plist);

	SLTPopFront(&plist);
	SLTPrint(plist);

	SLTPopFront(&plist);
	SLTPrint(plist);

	SLTPopFront(&plist);
	SLTPrint(plist);

	SLTPopFront(&plist);
	SLTPrint(plist);
}

int main()
{
	TestSList3();

	return 0;
}

代码汇总

#include<stdio.h>
#include<stdlib.h>
#include<assert.h>

typedef int SLTDataType;

typedef struct SListNode
{
    SLTDataType data;
    struct SListNode* next;
}SLTNode;

//--------------------------手动分割线---------------------------
//打印
void SLTPrint(SLTNode* phead)
{
    assert(phead);
    SLTNode* cur=phead;
    while(cur)
    {
        printf("%d ",cur->data);
        cur=cur->next;
    }
    printf("NULL\n");
}
//--------------------------手动分割线-----------------------------
//创建新节点
SLTNode* BuySLTNode(SLTDataType x)
{
    SLTNode* newnode=(SLTNode*)malloc(sizeof(SLTNode));
    if(newnode==NULL) 
    {
        printf("malloc fail\n");
        return NULL;
    }
    newnode->data=x;
    newnode->next=NULL;

    return newnode;
}
//--------------------------手动分割线-----------------------------
//尾插
void SLTPushBack(SLTNode** pphead,SLTDataType x)
{
    SLTNode* newnode=BuySLTNode(x);

    if(*pphead==NULL)
    {
        *pphead=newnode;
    }
    else
    {
        //找尾
        SLTNode* cur=*pphead;
        while(cur->next!=NULL)
        {
            cur=cur->next;
        }
        cur->next=newnode;
    }
}
//--------------------------手动分割线-----------------------------
//前插
void SLTPushFront(SLTNode** pphead,SLTDataType x)
{
    SLTNode* newnode=BuySLTNode(x);
    newnode->next=*pphead;
    *pphead=newnode;
}
//--------------------------手动分割线-----------------------------
//尾删
void SLTPopBack(SLTNode** pphead)
{
    //暴力检查
    assert(*pphead);

    SLTNode* cur=*pphead;
    if(*pphead->next==NULL)
    {
        free(*pphead);
        *pphead=NULL;
    }
    else
    {
        SLTNode* cur=*pphead;
        while(cur->next->next!=NULL)
        {
            cur=cur->next;
        }
        SLTNode* tmp=cur->next;
        free(tmp);
        cur->next=NULL;
    }
}
//--------------------------手动分割线-----------------------------
//前删
void SLTPopFront(SLTNode** pphead)
{
    assert(*pphead);
    if(*pphead->next==NULL)
    {
        free(*pphead);
        *pphead=NULL;
    }
    else
    {
        SLTNode* tmp=*pphead;
        free(tmp);
        tmp=NULL;
        *pphead=*pphead->next;
    }
}
//--------------------------手动分割线-----------------------------
//查找
SLTNode* SListFind(SLTNode* phead,SLTDataType x)
{
    SLTNode* cur=phead;
    while(cur)
    {
        if(cur->data==x) return cur;
        cur=cur->next;
    }
    return NULL;
}
//--------------------------手动分割线-----------------------------
//任意位置插入
void SListInsert(SLTNode** pphead, SLTNode* pos, SLTDataType x)
{
    SLTNode* newnode=BuySLTNode(x);

    if(*pphead==pos)
    {
        SLTPushFront(pphead, x);
    }
    else
    {
        SLTNode* prev=*pphead;
        while(prev->next!=pos)
        {
            prev=prev->next;
        }
        prev->next=newnode;
        newnode->next=pos;
    }
}
//--------------------------手动分割线-----------------------------
//删除某个节点
void SListErase(SLTNode** pphead, SLTNode* pos)
{
    SLTNode* cur=*pphead;
    if(*pphead==pos)
    {
        SLTPopFront(pphead);
    }
    else
    {
        while(cur->next!=pos)
        {
            cur=cur->next;
        }
        cur->next=pos->next;
        free(pos);
        pos=NULL;
    }
}
//--------------------------手动分割线-----------------------------
//在后面插入一个节点
void SListInsertAfter(SLTNode* pos, SLTDataType x)
{
    assert(pos);
	SLTNode* newnode = BuySLTNode(x);
	newnode->next = pos->next;
	pos->next = newnode;
}
//--------------------------手动分割线-----------------------------
//删除pos后面这一个节点
void SListEraseAfter(SLTNode* pos)
{
    assert(pos);
	assert(pos->next);

	SLTNode* del = pos->next;
	pos->next = del->next;
	free(del);
	del = NULL;
}
//--------------------------手动分割线-----------------------------


void TestSList1()
{
	SLTNode* plist = NULL;
	SLTPushBack(&plist, 1);
	SLTPushBack(&plist, 2);
	SLTPushBack(&plist, 3);
	SLTPushBack(&plist, 4);

	SLTPrint(plist);
}

void TestSList2()
{
	SLTNode* plist = NULL;
	SLTPushFront(&plist, 1);
	SLTPushFront(&plist, 2);
	SLTPushFront(&plist, 3);
	SLTPushFront(&plist, 4);
	SLTPrint(plist);

	SLTPopBack(&plist);
	SLTPrint(plist);

	SLTPopBack(&plist);
	SLTPrint(plist);

	SLTPopBack(&plist);
	SLTPrint(plist);

	SLTPopBack(&plist);
	SLTPrint(plist);
}

void TestSList3()
{
	SLTNode* plist = NULL;
	SLTPushBack(&plist, 1);
	SLTPushBack(&plist, 2);
	SLTPushBack(&plist, 3);
	SLTPushBack(&plist, 4);
	SLTPrint(plist);

	SLTPopFront(&plist);
	SLTPrint(plist);

	SLTPopFront(&plist);
	SLTPrint(plist);

	SLTPopFront(&plist);
	SLTPrint(plist);

	SLTPopFront(&plist);
	SLTPrint(plist);
}

int main()
{
	TestSList3();

	return 0;
}

总结

  今天学习了单链表的知识,初次写数据结构的知识,给我的感觉就是,==学三遍不如手敲代码一遍来的实在==,所以数据结构的学习我将多画图,多敲代码来学习,希望大家吸取经验和我一起学习数据结构,为后面打比赛刷题打下坚实基础。

  我是夏目浅石,希望和你一起学习进步,刷题无数!!!希望各位大佬==能一键三连==支持一下博主,hhhh~我们下期见喽 在这里插入图片描述 ==如果无聊的话,就来逛逛我的博客栈吧==stack-frame.cn

原创不易,还希望各位大佬支持一下\textcolor{blue}{原创不易,还希望各位大佬支持一下}
👍 点赞,你的认可是我创作的动力!\textcolor{9c81c1}{点赞,你的认可是我创作的动力!}
⭐️ 收藏,你的青睐是我努力的方向!\textcolor{ed7976}{收藏,你的青睐是我努力的方向!}
✏️ 评论,你的意见是我进步的财富!\textcolor{98c091}{评论,你的意见是我进步的财富!}