啥?PCB拼版对SMT组装有影响!

174 阅读3分钟

PCB为什么要拼版?

拼版主要是为了满足生产的需求,有些PCB板太小,不满足做夹具的要求,所以需要拼在一起进行生产。

拼版也可以提高SMT贴片的焊接效率,如只需要过一次SMT,即可完成多块PCB的焊接。

同时也可以节约成本,如有些异形的PCB板,通过拼板可以减少浪费,从而提高面积的利用率。

无间距拼版的不良案例

问题描述

由于PCB板上的元件封装丝印,在设计时超出了板边,且在拼板时未注意检查,所以无间距拼版后,导致元器件干涉,影响了SMT贴装。

问题影响

超出板边的器件,无间距拼板时会无法组装,影响了产品开发周期,如果强行组装,如将挨在一起的同边器件,一半组装一半不组装,也会导致产品报废一半。

问题延伸

超出板边的器件,通过无间距拼版后,在勉强能插件的情况下,插件后分板还会导致元器件的损坏,造成的成本损失更大。

001.png

PCB拼版的适用方式

1、CNC+V-CUT拼版

锣板加V割拼版方式,适用于板边有器件的板子,不能无间距拼版,采取加工艺边形式拼版,两头加工艺边V-CUT处理,中间留间距锣空,方便焊接元器件,否则板边的器件相互干涉,无法组装焊接。

002.png

2、邮票孔桥连拼版

邮票孔是拼版的一种桥连方式,邮票孔桥连可以解决V-CUT桥连不能解决的问题,比如圆形板、不规则的板子等,不能V-CUT就只能采取邮票孔连接拼版。

003.png

3、V-CUT桥连拼版

V-CUT桥连拼版适用于规则的板子,因为V-CUT刀不能拐弯,所以V-CUT位置必须是直线才能V-CUT,还有一点要注意,元器件靠近板边的位置,不能拼版V-CUT,不然会影响组装焊接。

004.png

4、无工艺边拼版

小板拼版为了节省板材的利用率,经常会不加工艺边,但是要注意,V-CUT的位置不能有元器件在板边,如果元器件靠近板边的,最好是加工艺边留间距拼版,否则也会影响元器件的组装与可焊性。

005.png

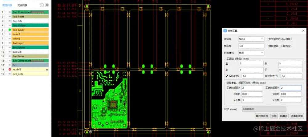
一键拼版满足多种需求

这么多种拼版方式,有没有快速且正确完成拼版的方案,又能让步骤简单操作便捷呢?

这里不得不推荐一款30秒快速拼版神器:华秋DFM软件,只需输入相关参数、选择相应拼版模式,即可一键完成拼版!

华秋DFM软件,以工艺生产的标准进行智能拼版,且同样的钱1㎡可以多做20pcs,利用率达到最大,实现最佳拼版方案,并省不少钱!

其组装分析功能,可以判断拼版组装时器件是否相互干涉,并针对板边的元器件布局,有专属检查项,如高器件到板边、矮器件到板边、器件到机器的导轨边等,可以满足多种设计需求对拼版后器件的安全评估。

006.png

华秋DFM拼版工具,使用个性化拼版,可拼出各种类型对应所需的设计方案,同时还能发现板边器件拼版后对组装生产是否有影响,避免设计的拼版在组装时导致元器件无法组装。

007.png

华秋DFM下载地址(在电脑端打开):dfm.elecfans.com/uploads/sof…