Java注解总结

810 阅读7分钟

注解概念

Java注解是一种元数据,可以为程序中的类、方法、变量等元素添加额外的信息。注解不可以继承,所有注解默认拓展java.lang.annotation.Annotation接口。

使用注解分为两步:

  1. 自定义一个注解,这个注解可以放在指定的位置,如下例子可以放在类上,此时标注的类不会产生效果。
@Documented
@Target(ElementType.TYPE)
@Retention(RetentionPolicy.RUNTIME)
public @interface MyAnnotation {
    // 可以有默认值,如果没有默认值强制填入值,否则编译错误,且不能为null
    int vlaue() default 0;
}
  1. 创建并使用注解处理器,Java为反射API提供了拓展,同时也提供了javac编译器的钩子,用于编译时使用注解。

image.png

元注解

元注解是为了注解进行注解。Java中有5个元注解

注解效果
@Target指明该注解可使用的位置,ElementType枚举相关参数。
@Retention注解信息可以保存周期,RetentionPolicy枚举有三种策略:SOURCE、CLASS、RUNTIME。SOUCE: 注解在编译完之后被丢弃;CLASS:注解在类文件中,但是虚拟机不需要将它们载入;RUNTIME:注解在运行时任被虚拟机保留,可以使用反射读取到注解的相关信息。
@Documented在Javadoc中引入该注解,将注解归档
@Inherited允许子类继承父类注解,当这个注解应用在类上时候,子类可以继承该注解
@Repeatable多次应用同一个声明
@Native表示可以从本地代码引用定义常量值的字段

@Repeatable注解示例:

@Documented
@Target(ElementType.TYPE)
@Retention(RetentionPolicy.RUNTIME)
@Repeatable(AnimeCharacters.class)
public @interface AnimeCharacter {
    String character();
}
@Documented
@Target(ElementType.TYPE)
@Retention(RetentionPolicy.RUNTIME)
public @interface AnimeCharacters {
    
    AnimeCharacter[] value();
}

其中AnimeCharacters注解的value类型只能是AnimeCharacter[]数组类型,这是@Repeatable注解限制的。@Repeatable所声明的注解,其元注解@Target的使用范围要比@Repeatable的值声明的注解中的@Target的范围要大或相同,否则编译器错误

标准注解

注解应用场合目的
@Deprecated全部将项标记为过时的
@SuppressWarnings除了包和注解之外的所有情况阻止某个给定类型的警告信息
@SafeVarargs方法和构造器断言varargs参数可安全使用的
@Override方法检查该方法是否覆盖了某个超类中的方法
@FunctionInterface接口将接口标记为只有一个抽象方法的函数式接口
@Resource方法、接口、类、作用域在类或接口上:标记为在其他地方要用到的资源;在方法或域上:为‘注入’而标记
@Resources类、接口一个资源数组
@Generated全部生成的注释用于标记已生成的源代码。它还可以用来区分用户编写的代码和单个文件中生成的代码
@PostConstruct方法被标记的方法在构造器之后执行,在servlet中使用
@PreDestroy方法被标记的方法在移除之前使用,在servlet中使用
@SupportedAnnotationTypes用于指示注释处理器支持的注释类型
@SupportedSourceVersion用于指示注释处理器支持的最新JDK版本
@SupportedOptions用于指示注释处理器支持哪些选项

其中前五种为java.lang包中的注解,其余的为javax.annotation包中的注解。

注解使用

RetentionPolicy.RUNTIME策略使用反射处理注解

示例1:使用@Repeatable注解

@Documented
@Target(ElementType.FIELD)
@Retention(RetentionPolicy.RUNTIME)
@Repeatable(AnimeCharacters.class)
public @interface AnimeCharacter {
    String character();
}
@Documented
@Target(ElementType.TYPE)
@Retention(RetentionPolicy.RUNTIME)
public @interface AnimeCharacters {
    
    AnimeCharacter[] value();
}
public class Anime {
    private String amineName;
    @AnimeCharacters({@AnimeCharacter(character = "加藤惠"), @AnimeCharacter(character = "安艺伦也")})
//    @AnimeCharacter(character = "霞之丘诗羽")
//    @AnimeCharacter(character = "英梨梨")
    public String[] animeCharacters;
    public String getAmineName() {
        return amineName;
    }

    public void setAmineName(String amineName) {
        this.amineName = amineName;
    }

    public String[] getAnimeCharacters() {
        return animeCharacters;
    }

    public void setAnimeCharacters(String[] animeCharacters) {
        this.animeCharacters = animeCharacters;
    }

    @Override
    public String toString() {
        return "Anime{" +
                "amineName='" + amineName + ''' +
                ", animeCharacters=" + Arrays.toString(animeCharacters) +
                '}';
    }

}
public class AnimeCharactersResolver {
    public static void main(String[] args) {
        Anime anime = new Anime();
        anime.setAmineName("路人女主的养成方法");
        resolver(anime);
        System.out.println(anime);
    }

    public static void resolver(Object source) {
        Field[] declaredFields = source.getClass().getDeclaredFields();
        try {
            for (Field declaredField : declaredFields) {
                declaredField.setAccessible(true);
                AnimeCharacter[] annotationsByType = declaredField.getAnnotationsByType(AnimeCharacter.class);
                if (annotationsByType.length == 0) {
                    continue;
                }
                if (!declaredField.getType().equals(String[].class)) {
                    throw new IllegalArgumentException("参数不正确!");
                }
                List<String> list = new ArrayList<>();
                for (AnimeCharacter animeCharacter : annotationsByType) {
                    list.add(animeCharacter.character());
                }
                String[] names = list.toArray(new String[0]);
                declaredField.set(source, names);
            }
        } catch (IllegalAccessException e) {
            throw new RuntimeException(e);
        }
    }
}

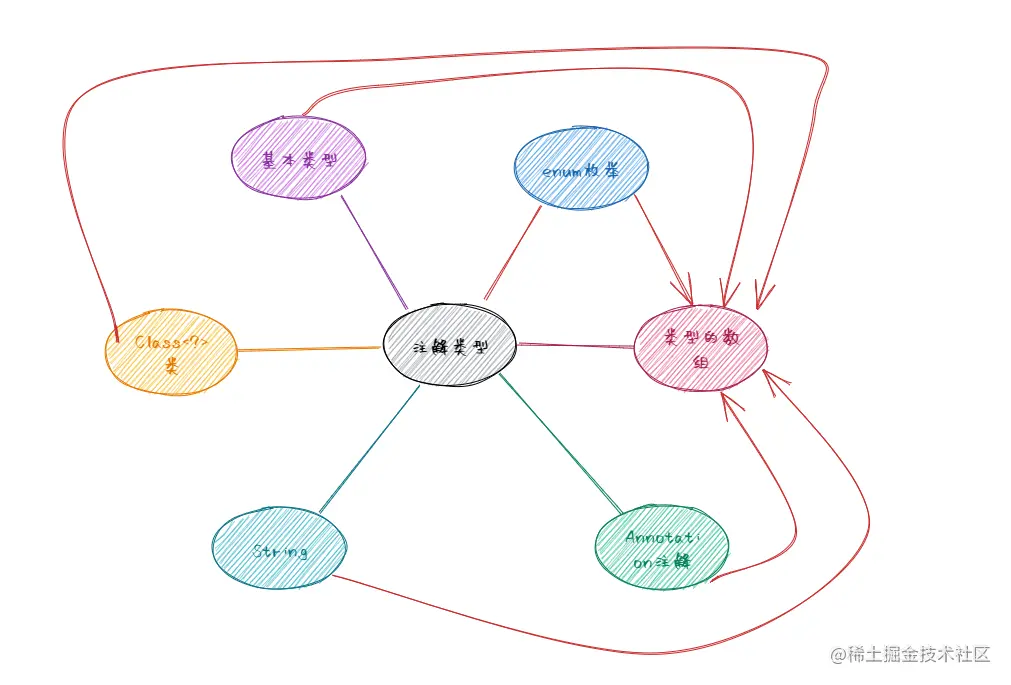
示例2: 所有类型注解类型示例

@Documented
@Target(ElementType.TYPE)
@Retention(RetentionPolicy.RUNTIME)
public @interface Hello {
    // 字符串
    String hello();
}
@Documented
@Target(ElementType.TYPE)
@Retention(RetentionPolicy.RUNTIME)
@Inherited
public @interface MyAnnotation {
    // 基本类型
    int value() default 1;
    // 枚举类型
    Status status();

    // 类
    Class<Anime> anime();

    // 字符串数组类型
    String[] names();

    // 注解类型
    Hello hello() default @Hello(hello = "MyAnnotation");
    
    /** 枚举类**/
    enum Status{
        /**
         * 枚举类型
         */
        SUCCESS("成功"),FAILED("失败");
        private final String status;


        Status(String status) {
            this.status = status;
        }

        public String getStatus() {
            return status;
        }
    }
}
@MyAnnotation(value = 24, status = MyAnnotation.Status.SUCCESS,
        anime = Anime.class, names = {"加藤惠", "拂晓银砾"})
public class HelloWord {
    public String status;
    private int value;


    private Anime anime;

    private String[] names;

    private String hello;


    public String getStatus() {
        return status;
    }

    public void setStatus(String status) {
        this.status = status;
    }

    public int getValue() {
        return value;
    }

    public void setValue(int value) {
        this.value = value;
    }

    public Anime getAnime() {
        return anime;
    }

    public void setAnime(Anime anime) {
        this.anime = anime;
    }

    public String[] getNames() {
        return names;
    }

    public void setNames(String[] names) {
        this.names = names;
    }

    public String getHello() {
        return hello;
    }

    public void setHello(String hello) {
        this.hello = hello;
    }

    @Override
    public String toString() {
        return "HelloWord{" +
                "status='" + status + ''' +
                ", value=" + value +
                ", anime=" + anime +
                ", names=" + Arrays.toString(names) +
                ", hello='" + hello + ''' +
                '}';
    }

    @Hello(hello = "SonHelloWord")
    public static class SonHelloWord extends HelloWord {
        private int sonValue;

        public int getSonValue() {
            return sonValue;
        }

        public void setSonValue(int sonValue) {
            this.sonValue = sonValue;
        }


        @Override
        public String toString() {
            return "SonHelloWord{" +
                    "sonValue=" + sonValue +
                    ", status='" + status + ''' +
                    ", value=" + getValue() +
                    ", anime=" + getAnime() +
                    ", names=" + Arrays.toString(getNames()) +
                    ", hello='" + getHello() + ''' +
                    '}';
        }
    }
}
public class HelloWordResolver {
    public static void main(String[] args) {
        HelloWord helloWord = new HelloWord();
        resolver(helloWord);
        System.out.println(helloWord);
        HelloWord.SonHelloWord sonHelloWord = new HelloWord.SonHelloWord();
        resolver(sonHelloWord);
        System.out.println(sonHelloWord);
    }

    private static void resolver(Object sourceObject) {
        // 获取父类以及自身注解,如果没有 @Inherited 将获取不到 MyAnnotation注解
        MyAnnotation annotation = sourceObject.getClass().getAnnotation(MyAnnotation.class);
        // 获取自身的注解,这里获取不到父类的注解
//        MyAnnotation annotation = sourceObject.getClass().getDeclaredAnnotation(MyAnnotation.class);
        Hello hello = sourceObject.getClass().getDeclaredAnnotation(Hello.class);
        if (annotation == null) {
            System.out.println("没有该注解");
            return;
        }

        // =================通过域的方式注入值==========================
        // 通过域无法修改父类的私有域,属于反射的内容
        // 获取公共域以及父类公共域
//            Field[] fields = sourceObject.getClass().getFields();
        // 获取私有域以及自身的公共域
        Field[] fields = sourceObject.getClass().getDeclaredFields();
//            setValueByField(fields, sourceObject, annotation, hello);

        // ==================通过方法反射注入值===================================
        // 通过方法可以修改父类的私有域
        Method[] methods = sourceObject.getClass().getMethods();
        setValueByMethod(methods, sourceObject, annotation, hello);


    }

    private static void setValueByMethod(Method[] methods, Object sourceObject,
                                         MyAnnotation annotation, Hello hello) {
        if (methods.length == 0) {
            return;
        }
        String prefix = "set";
        try {
            for (Method method : methods) {
                if (method.getName().equalsIgnoreCase(prefix + "value")) {
                    method.invoke(sourceObject, annotation.value());
                    continue;
                }
                if (method.getName().equalsIgnoreCase(prefix + "hello")) {
                    if (hello != null) {
                        method.invoke(sourceObject, hello.hello());
                    } else {
                        method.invoke(sourceObject, annotation.hello().hello());
                    }
                    continue;
                }
                if (method.getName().equalsIgnoreCase(prefix + "sonValue")) {
                    method.invoke(sourceObject, annotation.value());
                    continue;
                }
                if (method.getName().equalsIgnoreCase(prefix + "status")) {
                    method.invoke(sourceObject, annotation.status().getStatus());
                    continue;
                }
                if (method.getName().equalsIgnoreCase(prefix + "names")) {
                    method.invoke(sourceObject, (Object) annotation.names());
                    continue;
                }
                if (method.getName().equalsIgnoreCase(prefix + "value")) {
                    method.invoke(sourceObject, annotation.value());
                    continue;
                }
                if (method.getName().equalsIgnoreCase(prefix + "anime")) {
                    Anime anime = annotation.anime().newInstance();
                    anime.setAmineName("路人女主的养成方法");
                    AnimeCharactersResolver.resolver(anime);
                    method.invoke(sourceObject, anime);
                }

            }
        } catch (InvocationTargetException | IllegalAccessException | InstantiationException e) {
            throw new RuntimeException(e);
        }
    }


    private static void setValueByField(Field[] fields, Object sourceObject,
                                        MyAnnotation annotation, Hello hello) {
        try {
            for (Field declaredField : fields) {
                declaredField.setAccessible(true);
                // 子类拥有的私有域
                if ("hello".equals(declaredField.getName())) {
                    if (hello != null) {
                        declaredField.set(sourceObject, hello.hello());
                    } else {
                        declaredField.set(sourceObject, annotation.hello().hello());
                    }
                    continue;
                }
                if ("sonValue".equals(declaredField.getName())) {
                    declaredField.set(sourceObject, annotation.value());
                    continue;
                }
                // value 域为公共的域,使用  sourceObject.getClass().getFields(); 可以获取
                if ("value".equals(declaredField.getName())) {
                    declaredField.set(sourceObject, annotation.value());
                    continue;
                }
                if ("anime".equals(declaredField.getName())) {
                    Anime anime = annotation.anime().newInstance();
                    anime.setAmineName("路人女主的养成方法");
                    AnimeCharactersResolver.resolver(anime);
                    declaredField.set(sourceObject, anime);
                    continue;
                }
                if ("names".equals(declaredField.getName())) {
                    declaredField.set(sourceObject, annotation.names());
                    continue;
                }
                if ("status".equals(declaredField.getName())) {
                    declaredField.set(sourceObject, annotation.status().getStatus());
                }
            }
        } catch (IllegalAccessException | InstantiationException e) {
            throw new RuntimeException(e);
        }
    }

}

RetentionPolicy.SOURCE策略继承AbstractProcessor类创建编译时注释处理器

通过javac,可以创建编译时处理器,并将注解应用于Java源文件,而不是编译后的类文件。有个重要限制: 那就是无法通过注释处理器来修改源代码,唯一的影响就是创建新文件。 不过在JDK8时候,javac修改源文件会报错但还是修改了文件。

lombok中的注解@Data@ToString@Getter@Setter等注解的保留策略都是RetentionPolicy.SOURCE,在编译期间进行行为处理,减少系统运行的反射性能消耗,在JDK11之后的JDK将lib文件夹下中的tools.jar以及dt.jar包删除了,无法使用com.sun.tools包。学识尚浅,还搞不明白lombok如何在编译时修改源文件。

示例3: 注释处理器

  1. 自定义注解
@Documented
@Target(ElementType.TYPE)
@Retention(RetentionPolicy.SOURCE)
public @interface Comment {
    String value();
}
  1. 新建一个类继承AbstractProcessor类并实现process()方法
package com.example.annotation;


@Comment("Info")
public class Info {

    private String name;
    private String info;
    private Integer age;
    private String content;

}
package com.example.annotation;

import javax.annotation.processing.*;
import javax.lang.model.SourceVersion;
import javax.lang.model.element.*;
import java.io.IOException;
import java.io.Writer;
import java.util.ArrayList;
import java.util.List;
import java.util.Set;
import java.util.stream.Collectors;


/**
 * description:
 * 这是个错误的示范,修改源文件,仅供参考
 * @author DawnStar
 * date: 2023/6/12
 */
@SupportedAnnotationTypes("com.example.annotation.Comment")
@SupportedSourceVersion(SourceVersion.RELEASE_8)
public class CommentProcessor extends AbstractProcessor {
    private ProcessingEnvironment processingEnv;

    @Override
    public synchronized void init(ProcessingEnvironment processingEnv) {
        this.processingEnv = processingEnv;
    }

    @Override
    public boolean process(Set<? extends TypeElement> annotations, RoundEnvironment roundEnv) {


        Set<? extends Element> elementsAnnotatedWith = roundEnv.getElementsAnnotatedWith(Comment.class);
        for (Element element : elementsAnnotatedWith) {
            Comment annotation = element.getAnnotation(Comment.class);
            List<String> fields = new ArrayList<>();
            List<String> importPackages = new ArrayList<>();
            for (Element enclosedElement : element.getEnclosedElements()) {
                StringBuilder stringBuilder = new StringBuilder();
                if (enclosedElement.getKind().equals(ElementKind.FIELD)) {
                    String type = enclosedElement.asType().toString();
                    importPackages.add(type.substring(0, type.lastIndexOf(".")));
                    for (Modifier modifier : enclosedElement.getModifiers()) {
                        stringBuilder.append(modifier.name().toLowerCase()).append(" ");
                    }
                    stringBuilder.append(type.substring(type.lastIndexOf(".") + 1)).append(" ");
                    stringBuilder.append(enclosedElement.getSimpleName());
                    fields.add(stringBuilder.toString());
                }

            }
            PackageElement packageOf = processingEnv.getElementUtils().getPackageOf(element);
            writeFile(fields, packageOf.toString(), annotation.value(), importPackages);
        }
        return false;
    }

    private void writeFile(List<String> fields, String packageName, String fileName, List<String> importPackages) {
        // createSourceFile通过.分隔符来创建文件夹
        try (Writer writer = processingEnv.getFiler().createSourceFile(packageName + "." + fileName).openWriter()) {
            writer.write("package " + packageName + ";\n\n");
            List<String> targetPackages = importPackages.stream().distinct().filter(s -> !s.startsWith("java.lang")).collect(Collectors.toList());
            for (String targetPackage : targetPackages) {
                writer.write("import " + targetPackage + ";\n");
            }
            writer.write("\n");
            writer.write("@Comment("" + fileName + "")\n");
            writer.write("public class " + fileName + " {\n\n");
            for (String field : fields) {
                writer.write("    " + field + ";\n");
            }
            writer.write("\n    public String printInfo(){\n");

            writer.write("      return "");
            for (String field : fields) {
                writer.write(" " + field + ";");
            }
            writer.write("";");
            writer.write("\n    }");

            writer.write("\n}");
        } catch (IOException e) {
            throw new RuntimeException(e);
        }
    }
}
  1. 如果不打包成jar包,则执行以下命令即可看到效果,如下图

image.png

 javac com/example/annotation/CommentProcessor.java
 javac -processor com.exmple.annotation.CommentProcessor  com/example/annotation/Info.java 
  1. 在resources/META-INF/services文件下添加文件名javax.annotation.processing.Processor
  2. 如果是MAVEN,在pom.xml添加以下配置:
<properties>
    <maven.compiler.source>17</maven.compiler.source>
    <maven.compiler.target>17</maven.compiler.target>
    <project.build.sourceEncoding>UTF-8</project.build.sourceEncoding>
    <maven.compiler.version>3.8.1</maven.compiler.version>
</properties>
<build>
    <!--打包的jar包名称-->
    <finalName>my-java-base</finalName>
    <plugins>
        <plugin>
            <groupId>org.apache.maven.plugins</groupId>
            <artifactId>maven-compiler-plugin</artifactId>
            <version>${maven.compiler.version}</version>
            <executions>
                <execution>
                    <id>default-compile</id>
                    <configuration>
                        <compilerArgument>-proc:none</compilerArgument>
                        <source>17</source>
                        <target>17</target>
                    </configuration>
                </execution>
                <execution>
                    <id>default-testCompile</id>
                    <configuration>
                        <!--Java版本--->
                        <source>17</source>
                        <target>17</target>
                    </configuration>
                </execution>
            </executions>
        </plugin>
    </plugins>
</build>
  1. package,在其他模块引入,编译的时候,有@Comment注解的Java文件就会被修改。

参考文档

《ON JAVA中文版 进阶卷》

《Java核心技术 卷Ⅱ》

pdai.tech/md/java/bas…