26键 or 九宫格?不论哪个都不耽误黑客们窃取你的信息!

1,696 阅读7分钟

我妈找我说,可以邮寄杨梅了。我二话不说,直接开始给她我的邮寄地址。快速输入的地址让我想到一个问题,现在的输入法是不是知道的太多了?

我只要打出“浙江省杭州市”,联想出来的就是我所在的市区和街道,下面就是我所在的小区......虽然足够便利,但是如果键盘被黑灰产劫持,那么,也足够危险。

image.png

而现在市面上基于键盘输入数据的各类信息窃取攻击非常普遍。包括移动金融、电子商务、第三方支付、网络游戏、社交软件等App都存在各类用户信息泄露的环节。大量诸如账号、密码、手机号码、信用卡号、银行卡号、身份证件号码、家庭住址信息、公司地址信息、家庭成员信息、个人私密信息、商业信息等敏感数据被通过App键盘录入移动互联网中。黑客们通过反编译这些流行应用,将键盘钩子(监控程序)捆绑嵌入其中,以监控、窃取用户通过键盘输入的各项数据。

一些常见的键盘攻击行为

一些流行的键盘输入攻击包括:

  • 输入数据监听攻击
  • 键盘截屏攻击
  • 破解加密算法
  • 窃取输入数据 
  • 其他攻击等等
  • 键盘劫持攻击
  • 输入数据篡改攻击
  • 未加密前篡改
  • 来自系统底层的内存dump攻击

针对一些涉及到交易的App,通过对键盘的攻击,可以获得用户账户、证件、密码、银行卡信息、转账信息以及有效联系方式等个人重要信息。 以移动金融、手机网游、社交、移动购物为例,App键盘攻击将会带来以下风险:

  • 银行卡账户密码、交易金额、交易信息、交易凭证等被窃取从而造成财产损失
  • 被监听游戏帐号、密码,从而造成虚拟财产损失     
  • 被窃取社交应用账号、密码,被利用社交关系网络进行精准诈骗
  • 被窃取用户资料或商业机密并被售卖
  • 交易金额被篡改

基于上述问题,我们要如何防范?

产品说明

  • 安全键盘SDK: 是一款具有防止被恶意输入,数据被恶意篡改,真实数据被监听的安全键盘。安全键盘给予你从底层、启动前、输入时、输入后等多个维度进行输入数据保护。
  • 作用领域:金融行业,银行行业等敏感数据输入场景。

底层技术

  • 密码在内存中全程加密存储 采用高强度的组合加密算法和机制,对安全键盘输入的信息在全流程实施加密,不留下风险空当。
  • 全程安全检测保护 排除非法环境输入(root,越狱,调试模式等),并提示用户
  • 防截屏攻击 对截屏攻击进行防御,不回显输入信息。
  • 防止从底层获取密码 通过随机布局键盘,防止被底层分析输入节点进而获取密码。
  • 防止底层dump内存读取密码 对于底层的内存dump做了有效防护,防止被dump出内存密码的明文拷贝等风险。(android)
  • 防输入日志泄露 对输入输出的日志进行保护,防止输出信息打印出明文密码帐户信息。(android)
  • 密码so文件加壳保护 在so文件中保存密钥,并对so文件高强度加壳。(android)

安全键盘接入

Android接入

459feac2-5d43-4d86-bba6-2458b2b838d1.png

 一、环境要求

条目说明
开发目标Android 4.0+
开发环境Android Studio 3.0.1 或者 Eclipse + ADT
CPU架构ARM 或者 x86
SDK三方依赖

二、 集成SDK

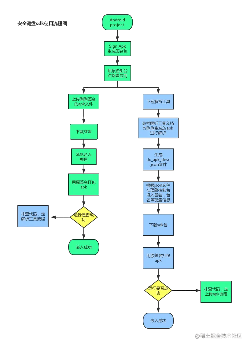
2.1 获取SDK
  1. 访问技术官网,注册账号
  2. 进入安全键盘SDK后台
  3. 新增App,填写相关信息
  4. 下载对应平台SDK
2.2 SDK文件结构
  • SDK目录结构

    • aar - dx-keyboard-x.x.x.aar 包括java代码,资源等
    • so - 支持4种abi平台的so,键盘native 核心代码
2.3 Android Studio 集成

点击下载Demo

2.3.1 Android Studio导入aar, so
  • 把 libs下的aarso导入到项目对应的libs目录下

    android-dx-keyboard-as.png

2.3.2 build.gradle 配置
android{
    sourceSets {
        main {
            jniLibs.srcDirs = ['libs']
        }
    }
    
    repositories{
        flatDir{
            dirs 'libs'
        }
    }
}


dependencies {
    implementation fileTree(dir: 'libs', include: ['*.jar'])
    implementation 'com.android.support:appcompat-v7:27.1.1'
    implementation (name:'dx-keyboard-x.x.x', ext:'aar')
}

三、API使用

打开安全键盘有以下三种方式:

3.1 API方式调用
3.1.1 初始化
  • 建议在ActivityonCreate下调用
DXKeyboardManager.getInstance().init(context);
3.1.2 设置输入监听器
DXKeyboardManager.getInstance().setListener(new IDXKeyboardListener() {
            @Override
            public void onTextChange(CharSequence str) {
            }

            @Override
            public void onShow() {
            }

            @Override
            public void onHide() {
            }
  
  
            @Override
            public void onClickFinish() {
            }
  
            @Override
            public void onKbHeightChange(int height) {
            }
        });
3.1.3 设置Dialog不被键盘遮盖
DXKeyboardManager.getInstance().setAdjustDialogView(dialog);
3.1.4 显示键盘
  
 /**
  * 显示键盘选项
  */
  DXKeyboardOption option = new DXKeyboardOption();
  // 自定义“完成”按钮(只对数字键盘生效)。通过 onClickFinish 回调自行处理 
  option.setFinishBtn(true, "登录");
  // 指定纯数字键盘
  option.setKbType(DXKeyboardType.NUMBER);
  // 开启随机键
  option.setRandomKey(true);
  
  
/**
  * 显示键盘
  * activity 上下文
  * option 显示选项
  */
 DXKeyboardManager.getInstance().show(MainActivity.this, option);
3.1.5 隐藏键盘
DXKeyboardManager.getInstance().hide();
3.1.6 销毁键盘
  • 建议在ActivityonDestroy下调用
DXKeyboardManager.getInstance().destroy();

3.2 DXSafeEditView方式调用

  • DXSafeEditView 为继承系统 EditText 的文本输入控件
  • 支持直接在xml上初始化,其中inputType的值为numberphone时,默认弹出数字键盘
<com.dingxiang.mobile.keyboard.api.view.DXSafeEditView
     android:layout_width="match_parent"
     android:layout_height="wrap_content"
     android:focusableInTouchMode="false"
     android:inputType="textPassword" />
  • DXSafeEditView 获取真实数据
DXSafeEditView.getEditString();

3.3 Webview方式调用

  • 支持H5的输入控件唤起顶象安全键盘
  • Java代码段调用
WebSettings settings = mWebView.getSettings();
settings.setJavaScriptEnabled(true);

//顶象Javascript 对象初始化
DXJavascriptBridge jsInterface = new DXJavascriptBridge(mContext, mWebView);
mWebView.addJavascriptInterface(jsInterface, "DXobject");
  • Html调用
<input type="text" id="dx_id" name="yourpw" value="" readonly onfocus="requreFocus(this)" onblur="requestBlur(this)"/>
  • Js相关交互代码
<!—获取固定方法 -->
function requreFocus(e){
    e.blur();
    window.DXobject.requreFocus(e.name , e.type , e.id);
}

<!—获取固定方法 -->
function requestBlur(e){
    window.DXobject.requestBlur(e.name , e.type , e.id);
}


<!—获取固定方法 -->
function setText(name , str){
    window.document.getElementsByName(name)[0].value = str;
}

<!—获取真正的数值 -->
function getValue() {
    var e =  window.document.getElementById("dx_id");
    var _name = e.name;
    var _type = e.type;
    var _id = e.id;
    var value =  window.DXobject.getValue(_name , _type , _id);
    alert(value);
}

四、混淆配置

-dontwarn com.dingxiang.mobile.**
-dontwarn *.com.dingxiang.mobile.**
-dontwarn *.com.mobile.strenc.**
-keep class com.dingxiang.mobile.keyboard.**{*;}
-keep class *.com.dingxiang.mobile.**{*;}
-keep class com.security.inner.**{*;}
-keep class *.com.mobile.strenc.**{*;}
-keep class android.support.v4.content.LocalBroadcastManager{*;}

 iOS接入

一、环境需求

条目说明
兼容平台iOS 9 .0+
开发环境XCode 4.0 +
CPU架构armv7, arm64, i386, x86_64
SDK依赖libz, libresolv, libc++ , SystemConfiguration.framework

二、 集成SDK

2.1 获取SDK
  1. 访问技术官网,注册账号
  2. 登录控制台,访问“全流程端防控->安全键盘SDK”模块
  3. 新增App,填写相关信息
  4. 下载对应平台SDK
2.2 SDK文件结构

顶象安全键盘 iOS SDK ,解压得以下几个文件

  • DXSafeKeyboard_iOS_xxxxx_debug.zip 安全键盘debug 授权集成库
  • DXSafeKeyboard_iOS_xxxxx_release.zip 安全键盘release 授权集成库

例如图:

7DD7A64B-7967-4F56-B01A-E96332743A11.png

  • 解压DXSafeKeyboard_iOS_xxxxx_xxx.zip 文件,得到以下文件

    • DXSafeKeyboard 文件夹

      • DXSafeKeyboardFramework.framework 已授权framework静态库
      • DXKeyboard.bundle 资源文件
    • other_file 授权描述文件

点击下载Demo

2.3 xcode集成
  • 将 DXSafeKeyboard 文件夹拖入工程根目录,勾选 Copy iterms if needed 及 Create groups , 并在 Add to targets 中按需勾选target
  • 在项目中添加Linking配置,选择Target -> Build Settings,在Other Linker Flags里添加-ObjC配置
  • Build PhasesLink Binary With Libraries里添加SystemConfiguration.frameworklibc++.tbd

三、初始化

假设在 ViewController 中添加安全键盘,首先引入头文件

#import "DXSafeKeyboard.h"

然后实现 DXSafeKeyboardDelegate 协议中的 keyboard:buttonClicked: 方法,以接收验证结果回调

@interface ViewController () <DXSafeKeyboardDelegate>
  
@end
  
@implementation ViewController
- (void)keyboard:(DXSafeKeyboard *)keyboard buttonClicked:(DXKeyboardEvent *)action{
    //具体实现壳查看demo
}

@end

最后安全键盘组件,需要传入 DXSafeKeyboardType,设置 delegate

DXSafeKeyboard *letterKeyboard = [[DXSafeKeyboard alloc] initWithType:DXSafeKeyboardTypeLetter];
letterKeyboard.delegate = self;
letterTextField.inputView = letterKeyboard;

四、接口说明

@interface DXSafeKeyboard : UIView

//初始化键盘,三种键盘可选:
//	字幕键盘(DXSafeKeyboardTypeLetter)
//	带操作键数字键盘(DXSafeKeyboardTypeNumberWithEnter)
//	纯数字键盘(DXSafeKeyboardTypeOnlyNumber)
- (instancetype)initWithType:(DXSafeKeyboardType)type;

//键盘代理,用于接收按钮回调
@property (nonatomic, weak) id<DXSafeKeyboardDelegate> delegate;

//enterButton文字
@property (nonatomic, strong) NSString *enterButtonTitle;

//enterButton颜色
@property (nonatomic, strong) UIColor *enterButtonColor;

//numberpad按下颜色
@property (nonatomic, strong) UIColor *numberPadHlightColor;

// 展示键盘(无输入焦点)
-(void) showKeyboard;
// 隐藏键盘
-(void) hiddenKeyboard;
  
@end

以上。

结语

目前金融银行等App一般都会使用乱码的键盘去防劫持,但是在技术发展的同时,黑灰产目前已经通过深度学习等方式找到破解方式,所以我们更需要“魔高一尺道高一丈”,去超前与黑灰产对抗。