【基础篇 第一课】一文讲透ChatGPT入门相关的一切

180 阅读7分钟

网络课程数量庞杂,新人往往无从下手,为方便圈友快速系统的构建ChatGPT相关知识体系,从今天起,ChatGPT俱乐部推出全新的菜单页“系列课程”,课程涉及基础篇、认知篇、实战篇、AI绘画篇、变现篇等系列精品课程。

1、前言

如果你是小白,那么本篇内容将是你快速入门ChatGPT的最佳资料!内容涵盖以下几个部分:

  1. 快速了解ChatGPT

  2. 白话讲解ChatGPT工作原理

  3. 手把手教你注册ChatGPT

  4. 注册常见问题一览

  5. Plus账号VS普通账号

  6. 如何拥有Plus账号?

2、快速了解ChatGPT

2.1 ChatGPT是什么?

这个问题我先问问ChatGPT。

ChatGPT的全称是"Chatbot Generative Pre-trained Transformer"。直译为“生成式预训练聊天机器人转化器”。

这是一个由OpenAI开发的大型人工智能语言模型,它基于GPT(Generative Pre-trained Transformer)架构。GPT模型通过预训练和微调阶段来学习和生成文本,从而实现了广泛的自然语言处理任务。

简单说,它是一个“非常聪明的”文本聊天机器人。

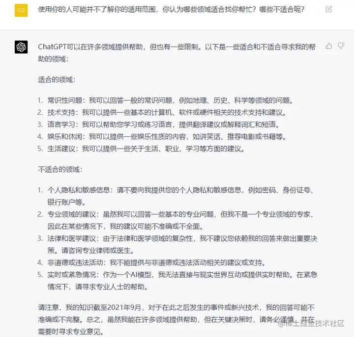
2.2 ChatGPT能做什么?

我们继续问问它。

我们可以看出,ChatGPT在多领域都具备知识储备,虽然它可以处理自然语言,但在一定程度上仍然需要人类的指导和纠正。

不过从现实应用角度来看,ChatGPT的表现十分亮眼。它对我们能有多大作用,完全取决于我们的想象力!

  1. 比如我的公众号【不会笑青年】,方向是做程序员主题漫画,每篇漫画从策划、文案到绘图大概需要一周,现在我只需要设置好人设、背景和主题方向,它5秒就可以生成漫画文案;甚至它自己也可以策划不同的主题供我选择,极大节省了创作时间;结合AI绘画,预计一篇原创漫画几小时就可以完全搞定;

  2. 在谷歌面试官的一次模拟面试中,ChatGPT成功通过了年薪18万美元的工程师招聘考核;

  3. 我用它快几秒钟就可以快速生成了一个打地鼠的游戏,代码直接复制下来即可运行;

  4. 可以用它写文章、写诗歌、写论文,适当的调教后,它可以写小说、写剧本或者直接出书;

  5. 《福布斯》称全美已有89%的学生用ChatGPT写家庭作业;

这种例子数不胜数,ChatGPT将改遍人们的搜索习惯,并必将取代很多传统行业的工作模式,特别是资讯、客服、基础内容创作者,初级编程、普通办公室职员等等,将受到直接的冲击;

因此有人表示担忧,ChatGPT将带来毁灭。这种说法其实站不住脚,AI只是工具,最可能被AI“干掉的”,是那些不会使用AI的人。

旧行业的消失,势必也会带来新的行业,我们需要做的,就是尽可能地熟练掌握它,以适应社会进程的升级。

2.3 目前类似的AI机器人有哪些?

除了ChatGPT,全球多加科技巨头也都纷纷加入了AI赛道,足以AI就是当下最热门的大趋势。

那么,与ChatGPT类似的AI机器人有哪些呢?同样,我们先问问ChatGPT。

可以看到,各科技巨头均有动作,当然回答中大部分列出的都是国外科技厂商以及其成果,这里也说下我们国内的市场。

目前走在国内最前面的,是百度2023年3月刚刚推出的文心一言,其服务于ChatGPT类似,目前已面向公众开放;另外,据了解阿里和美团也加入了AI赛道中,相信并期待我们国内也能做出优秀的AI产品!

3、白话讲解ChatGPT工作原理

或许很多不懂技术的朋友,根本不相信自己能理解ChatGPT的原理,比如ChatGPT是这么解释自己的实现原理的。

作为一个自然语言处理模型,我的工作原理可以概括为:利用机器学习和深度学习技术,通过处理大量的文本数据,从中学习自然语言的模式和规律,从而能够理解和生成自然语言。

具体来说,我的工作原理通常包括以下几个步骤:

  1. 文本预处理:将原始文本数据进行清洗、分词、词干提取、停用词过滤等操作,以便于后续处理;

  2. 特征提取:将文本转换为计算机可以理解和处理的数值型特征表示,常用的特征提取方法包括词袋模型、TFIDF、词嵌入等;

  3. 模型训练:使用机器学习和深度学习算法,利用预处理的文本数据和特征表示,训练自然语言处理模型。常见的模型包括朴素贝叶斯、支持向量机、循环神经网络(RNN)、卷积神经网络(CNN) 、Transformer等;

  4. 模型评估和调优:使用预留的测试数据对训练好的模型进行评估,并对模型进行调优,以提高其性能和泛化能力;

  5. 应用部署:将训练好的模型部署到实际应用中,例如文本分类、命名实体识别、情感分析、机器翻译、智能客服等。

看完是不是懵懵的,这里给大家分享一个视频,是我目前看的最完整且直白介绍ChatGPT原理的资料了。即便你完全不懂技术,通过这个视频也足以搞明白ChatGPT的基本原理;

【【渐构】万字科普GPT4为何会颠覆现有工作流;为何你要关注微软Copilot、文心一言等大模型】 www.bilibili.com/video/BV1MY…

4、有关注册

由于这部分题材内容较为敏感,星球无法提供课程支持,还望大家理解。

5、Plus账号VS普通账号

很多新人常问,Plus账号和普通账号有什么不同啊?这里统一回答下:

从使用上来说,Plus账号和普通账号的使用方法完全一致,登录入口也相同,操作方式同样都是文字问答形式;

主要的区别是,Plus账号可体验GPT-4,普通账号只支持3.5版本;Plus账号响应速度更快,回答逻辑更加合理,账号稳定性提升明显(无故报错概率大大降低,但Plus账号也有使用频次限制,目前是3小时25次问答)

还有一点,Plus账号是按月收费的,官网价格是每月20美元;普通账号则可免费永久使用。

6、如何拥有Plus账号

想升级plus账号,通常的做法是使用国外卡支付、虚拟信用卡或者国内代充。

国外信用卡:通过官网使用国外卡支付价格是20美元/每月,点击如图菜单,按提示操作即可;

虚拟信用卡升级:由于最近官网风控较紧,虚拟卡升级失败率较高,不太建议此种方式;

国内代充:一般国内代充的价格是每月200元左右。

再次提醒下大家,plus账号是按月收费;如果没有特别需求,其实不建议充值,当然不在乎这个费用的圈友随意;另外升级plus前,请务必先搞定网络问题,且普通账号可用;

有关ChatGPT plus 账号的其他问题,可以访问官网说明,已经讲的非常详细啦,这里不再复述!

help.openai.com/en/articles…

下篇将为大家分享ChatGPT的调教心法:

如何让ChatGPT成为你的得力助手,关键就在调教,高质量的引导、设定和提问,才能得到高质量的答案!下期课见!一两天内就会更新,敬请期待!