附全文丨《2023年中国人工智能行业概览》发布

267 阅读3分钟

[开放隐私计算]

        

ChatGPT 的出现掀起了又一波人工智能发展热潮,中国人工智能行业发展势头强劲,市场规模持续上升,正逐步进入效率化生产阶段。

头豹研究院特此发布了 《2023年中国人工智能行业概览》 ,旨在梳理中国人工智能产业链各环节的市场发展现状,剖析中国人工智能产业生态的未来发展方向。

01****报告亮点

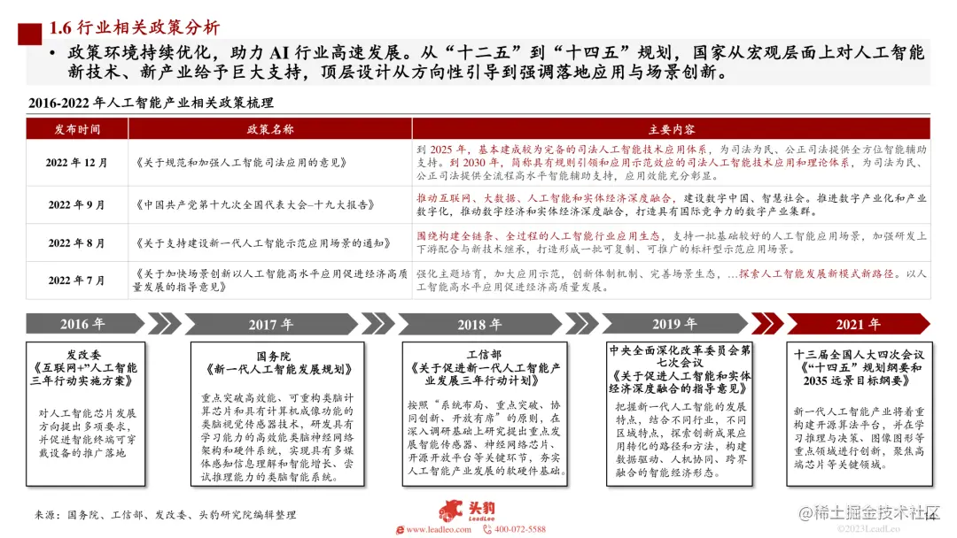
报告指出,人工智能行业现处于核心硬件发展阶段,数据、算力、算法是三大核心发展要素,推动着人工智能的技术迭代和商业化落地。中国人工智能企业处于发展初期,大多数企业对于人工智能的发展主要以框架搭建和应用解决方案为主,在打造高质量产品和降低成本方面持续创新。政策环境的优化,也将助力 AI 产业高速发展。

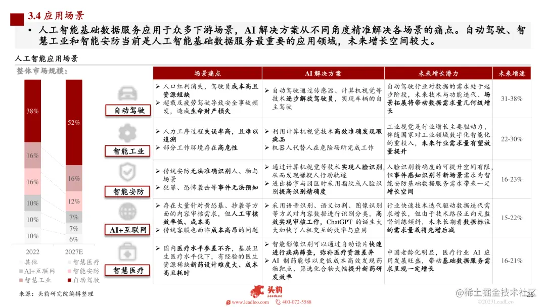
AI模型落地具有多个痛点问题,包括项目整体周期较长普遍缺乏部署敏捷性,解决方案交付成本高,生产环境的上线具有不确定性,后续运维成本也较高。在应用场景端,AI 模型工程化落地慢,项目整体周期较长,且普遍缺乏部署敏捷性。

据头豹研究院统计,部署 AI 算法模型的方案平均需要 9 个多月的时间,整体解决方案的交付成本高,生产环境的上线具有不确定性,后续运维成本也较高,亟需人工智能协助转型。

近年来中国人工智能开发平台市场规模持续增长。鉴于传统AI模型痛点突出、亟待人工智能协助转型的现状,中国制造业人工智能解决方案的市场规模呈现快速增长态势。AI 与各产业深度融合,精准解决各场景痛点,未来增长潜力巨大。

据测算,2022 年中国人工智能行业市场规模为 3,716 亿人民币,预计2027 年将会达到 15,372 亿人民币,有望在下游制造、交通、金融、医疗等多领域不断渗透,实现大规模落地应用。

中国 AI 开发平台的市场规模也在持续上升,算力、数据、模型调用和部署维护等细分市场快速增长。2021 年中国 AI 开发平台营收为 234.8 亿元,在政策红利、行业渗透率以及芯片性能稳步提升的背景下,预计 2025 年中国 AI 开发平台市场规模将达 365.0 亿元。

02****报告精选

图片

16.png

17.png

18.png

19.png

20.png

21.png

22.png

23.png

24.png

25.png

26.png

27.png

28.png

29.png

30.png

31.png

32.png

33.png

34.png

来源:头豹研究院、弗若斯特沙利文本文由“开放隐私计算”翻译整理,分享仅供学习参考,若有不当,请联系我们处理!