Java异常 | 青训营笔记

86 阅读3分钟

在计算机程序运行的过程中,总是会出现各种各样的错误。

有一些错误是用户造成的,比如,希望用户输入一个int类型的年龄,但是用户的输入是abc

image.png

程序想要读写某个文件的内容,但是用户已经把它删除了:

image.png

还有一些错误是随机出现,并且永远不可能避免的。比如:

  • 网络突然断了,连接不到远程服务器;
  • 内存耗尽,程序崩溃了;
  • 用户点“打印”,但根本没有打印机;
  • ……

所以,一个健壮的程序必须处理各种各样的错误。

所谓错误,就是程序调用某个函数的时候,如果失败了,就表示出错。

调用方如何获知调用失败的信息?有两种方法:

方法一:约定返回错误码。

例如,处理一个文件,如果返回0,表示成功,返回其他整数,表示约定的错误码:

image.png

因为使用int类型的错误码,想要处理就非常麻烦。这种方式常见于底层C函数。

方法二:在语言层面上提供一个异常处理机制。

Java内置了一套异常处理机制,总是使用异常来表示错误。

异常是一种class,因此它本身带有类型信息。异常可以在任何地方抛出,但只需要在上层捕获,这样就和方法调用分离了:

image.png

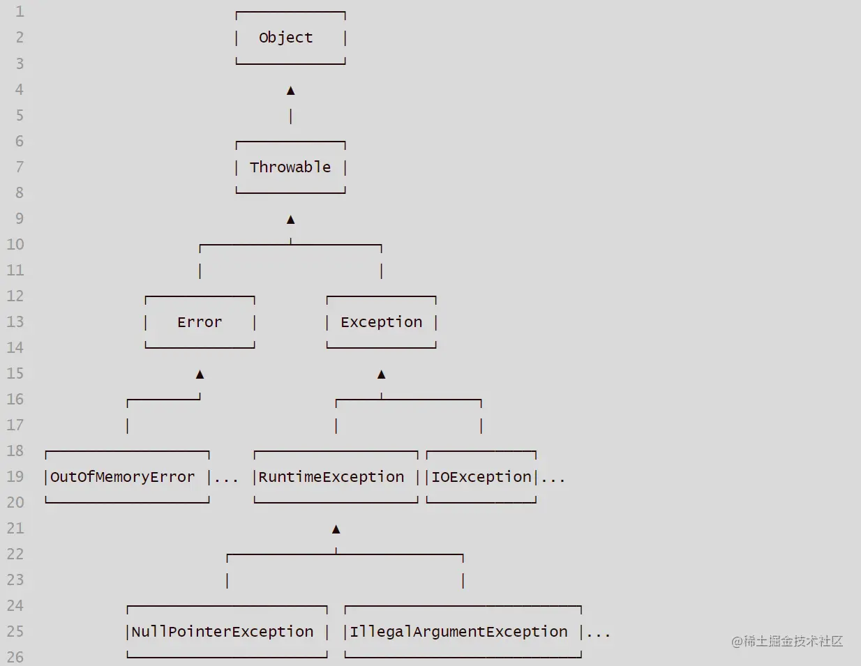
因为Java的异常是class,它的继承关系如下:

image.png

从继承关系可知:Throwable是异常体系的根,它继承自ObjectThrowable有两个体系:ErrorExceptionError表示严重的错误,程序对此一般无能为力,例如:

  • OutOfMemoryError:内存耗尽
  • NoClassDefFoundError:无法加载某个Class
  • StackOverflowError:栈溢出

Exception则是运行时的错误,它可以被捕获并处理。

某些异常是应用程序逻辑处理的一部分,应该捕获并处理。例如:

  • NumberFormatException:数值类型的格式错误
  • FileNotFoundException:未找到文件
  • SocketException:读取网络失败

还有一些异常是程序逻辑编写不对造成的,应该修复程序本身。例如:

  • NullPointerException:对某个null的对象调用方法或字段
  • IndexOutOfBoundsException:数组索引越界

Exception又分为两大类:

  1. RuntimeException以及它的子类;
  2. RuntimeException(包括IOExceptionReflectiveOperationException等等)

Java规定:

  • 必须捕获的异常,包括Exception及其子类,但不包括RuntimeException及其子类,这种类型的异常称为Checked Exception。
  • 不需要捕获的异常,包括Error及其子类,RuntimeException及其子类。

注意:编译器对RuntimeException及其子类不做强制捕获要求,不是指应用程序本身不应该捕获并处理RuntimeException。是否需要捕获,具体问题具体分析。

小结

Java使用异常来表示错误,并通过try ... catch捕获异常;

Java的异常是class,并且从Throwable继承;

Error是无需捕获的严重错误,Exception是应该捕获的可处理的错误;

RuntimeException无需强制捕获,非RuntimeException(Checked Exception)需强制捕获,或者用throws声明;

不推荐捕获了异常但不进行任何处理。