“比亚迪押题成功”上热搜!2023高考作文题目引关注,“考生”ChatGPT等金句不断

105 阅读9分钟

今年作文胜利属于比亚迪?

图片

1

高考进行时,随着6月7日上午语文考试的结束,2023高考全国卷作文题也引起了广泛关注。大家不仅用ChatGPT等人工智能工具测试写作文,网友还把“比亚迪押题成功”送上了热搜。据了解,今年全国乙卷的作文题目中,引用了“吹灭别人的灯,并不会让自己更加光明;阻挡别人的路,也不会让自己行得更远。”等语句。图片细心的网友发现,日前,比亚迪品牌及公关处总经理李云飞在转发比亚迪回应长城举报的声明时,也引用了“吹灭别人的灯,并不会让自己更加光明;阻挡别人的路,也不会让自己行得更远。”这句话。图片图片随后网友纷纷涌入评论区“顶礼膜拜”,称今年作文胜利属于比亚迪。

值得一提的是,小米创始人雷军也被发现三年前公开说过“一花独放不是春,百花齐放春满园”,押题成功。

在2020年2月13日的小米10新品发布会上,雷军针对行业竞争表态称:一枝独秀不是春,百花齐放春满园。

图片

写文章是本轮人工智能热潮中最受关注的应用了,我们挑选本次高考全国甲卷, “邀请”了不同的人工智能软件来完写作。来看看各大AI写手们如何应对高考作文?

2

全国甲卷
阅读下面的材料,根据要求写作。

人们因技术发展得以更好地掌控时间,但也有人因此成了时间的仆人。这句话引发了你怎样的联想与思考?请写一篇文章。

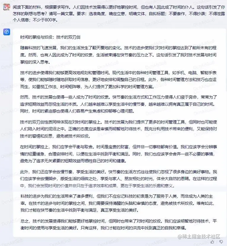
要求:选准角度,确定立意,明确文体,自拟标题;不要套作,不得抄袭;不得泄露个人信息;不少于800字考生:ChatGPT 标题:技术与时间的关系技术发展改变了人类的生活,许多新技术被应用,使人们的生活更加便利和舒适。时钟、手机、电脑等这些小小的发明,让我们对时间有了更好的掌控。我们可以知道现在几点,在规定的时间内完成功课、开会、约会等事项。然而,技术是双刃剑,使得一部分人成为时间的仆人。技术的发展使人们的工作变得更加快捷、高效,但这也意味着一些人需要不断地加班,花费更多的时间在工作岗位上。在人们的日常生活中,电子产品的应用也可能带来一些意想不到的负面效应。例如,手机在让人更好地把握时间的同时,也让人出现了问题。很多人都沉迷于智能手机中,整天不离手,不愿意和别人交流沟通,无法享受生活的真正美好。在使用电子产品过程中,期待有更多的空闲时间,但以此来换取的真的是健康和幸福吗?人们对时间的掌控与心理状况息息相关。现代社会,人们的生活劳累、压力大,很难完成一些想做的事情,如学习一门新的技能、去看展览等。许多人认为这是自己没有时间的原因,但实际上,这只是一个说法而已。因为一天总是有24个小时,每个人都有相同的时间。对于管理时间能力差一些的人来说,应该适度利用科技手段提高自己的效率、合理安排时间,有目的地安排自己的日程,这样才能更好地解决自己面临的问题。技术带来便利,让人们掌握更多的时间,但在这个过程中,应该思考如何才能实现人与自然、人与技术的和谐共存。我们应该承认,真正的价值来自于我们独特的人性和生命。掌握时间还需要有自己的节奏,应该以生活的方式去衡量时间,而不是单纯的技术掌握。总之,技术与时间密不可分,我们应该充分掌握科技手段的优势,同时也要正确看待自己的生活,建立起自己的时间观,依此来正确地利用和处理时间,实现自己的生活目标。图片考生:文心一言 题目:时间的掌控与奴役:技术的双刃剑随着科技的飞速发展,我们的生活发生了翻天覆地的变化。技术的进步使我们对时间的掌控达到了前所未有的程度。然而,也有人因此成为了时间的奴隶,生活被束缚在快节奏的压力之下。这句话引发了我对技术发展与时间掌控的深入思考。技术的进步使得我们能够更高效地规划和管理时间。现代生活中的各种时间管理工具,如手机、电脑、智能手表等,使我们能够随时随地获取时间信息,更好地安排和调整自己的日程。此外,各种时间管理方法和技巧也应运而生,如番茄工作法、时间矩阵等,为人们提供了更加科学的时间管理方案。然而,技术的发展也使得一些人成为了时间的奴隶。快节奏的生活方式和工作压力使得人们疲于奔命,常常为了追求短期效益而忽视生活的本质。人们越来越难以享受生活中的慢节奏,越来越难以拥有真正属于自己的时间。同时,时间的紧迫感也使得人们容易产生焦虑和抑郁等心理问题。技术的双刃剑性质同样体现在对时间的掌控上。技术的发展为我们提供了更多的时间管理工具,但同时也可能使人们陷入时间的泥沼之中。正确的态度应该是审慎而明智地对待技术,既充分利用技术带来的便利,又能保持对技术的警惕和反思,避免被技术所奴役。在时间的掌控上,我们应学会平衡与取舍。时间是宝贵的财富,但并非一切事物都有价值。我们应该学会分辨事情的轻重缓急,合理安排时间,以便在生活中找到平衡和满足。同时,我们也应该学会舍弃一些不必要的事情,避免为了追求无关紧要的短期效益而牺牲自己的时间和健康。此外,我们还应学会放慢节奏,享受生活的美好。快节奏的生活方式往往使我们忽视了很多身边的美好事物。我们应该学会放慢脚步,感受生活的细微之处,享受与家人、朋友相处的时光,体会大自然的恩赐。在这样的过程中,我们会发现时间的价值并非只在于追求效率和成果,更在于享受生活的乐趣和意义。科技的进步为我们的生活带来了诸多便利,但我们不应忘记科技的初衷是为了服务于人类,而非成为人类的主宰。在技术的进步与时间的掌控之间,我们需要保持清醒的头脑和审慎的态度,避免被技术所奴役。唯有如此,我们才能在快节奏的生活中找到平衡与满足,真正享受生活的美好。总之,技术的发展使得我们能够更好地掌控时间,但同时也带来了对时间的奴役。我们应该明智地对待技术,平衡时间的使用与享受生活的美好。只有这样,我们才能在时间的洪流中找到真正的自我和幸福。图片考生:通义千问 标题:忘记写了
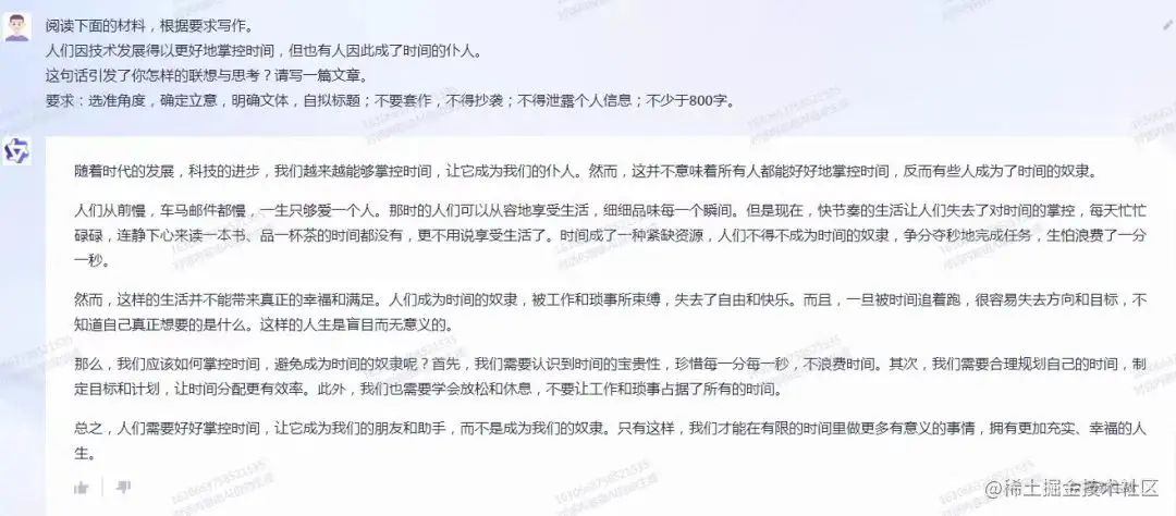
随着时代的发展,科技的进步,我们越来越能够掌控时间,让它成为我们的仆人。然而,这并不意味着所有人都能好好地掌控时间,反而有些人成为了时间的奴隶。人们从前慢,车马邮件都慢,一生只够爱一个人,那时的人们可以从容地享受生活,细细品味每一个瞬间。但是现在,快节奉的生活让人们失去了对时间的掌控,每天忙就碌碌,连静下心来读一本书、品一杯茶的时间都没有,更不用说享受生活了,时间成了一种紧缺资源,人们不得不成为时间的双隶,争分夺秒地完成任务,生怕浪费了一分秒。然而,这样的生活并不能带来真正的幸福和满足,人们成为时间的双隶,被工作和琐事所束博,失去了自由和快乐。而且,一旦被时间追着跑,很容易失去方向和目标,不知道自己真正想要的是什么。这样的人生是盲目而无意义的。那么,我们应该如何掌控时间,避免成为时间的奴隶呢?首先,我们需要认识到时间的宝贵性,珍惜每一分每一秒,不浪费时间。其次,我们需要合理规划自己的时间,制定目标和计划,让时间分配更有效率。此外,我们也需要学会放松和休息,不要让工作和琐事占据了所有的时间。总之,人们需要好好掌控时间,让它成为我们的朋友和助手,而不是成为我们的双隶,只有这样,我们才能在有限的时间里做更多有意义的事情,拥有更加充实、幸福的人生。图片**考生:Claude
**标题:时间的主人还是仆人 图片你们觉得AI写得如何?最后祝高考考生及考生家长“前程似锦、人生涨停”。——END——