MPS | 自动驾驶“解放双手”的路上,MPS助力同行

91 阅读7分钟

2004年到2007年,美国先后举办了三场无人驾驶挑战赛,催生了自动驾驶这一赛道。由此,自动驾驶步入了产业化时代,各汽车强国都在争相抢占产业制高点。在中国,伴随着新能源汽车市场的火热,自动驾驶也步入了发展快车道。

图片

图2 SAE发布的自动驾驶等级

自动驾驶市场的在世界范围内不同程度的增长是毋庸置疑的事实,而其中,中国市场的火热程度可谓只增不减。中汽协统计数据显示,2022年9月我国新能源汽车渗透率已提升至27.1%,增长持续超预期。中国已连续多年成为全球最大的新能源汽车产销市场,同时也是2021年全球第一大电动汽车出口国。新能源产业竞争力的提升为我国汽车产业提供了弯道超车的机会。

智能化是新能源汽车的核心之一,也是汽车行业未来重要发展方向,而自动驾驶又是智能化最大的特征,几乎成为目前新能源汽车的标配功能。因此,自动驾驶将是未来多数车企选择的主赛道,这无疑为自动驾驶技术的升级按下了加速键。   

    

图片

图3 新能源汽车和自动驾驶

顺应自动驾驶的迅猛增长大势,MPS蓄势待发,从汽车自动驾驶系统的域控制器(DCU)传感器两个核心模块进行布局,推出多款车规级芯片,为汽车生产商提供完整供电解决方案,助力自动驾驶汽车平稳上路。

自动驾驶“路障”重重

随着自动驾驶功能的不断丰富和完善,主芯片的计算能力不断提高,系统的电源需求也随之增加,电源设计将面临更高要求,当前诸多困难亟待解决。

路障一 设计复杂

自动驾驶级别的提升和应用的丰富意味着对主芯片算力信息处理能力要求的提高。外围传感器传输至汽车域控制器(DCU)处理的数据大幅度增长,作为汽车“大脑”的主芯片陷入算力焦虑,各大厂商纷纷开足马力开发大算力芯片。预计在2025年, 1000T算力的汽车芯片将会面世。

更大的算力,更丰富的智能驾驶场景意味着更高的功耗和更复杂的系统方案,这对整体的电源设计提出了更高要求,不乏时序管理、功能安全监测、多相电源等功能的集成。

路障二 可靠性保证

作为汽车的核心元器件,汽车芯片的可靠性直接决定了汽车行驶时的安全性和稳定性,直接影响到车内人员的生命安全。近年来,与自动驾驶相关的交通事故在全世界范围内频发,造成多起人员伤亡案件,一次次地敲响了安全警钟。

因此,车规级芯片的可靠性标准必须远远高于一般的消费级芯片,才能在最大程度上保障人的生命财产安全。

路障三 体积和性价比困境

随着自动驾驶系统功能的不断完善,车载芯片方案也愈加复杂。

例如,在自动驾驶L3级别中,传感器模块中的摄像头将从每车3-4个提升至最高达22个,分辨率将从1MP上升到8MP甚至是15MP,车载摄像头市场将呈现几何级增长。在此发展趋势下,小体积、高集成度、高性价比的供电解决方案更能受到生产商的青睐。

MPS助力车企清除障碍

针对汽车自动驾驶设计环节中可能面临的诸多问题,MPS瞄准障碍,推出多款产品,将痛点逐个击破。

助力一 完整解决方案

针对复杂的自动驾驶域控制器的产品,MPS可以提供一套完整的解决方案

1、主芯片核心供电

MPQ2967+ / MPQ86960

图片

图4 MPQ2967和MPQ86960自动驾驶SOC解决方案

MPQ2967+MPQ86960是对自动驾驶域控制器(DCU) 进行核心供电的解决方案,专为高算力,大电流主芯片进行核心供电。

MPQ2967是用于自动驾驶应用的双轨数字多相控制器,最多可配置为四相两轨MPQ86960是一款内置功率 MOSFET 和栅极驱动器的单片半桥,它可以在宽输入电压 (VIN) 范围内实现高达 50A 的连续输出电流 (IOUT)

该解决方案还集成了时序管理、功能安全监测、电流采样、温度采样等功能。同时,SoC核心供电配合集成的智能半桥Intelli-PhaseTM (DrMOS) ,并采用COT(恒定导通时间) 控制方式,实现了极简的外部BOM,可以通过较少的输出电容个数对负载瞬态做出快速响应,在极大程度上简化了设计工作,是自动驾驶电源解决方案的理想选择。

2、系统功能安全解决方案****MPQ79500+ / MPQ79700****

一个自动驾驶系统庞大,除了主芯片核心供电之外,还有很多外设,I/O口等都需要供电,这些供电往往需要独立的小电源来供电,而这些小电源的上下电时序以及功能安全设计,独立的小电源自己无法满足。买元器件上唯样商城。针对这个需求,MPS推出了**MPQ79500MPQ79700**两款能够支持汽车安全等级 ASIL-D级芯片,帮助复杂系统轻松实现的功能安全系统设计。

MPQ79500是一款专为汽车安全应用设计的 6 通道电压监测器,每个通道都可以配置OV/UV,集成内置自检 (BIST) 等安全机制,诊断以及写保护来实现ASILD的应用要求。

图片

图5 MPQ79500

MPQ79700是一款 12 通道功能安全电源定序器,提供可配置性与灵活性,能够支持不同应用与片上系统 (SoC) 的跨代设计复用集成内置自检 (BIST)  等安全机制,以实现高诊断覆盖率,使系统达到目标 ASIL 等级。

图片

图6 MPQ79700

助力二 全流程把关

MPS具有丰富的车规级芯片生产经验,可以从设计环节到测试环节全流程把关,最大限度提升芯片可靠性。

从设计阶段,芯片即满足AEC-Q100车规级标准。量产阶段,MPS具有完善的全温测试技术,能够确保汽车级芯片在全温环境下高可靠性,MPS的目标是向0 DPPM 目标无限靠近,从而提高终端用户产品的安全性和可靠性。

助力三 小体积,大作用

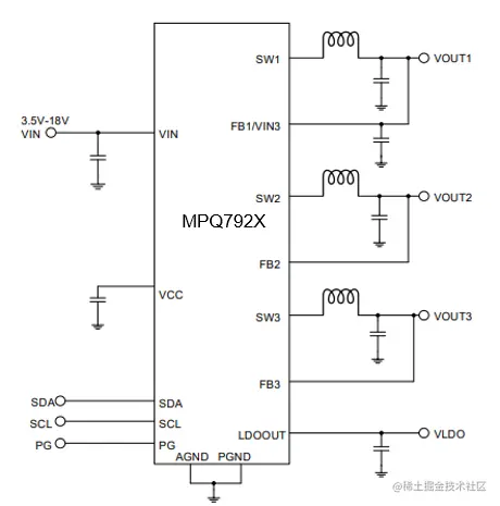
针对某些应用,对体积和效率有比较高的要求,例如车载摄像头等部件,因为整体的产品体积小,从而对方案的尺寸,效率,温升等有较高的要求。MPS利用自身先进半导体制程,丰富系统设计经验,专门开发了一款车载摄像头的电源管理芯片,MPQ792X

3、专为车载摄像头设计********MPQ792X

图片

图7 MPQ792X Pmic for adas camera

MPQ792X是专为车载camera设计的小体积,高功率密度集成PMIC,采用节省空间的(2.5mmx3.5mm) 封装。同时,芯片采用MPS特有的Flip chip倒装封装工艺,有效提高芯片散热能力,为小体积,高功率密度的优秀表现提供坚实基础。

目前,自动驾驶仍在高速发展阶段,各大汽车生产商都在向着实现L5级别自动驾驶的目标前进,而MPS一系列专为自动驾驶研发的产品可以满足日益复杂的自动驾驶系统,让大家离“解放双手”的驾驶体验更近一步。