【云原生】3.2 Kubernetes 实战之多租户系统实战

131 阅读4分钟

 哈喽~大家好呀,这篇呢我们来看看一个项目——多租户系统实战

 🥇个人主页:个人主页​​​​​             

🥈 系列专栏:【云原生系列】

🥉与这篇相关的文章:            

【云原生】2.4 Kubernetes 核心实战(中) 【云原生】2.4 Kubernetes 核心实战(中)_程序猿追的博客-CSDN博客
【云原生】2.5 Kubernetes 核心实战(下)【云原生】2.5 Kubernetes 核心实战(下)_程序猿追的博客-CSDN博客
【云原生】3.1 Kubernetes平台安装KubeSpher【云原生】3.1 Kubernetes平台安装KubeSpher_程序猿追的博客-CSDN博客

目录

一、前言

二、系统添加用户

三、邀请其他用户进入企业空间


一、前言

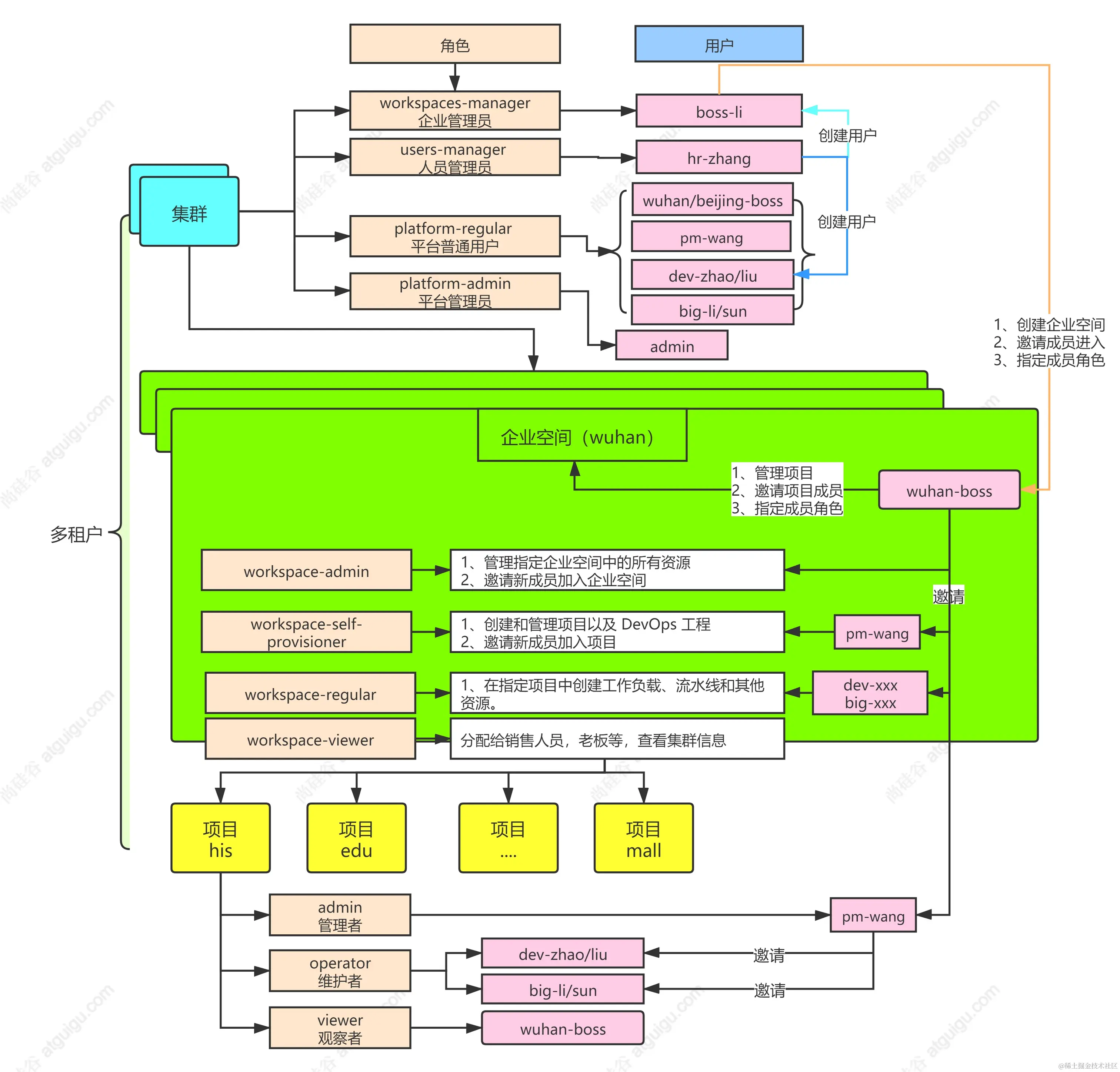
我们来看看多租户实战,首先什么是多租户?我们看到下面这图

✅看图写作环节
集群里面角色分为了企业管理员(workspaces-manager)、人员管理员(users-manager)、平台普通用户(platform-regular)、平台管理员(platform-admin)

二、系统添加用户

在 KubeSphere 我账户管理我们发现只有一个账户——admin 它的账户角色是平台管理员(platform-admin) 最大的管理权限者掌控这整个集群资源的。

后面呢使我们这个集群里面的角色,假设我们成立一个公司,里面有很多部门吧,部门之间有对应的部门负责人吧?假设有个 hr 姓张(由他帮我们创建用户),给他权限——人员管理员(users-manager)

 同样的,公司都有了,老板(boss)总也要有吧,给他权限——企业管理员(workspaces-manager)

有了 boss 之后,想一想我们以后公司做大了会有分部吧?(wuhan 我们有一家分公司,shenzhen 有一家……等等)所以退出账号登入,在登入界面里面登入我们刚刚注册好的 boss 的账号与密码,来添加分公司等信息。(这就是图中的企业空间)

还是一样的,登入 hr 的账户(虽然有 boss ,但我们的添加成员的权限还在 hr 里面,boss 可以查看成员信息),我们来创建公司的人员。

那么分公司的员工权限就是——普通用户(platform-regular)

加入项目总监、开发人员、大牛级别的大佬等人员信息,这里就不一一显示操作了。 

三、邀请其他用户进入企业空间  

在 wuhan 分公司——>企业成员里面,右上角有个邀请成员 (里面权限有 viewer(观察者)、provisioner(普通成员,可以在企业空间下创建DevOps)、regular(企业空间普通成员,无法创建DevOps工程和项目)、admin(管理员))

然后添加上一些普通用户 (之前创建的项目总监、开发人员、大牛,也可以将别的分公司的老板加入到这个分公司的普通用户)

之前有个总监,想让总监来部署项目、资源的那些,进入到分公司的 boss ,然后将总监设置为 provisioner,其他都设置为 viewer,假设这是用 viewer 等权限账号登入,我们会发现其右边没有发现创建项目这一选项的,也没有权限邀请别人。

进入到总监,来创建几个项目,然后再邀请成员,让一些人负责这一项目,另外几个人负责另外一个项目 (邀请人来做项目的制作者、维护者与观察者),邀请一些客户(可以看到分公司一些的项目,只能有查看权限)

进入到普通用户里面,会发现多了项目

官方文档:QKCP 企业级容器平台 | 青云 QingCloud

 (求关注)持续更新中……