Vue3(二)

111 阅读2分钟

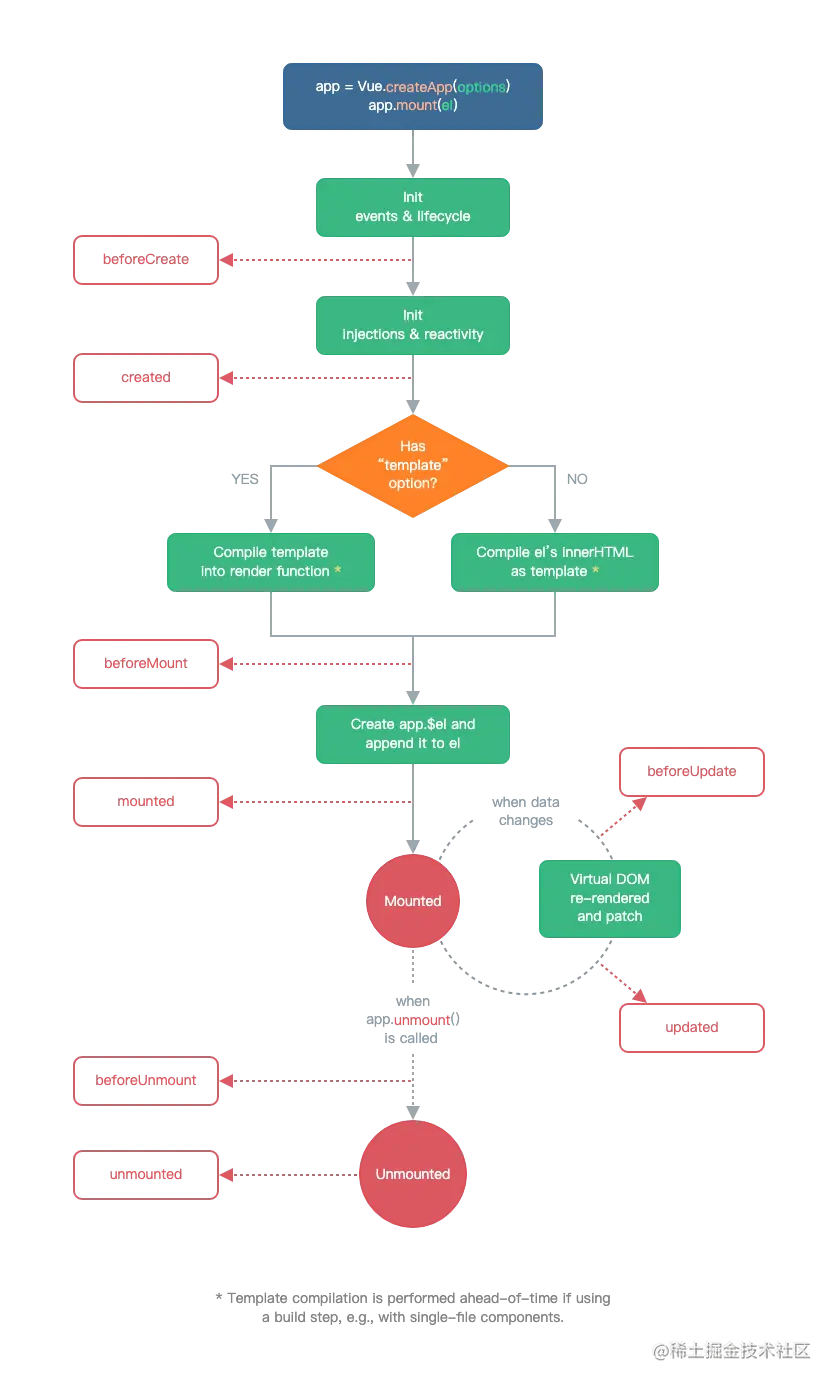
Vue3生命周期

d707e48f3a704c8ba1415f9233b86e89.png

Vue3中可以继续使用[Vue2]中的生命周期钩子(写在setup函数外面),但是有两个更改:

beforeDestroy 改名为 beforeUnmount
destroyed 改名为 unmounted

Vue3把Vue2的一些钩子更改了名字,而且钩子需用去进行引用才能使用

beforeCreate ===> setup()
created =======> setup()
beforeMount ===> onBeforeMount
mounted =======> onMounted
beforeUpdate ===> onBeforeUpdate
updated =======> onUpdated
beforeUnmount ==> onBeforeUnmount
unmounted =====> onUnmounted

其中beforeCreatecreated这两个钩子是没有的,因为在steup执行的时候就相当于这两个钩子

toRef

作用:创建一个 ref 对象,其value值指向另一个对象中的某个属性

import { toRef } from 'vue'
const name = toRef(person,'name')
const age = toRef(person,'age')
const Tome = toRef(person.job.j1, 'Tome')

其他Composition API

shallowRef与shallowReactive

​ shallowReactive:只处理对象最外层属性的响应式(浅响应式)。

​ shallowRef:只处理基本数据类型的响应式, 不进行对象的响应式处理。

readonly与shallowReadonly

​ readonly: 让一个响应式数据变为只读的(深只读,每一层都不能改,都是readonly)

​ shallowReadonly:让一个响应式数据变为只读的(浅只读,只有第一层readonly,深层次仍然可以改)。

​ 通常使用这种Api是不希望数据被修改时才会使用

provide和inject

​ 作用:实现祖与后代组件间通信

​ 父组件有一个 provide 选项来提供数据,后代组件有一个 inject 选项来开始使用这些数据

//父组件
import { provide } from 'vue'
setup(){
    let car = reactive({name:'宝马',price:'40万'})
    provide('car',car)
}

//后代组件
import { inject } from 'vue'
setup(props,context){
    const car = inject('car')
    return {car}
}
如何的去进行响应式数据的判断

isRef: 检查一个值是否为一个 ref 对象

isReactive: 检查一个对象是否是由 reactive 创建的响应式代理 isReadonly: 检查一个对象是否是由 readonly 创建的只读代理 isProxy: 检查一个对象是否是由 reactive 或者 readonly 方法创建的代理

组合式API的优势

​ 使用传统的OptionsAPI,新增或者修改一个需求,需要分别在data、methods、computed中修改

​ 组合式API我们可以把相关功能的代码更有序地组织在一起(不需要写那么多的this,比较靠近JS原生的写法)