android数据结构全汇总

313 阅读10分钟

前言

最近在某篇文章中偶然看到了LongSparseArray这个类,一开始我还以为是作者打错了,应该是SparseLongArray,我还在心里小小鄙视了一下这作者真不专业,结果一搜索,还真有LongSparseArray这个类,而且我居然第一次见到,也从来没用过。对不起打扰了,是本人孤陋寡闻了。于是我顺便回顾了一下android中的数据结构,发现居然还不少,索性就在这里记录总结一下

java中提供的数据结构类型主要有四种:ListSetMapQueue,这四个都是接口,我们平时用到的数据结构类型都是他们的实现类。除了java提供的数据结构外,android自己也实现了一些数据结构。下面是他们的继承关系树:

List
  |__ArrayList
  |       |__Vector
  |             |__Stack
  |__LinkedList
  
 Set
  |__HashSet
  |     |__LinkedHashSet
  |__TreeSet
  |__(A)ArraySet     
  
 Map
  |__HashMap
  |     |__LinkedHashMap
  |__TreeMap
  |__WeakHashMap
  |__IdentityHashMap
  |__ConcurrentHashMap
  |__ConcurrentSkipListMap
  |__Hashtable
  |      |__Properties
  |__(A)ArrayMap
  
Queue
  |__LinkedList
  |__LinkedBlockingQueue
  |__SynchronousQueue
  |__LinkedTransferQueue
  |__ConcurrentLinkedQueue
  |__ArrayBlockingQueue
  |__LinkedBlockingDeque
  |__ConcurrentLinkedDeque
  |__ArrayDeque
  |__PriorityQueue
  |__PriorityBlockingQueue
  |__DelayQueue
  

(A)SparseArray系列:SparseArray、SparseIntArray、SparseLongArray、SparseBooleanArray(上述四个类各自有其子类ParcelableXXX,这里就不列举了)
、LongSparseArray

说明

  1. 本文为汇总文章不是解析文章,只汇总各数据结构类型的特点以及使用场景,暂不涉及底层实现原理,源码解析以及实现原理后续有时间会出专栏

  2. 上述继承树中只列出了最终的实现类,最终实现类与根接口之间的抽象类和接口实现关系不详细罗列(例如TreeMap不是直接实现Map接口,而是继承自抽象类AbstractMap,AbstractMap实现了Map接口;TreeMap除了继承自AbstractMap外还实现了NavigableMap接口,NavigableMap接口继承自SortedMap接口,SortedMap接口继承自Map接口)

  3. 上述继承树的实现类中前面有(A)表示该类型是android中提供的数据结构类型,不是java中的

下面就来一一看一下这些数据结构类型

1、List:元素可重复

1. ArrayListLinkedList

ArrayList基于数组实现,LinkedList基于双向链表实现,二者都是有序的(插入顺序);效率方面,从整体的一般情况来说,前者擅长查询数据,不擅长增删数据,后者反之。但是细分场景的话,从集合头部增删元素,LinkedList效率高于前者,从集合中部增删元素,ArrayList效率略高于后者,从集合尾部增删元素,二者效率相当;使用for循环方式遍历,ArrayList效率远高于后者,使用迭代器方式遍历,二者效率相当;ArrayList使用for循环和使用迭代器遍历效率相当,LinkedList使用for循环遍历效率远低于迭代器遍历。具体见你确定 LinkedList 在新增/删除元素时,效率比 ArrayList 高?-CSDN博客

总结来说,ArrayList只有在集合的头部增删元素时效率低于LinkedList,其余操作效率均不低于LinkedList,所以除非必须要用到LinkedList的链表特性(多是用于实现队列需求),或者会大量在集合的头部增删数据的场景,用LinkedList,其余场景都是用ArrayList好

2. CopyOnWriteArrayList

“写时复制”列表,线程安全的。添加数据时会先加锁,然后复制一份原数据数组,在副本数组上进行添加数据操作,添加完成后再把原数据数组的指针指向副本数组。读数据时读取的是原数据,由于写操作是在副本上进行的,不会影响原数据,所以读操作不需要加锁,提高了并发性能。但牺牲的是内存占用(因为会复制一份原数据,如果原数据很大,再复制出一份就占用了更大内存)、写操作的性能以及数据一致性,如果读数据的时候其他线程进行了写数据操作,那么读到的是旧数据,不是新数据。只有写操作完成后再读数据读到的才是新数据。所以该数据结构适合读多写少的并发场景。

2. Vector

线程安全版的ArrayList,早期比较粗糙的实现类,现不建议使用,在多线程环境下可以使用Collections.synchronizedList(list)

3. Stack

顾名思义是栈结构,遵循先进后出原则,现不建议使用

2、Set:元素不可重复

1. HashSetLinkedHashSet

前者存储的元素是无序的,后者有序,按插入顺序排序

2. TreeSet

元素有序,但不是插入顺序,是按自然顺序。例如依次插入元素:treeSet.add(2)、treeSet.add(5)、treeSet.add(8)、treeSet.add(3),遍历结果为2、3、5、8。如果有特殊需求也可以自定义排序规则

3. ArraySet

基于数组实现,主要特点是占用内存小于前三者,这也是google为了移动端珍贵的内存而打造的数据容器;只适用于数据量小的场景,数据量大性能不佳

3、Map:键值对,key不可重复,value可重复

1. HashMap

元素无序;非线程安全;key和value均允许为null

2. LinkedHashMap

元素有序,插入顺序;非线程安全;key和value均允许为null

3. TreeMap

元素有序,按自然顺序,可自定义排序规则;非线程安全;key不可为null,value可为null

4. WeakHashMap

Weak表示WeakReference,所以它具有自清理的功能,如果该Map中的某个key在其他任何地方都没有引用了,则会自动清理丢弃该键值对;其他特点与HashMap相同

5. IdentityHashMap

它与HashMap的区别在于key的唯一性的检查上,判断key是否唯一,HashMap比较的是key的值(或者说内容),而该Map比较的是key的引用(或者说地址)。举个例子:假如向两种类型的Map中存入如下两个键值对:map.put(new String("test"),"value1")、map.put(new String("test"),"value2"),则最终HashMap中只有一个键值对test-value2,因为两个key的值都是"test",判断为相同,所以将第二个value2覆盖掉第一个value1;而IdentityHashMap中有两个键值对,因为两个key是两个不同的对象,引用不一样,所以判断为不同

6. ConcurrentHashMap

看名字就能猜到它与HashMap相比是线程安全的,在多线程环境中使用,不过它的key不能为null

7. ConcurrentSkipListMap

与ConcurrentHashMap相比,该Map支持更高的并发,并且元素是有序的

8. Hashtable

与HashMap相比是线程安全的,它也是早期实现的一个比较粗糙的数据结构,现在基本已经被淘汰了,多线程环境可以使用ConcurrentHashMap

9. Properties

看到这个是不是很眼熟?没错,android studio项目中的配置文件有的就是这个格式,例如gradle.properties、local.properties。Properties的主要作用就是读写配置文件

10. ArrayMap

和ArraySet类似,它也是为了优化内存占用而打造出来的,适用于数据量小的场景,数据量大时性能会急剧下降

4、Queue:队列,遵循先进先出

上述三种数据结构类型注重的是数据的存储和读取,而Queue则注重的是数据的按序流动。Queue主要用于需要排队,先进先出的场景,比如多线程中等待处理的任务、排队等待获取某个锁的线程等。非常典型的例子就是Handler的message就是存储在Queue中。

队列可分为阻塞队列(BlockingQueue)和非阻塞队列(Queue),并且有单向队列(Queue)和双向队列(Deque)之分。

非阻塞队列:

1. LinkedList

它在上面List中已经出现过了,LinkedList既实现了List接口,又实现了Deque接口;非线程安全

2. ArrayDeque

基于数组实现的双向队列,比LinkedList更加高效,建议优先选用ArrayDeque

3. PriorityQueue

该队列较为特殊,它打破了先进先出原则,内部的数据不是按插入顺序排队,而是按自定义的排序顺序进行排队,默认是最小优先队列,即小数据先出;非线程安全

4. ConcurrentLinkedQueue

线程安全,使用循环CAS实现非阻塞式并发

5. ConcurrentLinkedDeque

与ConcurrentLinkedQueue区别为前者是单向队列,后者为双向队列

阻塞队列(因为阻塞机制,下面队列都是线程安全的):

1. LinkedBlockingQueue

它与LinkedList相比没有实现List接口,不具备List的功能

2. LinkedBlockingDeque

与LinkedBlockingQueue相比是双向队列

3. SynchronousQueue

它内部没有存放数据的能力,或者说容量为0(无论调用多少次put方法,调用其size方法得到的都是0);并且它是个特殊的阻塞队列,不同于其他阻塞队列(队列内数据满/空了才会阻塞put/take线程),每个向其put/take数据的线程都会被阻塞,直到能与之配对的take/put线程到来才会释放,原因也正是因为容量为0,所以队列可以一直看作是满的/空的。

打个比方:有一间屋子(阻塞队列)卖面包,面包师(put线程)做完一个面包要放到屋子里(向队列put数据),如果屋子里面包满了放不下了,面包师就会在这里等着(put线程被阻塞),直到屋子里有位置了再将面包放进去然后回去(put线程被释放);顾客(take线程)来到屋子要买面包(从队列take数据),如果屋子里空了没有面包,顾客就会在这里等着(take线程被阻塞),直到屋子里有面包了再买完离开(take线程被释放)。前面描述的是普通阻塞队列,如果是SynchronousQueue,情形会是这样:面包师做完一个面包要放到屋子里,由于屋子里不能存放面包(即队列无法存放数据),所以任何一个面包师无论何时要将面包放进屋子里都会在这里等(被阻塞),等待有顾客来买面包;同样由于屋子里不能存放面包,也就是一直没有面包,所以任何一个顾客无论何时要来买面包也都会在这里等,等待有面包师做完面包送过来。或者可以理解为面包不会被放进屋子里,面包是从面包师手中直接给到顾客手中,屋子只是为面包师和顾客提供等待的地点(即SynchronousQueue只负责阻塞线程,不负责存放数据)而已

4. PriorityBlockingQueue

它与PriorityQueue区别是线程安全

5. ArrayBlockingQueue

基于数组实现,它的效率比LinkedBlockingQueue稍高

6. LinkedTransferQueue

它相当于LinkedBlockingQueue和SynchronousQueue的结合体,性能比LinkedBlockingQueue高,容量比SynchronousQueue大。当向其put数据时,如果有线程在等待,则直接交给等待线程,不会入队,否则才将数据入队

7. DelayQueue

该队列是基于PriorityQueue实现的,所以它也打破了先进先出原则。该队列按照过期时间顺序对数据进行排序。过期时间顺序排序规则由使用者自定义,通过实现Delayed接口进行自定义,需实现compareTo方法(该方法源自Comparable接口,Delayed接口继承自Comparable接口)。所以该队列中的元素必须实现Delay接口。

SparseArray系列:节省内存的‘Map’

该系列是google专为android移动平台打造的针对内存方面优化的数据容器,功能与Map类似,也是存储key-value键值对数据,不过key只能是int(注意不是Integer)型,相比Map省去了装箱的开销。同Map一样,key不可重复value可重复。SparseArray系列都不是线程安全的;元素都是有序的;适用于数据量小的场景,数据量大性能不佳

1. SparseArray

key固定为int型;value可用泛型指定类型;value可为null

2. SparseIntArray

与SparseArray区别是value固定为int型,不可用泛型指定

3. SparseLongArray

与SparseArray区别是value固定为long型,不可用泛型指定

4. SparseBooleanArray

与SparseArray区别是value固定为Boolean型,不可用泛型指定

5. LongSparseArray

与SparseArray区别是key固定为long型

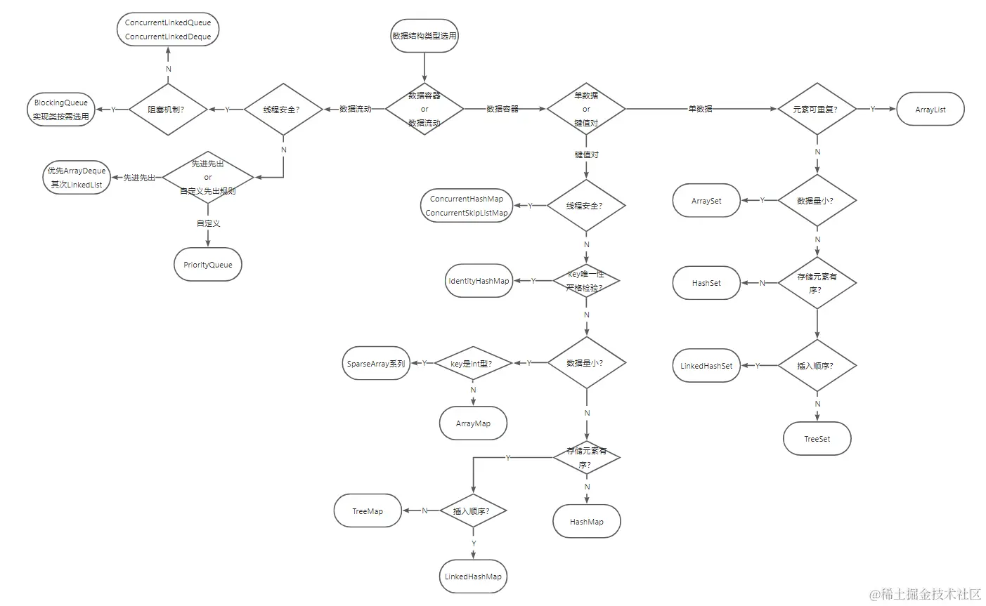
数据结构类型选用总结

EFB33F94-A6E9-4840-9E95-D55E76939030.png