软件测试 | 自动化测试的基本流程

148 阅读4分钟

图1-3描述了使用Web自动化测试基本流程。

1.制定测试计划

在开展自动化测试之前,最好做个测试计划,明确测试对象、测试目的、测试的项目内容、测试的方法、测试的进度需求,并确保测试所需的人力、硬件、数据等资源都准备充分。制订好测试计划后,下发给用例设计者。

2.分析测试需求

用例设计者根据测试计划和需求说明书,分析测试需求,设计测试需要树,以便用例设计时能够覆盖所有的需求点。一般来讲,基于Web的功能测试需要覆盖以下几个方面:

  • 1.页面链接测试,确保各个链接正常;
  • 2.页面控件测试,确保各个控件可靠;
  • 3.页面功能测试,确保各项操作正常;
  • 4.数据处理测试,确保数据显示准确、处理精确可靠;
  • 5.模块业务逻辑测试,确保各个业务流程畅通。

3.设计测试用例

通过分析测试需求,设计出能够覆盖所有需求点的测试用例,形成专门的测试用例文档。由于不是所有的测试用例都能用自动化来执行,所有需求将能够执行自动化测试的用例汇总成自动化测试用例。必要时,要将登录系统的用户、密码、产品、客户等参数信息独立出来形成测试数据,便于脚本开发。

4.搭建测试环境

自动化测试人员在用例设计工作开展的同时即可着手搭建测试环境。因为自动化测试的脚本编写需要录制页面控件,添加对象。测试环境的搭建,包括被测系统的部署、测试硬件的调用、测试工具的安装和设置、网络环境的布置等。

5.编写测试脚本

根据自动化测试用例和问题的难易程序,采取适当的脚本开发方法编写测试脚本。一般先通过录制的方式获取测试所需要的所有页面控件,然后再用结构化语句控制脚本的执行,插入检查点和异常判定反馈语句,将公共普遍的功能独立成共享脚本,必要时对数据进行参数化。当然还可以用其他高级功能编辑脚本。脚本编写好了之后,需要反复执行,不断调试,直到运行正常为止。脚本的编写和命名要符合管理规范,以便统一管理和维护。

6.分析测试结果、记录测试问题

应该及时分析自动化测试结果,作者建议测试人员每天抽出一定时间,对自动化测试结果进行分析,以便尽早地发现缺陷。如果采用开源自动化测试工具,建议对其进行二次开发,以便与测试部门选定的缺陷管理工具紧密结合。理想情况下,自动化测试案例运行失败后,自动化测试平台就会自动上报一个缺陷。测试人员只需每天抽出一定时间,确认这些自动化上报的缺陷,是否是真实的系统缺陷。如果是系统缺陷就提交开发人员修复,如果不是系统缺陷,就检查自动化测试脚本或者测试环境。

7.跟踪测试BUG

测试记录的BUG要记录到缺陷管理工具中去,以便定期跟踪处理,开发人员修复后,需要对此问题执行回归测试,就是重复执行一次该问题对应的脚本,执行通过则关闭,否则继续修改,如果问题(BUG)的修改方案与客户打成一致,但与原来的需求有所偏高,那么在回归测试前,还需对脚本进行必要的修改和调试。

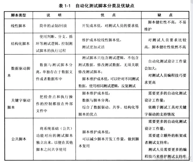
自动化测试脚本分类

自动化测试脚本的分类说明及优缺点如表1-1所示

搜索微信公众号:TestingStudio霍格沃兹的干货都很硬核