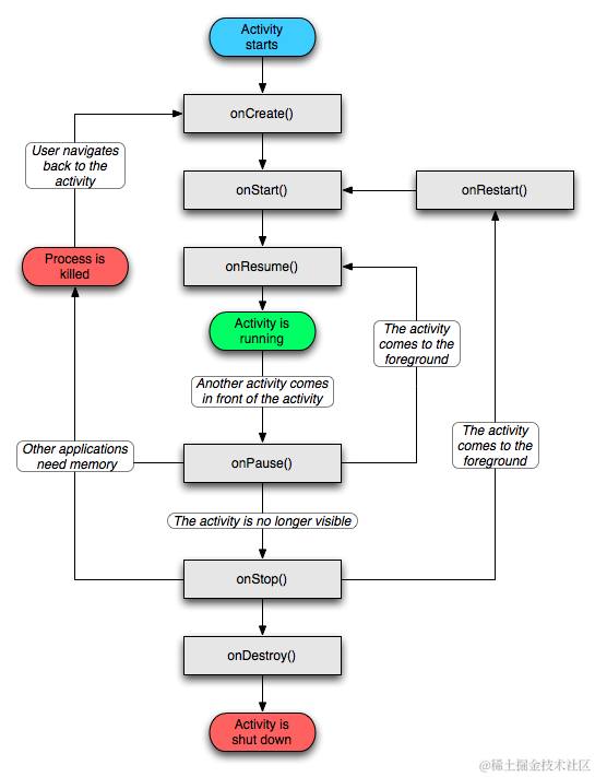
Android常见类及生命周期 seventy_seven 2023-06-05 54 阅读1分钟 Bundle是一种打包数据的类,本质上是键值对 Intent是一个跳转页面的类 Context是上下文类