vue生命周期代码示范--Vue基本介绍--MVVM-示意图--数据渲染--事件绑定--修饰符--组件化--和全部代码示范

147 阅读17分钟

Vue

基本介绍

1. Vue (读音 /vjuː/,类似于 view) 是一个前端框架, 易于构建用户界面

2. Vue 的核心库只关注视图层,不仅易于上手,还便于与第三方库或项目整合

3. 支持和其它类库结合使用

4. 开发复杂的单页应用非常方便

5. Vue 是 Vue.js 的简称

官网

cn.vuejs.org/

git 地址:

github.com/vuejs

MVVM-示意图

解读 MVVM 思想(上图)

  1. M∶即 Model,模型,包括数据和一些基本操作
  2. V∶即View,视图,页面渲染结果
  3. VM∶即 View-Model,模型与视图间的双向操作(无需开发人员干涉)
  4. 在 MVVM之前,开发人员从后端获取需要的数据模型,然后要通过 DOM 操作 Model渲染到View 中。而后当用户操作视图,我们还需要通过 DOM获取 View 中的数据,然后同步到Model 中。
  5. 而 MVVM中的VM 要做的事情就是把DOM 操作完全封装起来,开发人员不用再关心
  6. Model 和View 之间是如何互相影响的
  7. 只要我们 Model 发生了改变,View上自然就会表现出来
  8. 当用户修改了View,Model 中的数据也会跟着改变。。
  9. 结果:把开发人员从繁琐的 DOM操作中解放出来,把关注点放在如何操作 Model上, 大大提高开发效率

下载官网

官网文档:cn.vuejs.org/v2/guide/in…

下载: cn.vuejs.org/v2/guide/in…

小技巧:为了让 IDEA识别Vue 代码,需要安装插件 Vue.js

简单的代码示例方便理解

1. div元素不是必须的,也可以是其它元素,比如span,但是约定都是将vue实例挂载到div
2. 因为div更加适合做布局这里就用div了
3. id 不是必须为app , 是程序员指定,一般我们就使用app

1. {{message}} : 插值表达式
2. message 就是从model的data数据池来设置
3. 当我们的代码执行时,会到data{} 数据池中去匹配数据, 如果匹配上, 就进行替换 , 如果没有匹配上, 就是输出空

el: "#app", //创建的vue实例挂载到 id=app的div
data: { //data{} 表示数据池(model的有了数据), 有很多数据 ,以k-v形式设置(根据业务需要来设置) 

<!DOCTYPE html>
<html lang="en">
<head>
    <meta charset="UTF-8">
    <title>vue快速入门</title>
</head>
<body>
<!--解读
1. div元素不是必须的,也可以是其它元素,比如span,但是约定都是将vue实例挂载到div
2. 因为div更加适合做布局这里就用div了
3. id 不是必须为app , 是程序员指定,一般我们就使用app
-->
<div id="app">
    <!--解读
    1. {{message}} : 插值表达式
    2. message 就是从model的data数据池来设置
    3. 当我们的代码执行时,会到data{} 数据池中去匹配数据, 如果匹配上, 就进行替换
       , 如果没有匹配上, 就是输出空
    -->
    <h1>欢迎你{{message}}-{{name}}</h1>
</div>
<!--引入vue.js-->
<script src="vue.js"></script>
<script>
    //创建Vue对象
    /**
     * 解读
     * 1. 创建Vue对象实例
     * 2. 我们在控制台输出vm对象,看看该对象的结构!(data/listeners)
     *
     */
    let vm = new Vue({
        el: "#app", //创建的vue实例挂载到 id=app的div
        data: { //data{} 表示数据池(model的有了数据), 有很多数据 ,以k-v形式设置(根据业务需要来设置)
            message: "Hello-Vue!",
            name: "大家好"
        }
    })
    console.log("vm=>", vm);
    console.log(vm._data.message);
    console.log(vm._data.name);
    console.log(vm.name);
    console.log(vm.message);
</script>

</body>
</html>

Vue 数据绑定机制分析!

1.  通过查看浏览器的控制台, 可以分析 Vue 数据绑定机制/MVVM

 2. 上面这个 debug 方式, 必须掌握, 对应我们后面调试 Vue 项目很有帮助                

注意事项和使用细节

1. 注意代码顺序,要求 div 在前,script 在后,否则无法绑定数据

 

2. 从案例可以体会声明式渲染:Vue.js 采用简洁的模板语法来声明式地将数据渲染进DOM 的系统, 做到数据和显示分离

3. Vue 没有繁琐的 DOM 操作,如果使用 jQuery,我们需要先找到 div 节点,获取到 DOM

对象,然后进行节点操作, 显然 Vue 更加简洁

数据单向渲染

基本说明

v-bind 指令可以完成基本数据渲染/绑定

v-bind 简写形式就是一个冒号(:)

应用实例

需求: 演示 v-bind 的使用, 可以绑定元素的属性

    1. 使用插值表达式引用 data数据池数据是在标签体内
2. 如果是在标签/元素 的属性上去引用data数据池数据时,不能使用插值表达式
3. 需要使用v-bind, 因为v-bind是vue来解析, 默认报红,但是不影响解析
4. 如果不希望看到报红, 直接 alt+enter 引入 xmlns:v-bind

<!DOCTYPE html>
<html lang="en" xmlns:v-bind="http://www.w3.org/1999/xhtml">
<head>
    <meta charset="UTF-8">
    <title>单向数据渲染</title>
</head>
<body>
<div id="app">
    <h1>{{message}}</h1>//{{message}}这种叫插值表达式
    <!--解读
    1. 使用插值表达式引用 data数据池数据是在标签体内
    2. 如果是在标签/元素 的属性上去引用data数据池数据时,不能使用插值表达式
    3. 需要使用v-bind, 因为v-bind是vue来解析, 默认报红,但是不影响解析
    4. 如果不希望看到报红, 直接 alt+enter 引入 xmlns:v-bind
    -->
    <!--<img src="{{img_src}}">-->
    <img v-bind:src="img_src" v-bind:width="img_width">//也可以简写:src和:width
    <img :src="img_src" :width="img_width">
</div>
<script src="vue.js"></script>//必须要引用否则使用不了vue
<script>
    let vm = new Vue({
        el: "#app", //创建的vue实例挂载到 id=app的div
        data: { //data{} 表示数据池(model的有了数据), 有很多数据 ,以k-v形式设置(根据业务需要来设置)
            message: "hello",
            img_src: "大家自定义就好图片好",
            img_width: "200px"
        }
    })
    console.log("vm=>", vm);
</script>
</body>
</html>

注意事项和使用细节

1. 插值表达式是用在标签体的

2. 如果给标签属性绑定值,则使用 v-bind指令

3. {{message}}这种叫插值表达式  只能在标签内使用

数据双向绑定

v-model 可以完成双向数据绑定

应用实例

需求在输入框中输入信息,会更新到相应绑定的位置

代码实现 

1. v-bind是数据单向渲染: data数据池绑定的数据变化,会影响view
2. v-model="hobby.val" 是数据的双向渲染,
(1)data数据池绑定的数据变化,会影响view 【底层的机制是 Data Bindings】
(2)view 关联的的元素值变化, 会影响到data数据池的数据【底层机制是DomListeners】

<!DOCTYPE html>
<html lang="en" xmlns:v-bind="http://www.w3.org/1999/xhtml">
<head>
    <meta charset="UTF-8">
    <title>双向数据渲染</title>
</head>
<body>
<div id="app">
    <h1>{{message}}</h1>
    <!--解读
    1. v-bind是数据单向渲染: data数据池绑定的数据变化,会影响view
    2. v-model="hobby.val" 是数据的双向渲染,
        (1)data数据池绑定的数据变化,会影响view 【底层的机制是 Data Bindings】
        (2)view 关联的的元素值变化, 会影响到data数据池的数据【底层机制是Dom Listeners】
    -->
    <input type="text" v-model="hobby.val"><br/><br/>
    <input type="text" :value="hobby.val"><br/><br/>
    <p>你输入的爱好是: {{hobby.val}}</p>
</div>
<script src="vue.js"></script>
<script>
    let vm = new Vue({
        el: "#app", //创建的vue实例挂载到 id=app的div
        data: { //data{} 表示数据池(model的有了数据), 有很多数据 ,以k-v形式设置(根据业务需要来设置)
            message: "hi, 输入你的爱好",
            hobby: {
                val: "购物"
            }
        }
    })
    console.log("vm=>", vm);
</script>
</body>
</html>

代码综合-单项渲染和双向渲染

1、使用Vue的数据双向绑定 完成如下功能
当用户在输入框输入1.jpg 、2.jpg 、3.jpg时可以切换显示对应的图片

<!DOCTYPE html>
<html lang="en">
<head>
    <meta charset="UTF-8">
    <title>Title</title>
</head>
<!--1、使用Vue的数据双向绑定 完成如下功能-->
<!--1) 当用户在输入框输入1.jpg 、2.jpg 、3.jpg时可以切换显示对应的图片-->
<!--2) 使用Vue的数据双向绑定完成-->
<body>
<div id="app">
<h1>请输入图片名称1.jpg-2.jpg-3.jpg</h1>
    <!--说明:
    1. 这里我们使用了数据的双向渲染-data{} 数据池的 img_src
    -->

    <input type="text" v-model="img_src"><br/><br/>
    <img :src="img_src" :height="img_height"><br/>
    <img src="1.jpg" :height="img_height">
    <img src="2.jpg" :height="img_height">
    <img src="3.jpg" :height="img_height">
</div>
<script src="vue.js"></script>
<script>
    let vm = new Vue({
        el: "#app", //创建的vue实例挂载到 id=app的div
        data: { //data{} 表示数据池(model的有了数据), 有很多数据 ,以k-v形式设置(根据业务需要来设置)
            img_src: "1.jpg",
            img_height: "100px"
        }
    })
</script>
</body>
</html>

事件绑定

基本说明

1 使用 v-on 进行事件处理,比如: v-on:click 表示处理鼠标点击事件

2 事件调用的方法定义在 vue 对象声明的 methods 节点中

3 v-on:事件名 可以绑定指定事件

4 官方文档:cn.vuejs.org/v2/guide/ev…

应用实例

需求: 演示 Vue 事件绑定操作

// 1. 是一个methods属性, 对应的值是对象{}
// 2. 在{} 中, 可以写很多的方法, 你可以这里理解是一个方法池
// 3. 这里需要小伙伴有js的基础=>我的博客对应的js博客的文章 

<!DOCTYPE html>
<html lang="en" xmlns:v-on="http://www.w3.org/1999/xhtml">
<head>
    <meta charset="UTF-8">
    <title>事件处理</title>
</head>
<body>
<!--视图-->
<div id="app">
    <h1>{{message}}</h1>
    <!--解读
    1. v-on:click 表示我们要给button元素绑定一个click的事件
    2. sayHi() 表示绑定的方法, 在方法池 methods{} 定义的
    3. 底层仍然是dom处理
    4. 如果方法不需要传递参数,可以省略()
    5. v-on:click可以简写@, 但是需要浏览器支持
    -->
    <button v-on:click="sayHi()">点击输出</button>
    <button v-on:click="sayOk()">点击输出</button>

    <button v-on:click="sayHi">点击输出</button>
    <button @click="sayOk">点击输出</button>
</div>
<!--引入我们的vue.js-->
<script src="vue.js"></script>
<!--创建一个vue实例,并挂载到id=app的div-->
<script>
    //说明:这里创建的Vue实例, 你可以不去接收, 也可以接收
    //方便我们调试信息
    let vm = new Vue({
        el: "#app", //创建的vue实例挂载到 id=app的div, el 就是element的简写
        data: { //data{} 表示数据池(model中的数据), 有很多数据 ,以k-v形式设置(根据业务需要来设置)
            message: "Vue事件处理的案例",
            name: "大家好"
        },
        //解读:
        // 1. 是一个methods属性, 对应的值是对象{}
        // 2. 在{} 中, 可以写很多的方法, 你可以这里理解是一个方法池
        // 3. 这里需要小伙伴有js的基础=>我的博客对应的js博客的文章
        methods: {
            sayHi() {
                console.log("hi, 银角大王~");
            },
            sayOk() {
                console.log("ok, 金角大王~");
            }
        }
    })
</script>
</body>
</html>

注意事项

   1. v-on:click 表示我们要给button元素绑定一个click的事件
2. sayHi() 表示绑定的方法, 在方法池 methods{} 定义的
3. 底层仍然是dom处理
4. 如果方法不需要传递参数,可以省略()
5. v-on:click可以简写@, 但是需要浏览器支持 

代码示例-使用常规方法和表达式形式点击按钮, 次数联动变化

1. 这里count += 2 的count数据是data数据池的count
2. 重点是掌握和理解机制 

<!DOCTYPE html>
<html lang="en" xmlns:v-on="http://www.w3.org/1999/xhtml">
<head>
    <meta charset="UTF-8">
    <title>次数联动变化</title>
</head>
<body>
<div id="app">
    <h1>{{message}}</h1>
    <button v-on:click="add">点击增加+1</button>

    <!--解读
    1. 这里count += 2 的count数据是data数据池的count
    2. 重点是掌握和理解机制
    -->

    <button v-on:click="count += 2">点击增加+2</button>

    <p>你的按钮被点击了{{count}}次</p>

</div>
<script src="vue.js"></script>

<!--创建一个vue实例,并挂载到id=app的div-->

<script>
    let vm = new Vue({
        el: "#app", //创建的vue实例挂载到 id=app的div, el 就是element的简写
        data: { //data{} 表示数据池(model中的数据), 有很多数据 ,以k-v形式设置(根据业务需要来设置)
            message: "Vue事件处理的作业",
            count: 0//点击的次数
        },
        methods: {
            add() {
                //修改data数据池的count
                //因为data和methods在同一个vue实例中,因此可以通过this.数据方式访问
                this.count += 1;
            }
        }
    })
</script>
</body>
</html>

修改data数据池的count
因为data和methods在同一个vue实例中,因此可以通过this.数据方式访问 

2-演示绑定操作

<!DOCTYPE html>
<html lang="en" xmlns:v-on="http://www.w3.org/1999/xhtml">
<head>
    <meta charset="UTF-8">
    <title>演示绑定操作</title>
</head>
<body>
<div id="app">
    <h1>{{message}}</h1>
    请输入书名: <input type="text" v-model="bookName">
    <button v-on:click="show">点击显示书名~</button>
</div>
<script src="vue.js"></script>
<!--创建一个vue实例,并挂载到id=app的div-->
<script>
    let vm = new Vue({
        el: "#app", //创建的vue实例挂载到 id=app的div, el 就是element的简写
        data: { //data{} 表示数据池(model中的数据), 有很多数据 ,以k-v形式设置(根据业务需要来设置)
            message: "Vue事件处理的作业",
            bookName: "天龙八部"
        },
        methods: {
            show() {
                //提醒,如果你要访问当前Vue实例的数据池的数据, 需要this
                //否则,会报错ReferenceError: bookName is not defined
                alert("你输入的书名是:" + this.bookName)
            }
        }
    })
</script>
</body>
</html>

注意

提醒,如果你要访问当前Vue实例的数据池的数据, 需要this
否则,会报错ReferenceError: bookName is not defined 

修饰符

基本说明

1. 修饰符 (Modifiers) 是以(.)指明的后缀,指出某个指令以特殊方式绑定。

2. 例如,.prevent 修饰符告诉 v-on 指令对于触发的事件调用 event.preventDefault()即阻止事件原本的默认行为

3. 事件修饰符

.stop 阻止事件继续传播

.prevent 阻止标签默认行为

.capture 使用事件捕获模式,即元素自身触发的事件先在此处处理,然后才交由内部元素进行处理

.self 只当在 event.target 是当前元素自身时触发处理函数

.once 事件将只会触发一次

.passive 告诉浏览器你不想阻止事件的默认行为

4. 键盘事件的修饰符

比如: 项目经常需要监听一些键盘事件来触发程序的执行,而 Vue 中允许在监听的时候添加关键修饰符

<input v-on:keyup.13="submit">

5. v-model 的修饰符

比如: 自动过滤用户输入的首尾空格 <input v-model.trim="msg">

一句话: 修饰符 (Modifiers) 是以(.)指明的后缀,指出某个指令以特殊方式绑定

应用实例

1. 需求: 演示 v-on:submit.prevent 的使用, 如果没有输入名字,控制台输出 "请输入名字",否则输出 "提交表单

2. 解惑, 为什么在开发中, 有时需要 , 让某个指令以特殊方式绑定, 比如表单提交

1) 我们不希望将这个表单进行整体提交, 而是是 Ajax 的方式进行提交

2) 因为表单整体提交会导致重载页面, 而 Ajax 方式可以有选择性提交数据,并且局部刷

vue_modifier.html

1. 修饰符用于指出一个指令应该以特殊方式绑定。
2. v-on:submit.prevent的.prevent 修饰符表示阻止表单提交的默认行为
3. 执行 程序员指定的方法

<!DOCTYPE html>
<html lang="en" xmlns:v-on="http://www.w3.org/1999/xhtml">
<head>
    <meta charset="UTF-8">
    <title>Vue修饰符使用</title>
</head>
<body>
<div id="app">
    <!-- 解读
            1. 修饰符用于指出一个指令应该以特殊方式绑定。
            2. v-on:submit.prevent的.prevent 修饰符表示阻止表单提交的默认行为
            3. 执行 程序员指定的方法
     -->
    <form action="http://www.baidu.com" v-on:submit.prevent="onMySubmit">
        妖怪名: <input type="text" v-model="monster.name"><br/><br/>
        <button type="submit">注册</button>
    </form>
    <p>服务返回的数据是{{count}}</p>
    <h1>修饰符扩展案例</h1>
    <button v-on:click.once="onMySubmit">点击一次</button><br/>
    <input type="text" v-on:keyup.enter="onMySubmit">
    <input type="text" v-on:keyup.down="onMySubmit">
    <input type="text" v-model.trim="count">
</div>
<script src="vue.js"></script>
<script>
    let vm = new Vue({
        el: '#app',
        data: {//数据池
            monster: {//monster数据(对象)的属性, 可以动态生成
            },
            count: 0
        },
        methods: {//方法池
            onMySubmit() {
                //console.log("我们自己的表单提交处理...");
                //"", null, undefined都是false
                if(this.monster.name) {
                    console.log("提交表单 name=", this.monster.name);
                    //这里,程序员就可以根据自己的业务发出ajax请求到后端
                    //得到数据后,在进行数据更新
                    this.count = 666;
                } else {
                    console.log("请输入名字..");
                }
            }
        }
    })
</script>
</body>
</html>

2. 完成测试

 扩展一下

条件渲染/控制: v-if v-show

基本说明

Vue 提供了 v-if 和 v-show 条件指令完成条件渲染/控制

1、v-if 介绍

  

2、v-show 介绍

官方文档:cn.vuejs.org/v2/guide/co…

应用实例

演示条件渲染使用(使用 v-if 和 v-show 实现)

v-if 

<!DOCTYPE html>
<html lang="en">
<head>
    <meta charset="UTF-8">
    <title>条件渲染 v-if</title>
</head>
<body>
<div id="app">
    <!--这里还可以看到checkbox的 checked属性的值-->
    <input type="checkbox" v-model="sel">是否同意条款[v-if实现]
    <!--
    解读 v-if/v-else 会根据 返回的值,来决定是否动态创建对应的子组件 <h1>
    -->
    <h1 v-if="sel">你同意条款</h1>
    <h1 v-else>你不同意条款</h1>
</div>
<script src="vue.js"></script>
<script>
    //为了调试方便, 使用vm接收Vue实例
    let vm = new Vue({
        el: '#app',
        data: {//data数据池
            sel: false
        }
    })
</script>
</body>
</html>

v-show

<!DOCTYPE html>
<html lang="en">
<head>
    <meta charset="UTF-8">
    <title>条件渲染 v-show</title>
</head>
<body>
<div id="app">
    <!--这里还可以看到checkbox的 checked属性的值-->
    <input type="checkbox" v-model="sel">是否同意条款[v-show实现]
    <h1 v-show="sel">你同意条款</h1>
    <h1 v-show="!sel">你不同意条款</h1>
</div>
<script src="vue.js"></script>
<script>
    //为了调试方便, 使用vm接收Vue实例
    let vm = new Vue({
        el: '#app',
        data: {//data数据池
            sel: false
        }
    })
</script>
</body>
</html>

v-if VS v-show

v-if

会确保在切换过程中,条件块内的事件监听器和子组件销毁和重建

演示这句话的含义

v-show

v-show 机制相对简单, 不管初始条件是什么,元素总是会被渲染,并且只是对 CSS 进行切换

演示这句话的含义

 

使用建议:如果要频繁地切换,建议使用 v-show ;如果运行时条件很少改变,使用 v-if 较好

代码示例 if-show

1、当用户输入成绩时, 可以输出对应的级别
1) 90 分以上, 显示优秀
2) 70 分以上, 显示良好
3) 60 分以上, 显示及格
4) 低于 60 分, 显示不及格
5) 如果用户输入的成绩大于 100, 就修正成 100, 如果用户输入的成绩小于 0, 就修正成 0 

    思路
1. 当用户输出成绩后, 我们判断成绩的范围,并进行修正
2. 事件处理: onblur[失去焦点] 

<!DOCTYPE html>
<html lang="en" xmlns:v-on="http://www.w3.org/1999/xhtml">
<head>
    <meta charset="UTF-8">
    <title>条件渲染的作业</title>
</head>
<body>
<div id="app">
    <h1>演示条件判断</h1>
    <!--思路
    1. 当用户输出成绩后, 我们判断成绩的范围,并进行修正
    2. 事件处理: onblur[失去焦点]
    -->
    请输入成绩1-100: <input v-on:blur="setScore" type="text" v-model="score">
    <p>你输入的成绩是:{{score}}</p>
    <!--1) 90分以上, 显示优秀-->
    <!--2) 70分以上, 显示良好-->
    <!--3) 60分以上, 显示及格-->
    <!--4) 低于60分, 显示不及格-->
    <!--如果用户输入的成绩大于100, 就修正成100, 如果用户输入的成绩小于0, 就修正成0-->
    <div v-if="score >= 90">你的成绩优秀</div>
    <div v-else-if="score >= 70">你的成绩良好</div>
    <div v-else-if="score >= 60">你的成绩及格</div>
    <div v-else="score < 60">你的成绩不及格</div>
</div>
<script src="vue.js"></script>
<script>
    let vm = new Vue({
        el: "#app", //创建的vue实例挂载到 id=app的div
        data: { //data{} 表示数据池(model的有了数据), 有很多数据 ,以k-v形式设置(根据业务需要来设置)
            score: 0
        },
        methods: {
            setScore() {
                //判断分数,并修正
                if (this.score > 100) {
                    this.score = 100;
                }
                if (this.score < 0) {
                    this.score = 0;
                }
            }
        }
    })
</script>
</body>
</html>

列表渲染: v-for

基本说明

1 Vue 提供了 v-for 列表循环指令

2 官方文档:cn.vuejs.org/v2/guide/li…

1. 对数组进行遍历

2. 用 v-for

来遍历一个对象的 property

 

应用实例-for

1. 需求: 演示列表渲染使用使用(v-for)

        基本语法:
<li v-for="(变量, 索引) in 值">{{ 变量 }} - {{ 索引 }}</li> 

<!DOCTYPE html>
<html lang="en">
<head>
    <meta charset="UTF-8">
    <title>v-for 列表渲染</title>
</head>
<body>
<div id="app">
    <!--
        基本语法:
        <li v-for="变量 in 数字">{{ 变量 }}</li>-->
    <h1>简单的列表渲染</h1>
    <ul>
        <li v-for="i in 3">{{i}}</li>
    </ul>
    <!--
        基本语法:
        <li v-for="(变量, 索引) in 值">{{ 变量 }} - {{ 索引 }}</li>
    -->
    <h1>简单的列表渲染-带索引</h1>
    <ul>
        <li v-for="(i,index) in 3">{{i}}-{{index}}</li>
    </ul>
    <h1>遍历数据列表</h1>
    <!-- 语法:
        <tr v-for="对象 in 对象数组">
            <td>{{对象的属性}}</td>
        </tr>
     -->
    <table width="400px" border="1px">
        <tr v-for="(monster,index) in monsters">
            <td>{{index}}</td>
            <td>{{monster.id}}</td>
            <td>{{monster.name}}</td>
            <td>{{monster.age}}</td>
        </tr>
    </table>
</div>
<script src="vue.js"></script>
<script>
    new Vue({
        el: '#app',
        data: { //数据池
            monsters: [
                {id: 1, name: '牛魔王', age: 800},
                {id: 2, name: '黑山老妖', age: 900},
                {id: 3, name: '红孩儿', age: 200}
            ]
        }
    })
</script>
</body>
</html>

2-应用实例-for

<!DOCTYPE html>
<html lang="en">
<head>
    <meta charset="UTF-8">
    <title>v-for</title>
</head>
<body>
<div id="app">
    <h1>学生成绩列表-及格的学生</h1>
    <table border="1px" width="500px">
        <tr>
            <td>id</td>
            <td>name</td>
            <td>age</td>
            <td>score</td>
        </tr>
        <tr v-if="student.score >= 60" v-for="student in students">
            <td>{{student.id}}</td>
            <td>{{student.name}}</td>
            <td>{{student.age}}</td>
            <td>{{student.score}}</td>
        </tr>
    </table>
</div>
<script src="vue.js"></script>
<script>
    let vm = new Vue({
        el: "#app", //创建的vue实例挂载到 id=app的div
        data: { //data{} 表示数据池(model的有了数据), 有很多数据 ,以k-v形式设置(根据业务需要来设置)
            students: [
                {id: 1, name: "jack", age: 20, score: 70},
                {id: 2, name: "tom", age: 10, score: 50},
                {id: 3, name: "mary", age: 22, score: 100},
                {id: 4, name: "milan", age: 21, score: 40}
            ]
        }
    })
</script>
</body>
</html>

组件化编程

基本说明

1. 在大型应用开发的时候,页面可以划分成很多部分,往往不同的页面,也会有相同的部分。例如可能会有相同的头部导航。

2. 但是如果每个页面都独自开发,这无疑增加了我们开发的成本。所以我们会把页面的不

同部分拆分成独立的组件,然后在不同页面就可以共享这些组件,避免重复开发(如图)

3. 解读上图

  1. 组件(Component) 是 Vue.js 最强大的功能之一(可以提高复用性[1.界面2.业务处理])
  2. 组件也是一个Vue实例,也包括∶ data、methods、生命周期函数等
  3. 组件渲染需要 html模板,所以增加了template 属性,值就是 HTML 模板
  4. 对于全局组件,任何vue 实例都可以直接在 HTML 中通过组件名称来使用组件
  5. data 是一个函数,不再是一个对象, 这样每次引用组件都是独立的对象

应用实例

应用实例—非组件化

非组件化方式-普通方式-->
<button v-on:click="click1()">点击次数= {{count}} 次【非组件化方式】</button><br/>
需求是,有多个按钮,都要进行点击统计
解读
1. 其实三个按钮界面其实一样, 但是目前我们都重新写了一次, 复用性低
2. 点击各个按钮的业务都是对次数+1, 因此业务处理类似,但是也都重新写了一个方法, 复用性低
3. 解决===> 组件化编程

<!DOCTYPE html>
<html lang="en" xmlns:v-on="http://www.w3.org/1999/xhtml">
<head>
    <meta charset="UTF-8">
    <title>组件化编程</title>
</head>
<body>

<div id="app">
    <!--非组件化方式-普通方式-->
    <button v-on:click="click1()">点击次数= {{count}} 次【非组件化方式】</button><br/><br/>
    <!--需求是,有多个按钮,都要进行点击统计
    解读
    1. 其实三个按钮界面其实一样, 但是目前我们都重新写了一次, 复用性低
    2. 点击各个按钮的业务都是对次数+1, 因此业务处理类似,但是也都重新写了一个方法, 复用性低
    3. 解决===> 组件化编程
    -->
    <button v-on:click="click2()">点击次数= {{count2}} 次【非组件化方式】</button><br/><br/>
    <button v-on:click="click3()">点击次数= {{count3}} 次【非组件化方式】</button><br/>
</div>
<script src="vue.js"></script>
<script>
    new Vue({
        el: "#app",
        data: {//data数据池
            count: 10,
            count2: 10,
            count3: 10
        },
        methods: {//methods属性, 可以定义相应的方法
            click1() {
                this.count++;
            },
            click2() {
                this.count2++;
            },
            click3() {
                this.count3++;
            }
        }
    })
</script>
</body>
</html>

应用实例—全局组件化 

1、定义一个全局组件, 名称为 counter
2. {} 表示就是我们的组件相关的内容
3. template 指定该组件的界面, 因为会引用到数据池的数据,所以需要是模板字符串
4. 这里说明: 要把组件视为一个Vue实例,也有自己的数据池和methods
5. 这里说明: 对于组件,我们的数据池的数据,是使用函数/方法返回[目的是为了保证每个组件的数据是独立], 不能使用原来的方式
6. 这时我们达到目前,界面通过template实现共享,业务处理也复用
7. 全局组件是属于所有vue实例,因此,可以在所有的vue实例使用 

<!DOCTYPE html>
<html lang="en">
<head>
    <meta charset="UTF-8">
    <title>组件化编程-全局组件</title>
</head>
<body>
<div id="app">
    <h1>组件化编程-全局组件</h1>
    <!--使用全局组件-->
    <counter></counter>
    <br/>
    <counter></counter>
    <counter></counter>
    <counter></counter>
    <counter></counter>
</div>

<div id="app2">
    <h1>组件化编程-全局组件-app2</h1>
    <!--使用全局组件-->
    <counter></counter>
    <counter></counter>
</div>
<script src="vue.js"></script>
<script>
    //1、定义一个全局组件, 名称为 counter
    //2. {} 表示就是我们的组件相关的内容
    //3. template 指定该组件的界面, 因为会引用到数据池的数据,所以需要是模板字符串
    //4. 这里说明: 要把组件视为一个Vue实例,也有自己的数据池和methods
    //5. 这里说明: 对于组件,我们的数据池的数据,是使用函数/方法返回[目的是为了保证每个组件的数据是独立], 不能使用原来的方式
    //6. 这时我们达到目前,界面通过template实现共享,业务处理也复用
    //7. 全局组件是属于所有vue实例,因此,可以在所有的vue实例使用
    Vue.component("counter", {
        template: `<button v-on:click="click()">点击次数= {{count}} 次【全局组件化】</button>`,
        data() {//这里需要注意,和原来的方式不一样!!!!
            return {
                count: 10
            }
        },
        methods: {
            click() {
                this.count++;
            }
        }
    })
    //创建Vue实例,必须有
    let vm = new Vue({
        el: "#app"//Vue实例的挂载点
    })

    let vm2 =  new Vue({
        el: "#app2"//Vue实例的挂载点
    })
</script>
</body>
</html>

应用实例—局部组件化  

定义一个组件, 组件的名称为 buttonCounter
扩展
1. 可以把常用的组件,定义在某个commons.js中 export
2. 如果某个页面需要使用, 直接import 

<!DOCTYPE html>
<html lang="en">
<head>
    <meta charset="UTF-8">
    <title>组件化编程-局部组件</title>
</head>
<body>
<div id="app">
    <h1>组件化编程-局部组件</h1>
    <!--使用局部组件 ,该组件是从挂载到app的vue中的-->
    <my_counter></my_counter><br/>
    <my_counter></my_counter><br/>
    <my_counter></my_counter><br/>
</div>

<div id="app2">
    <h1>组件化编程-局部组件-app2</h1>
    <!--使用局部组件 -->
    <wyx_counter></wyx_counter><br/>
    <wyx_counter></wyx_counter><br/>
</div>
<script src="vue.js"></script>
<script>

    //定义一个组件, 组件的名称为 buttonCounter
    //扩展
    //1. 可以把常用的组件,定义在某个commons.js中 export
    //2. 如果某个页面需要使用, 直接import
    const buttonCounter = {
        template: `<button v-on:click="click()">点击次数= {{count}} 次【局部组件化】</button>`,
        data() {//这里需要注意,和原来的方式不一样!!!!
            return {
                count: 10
            }
        },
        methods: {
            click() {
                this.count++;
            }
        }
    }

    //创建Vue实例,必须有
    let vm = new Vue({
        el: "#app",//Vue实例的挂载点
        components: { //引入/注册某个组件, 此时my_counter就是一个组件, 是一个局部组件,他的使用范围在当前vue
            'my_counter': buttonCounter
        }
    })
    let vm2 = new Vue({
        el: "#app2",//Vue实例的挂载点
        components :{//引入/注册组件buttonCounter
            'wyx_counter': buttonCounter
        }
    })
</script>
</body>
</html>

可以看到组件编程, 方便功能代码的复用. 

注意事项和细节说明

1. 如果方法体, 只有简单的语句,比如 count++, 那么可以进行简写, 在组件化编程.html

演示, 比如

<div id="app">
    <!--非组件化方式-普通方式-->
    <button v-on:click="count++"> 点 击 次 数 = {{count}} 次 【 非 组 件 化 方 式 】
    </button><br/>
    <button v-on:click="count++"> 点 击 次 数 = {{count}} 次 【 非 组 件 化 方 式 】
    </button><br/>
</div>


/*
之前的写法
methods: {
click1() {
this.count++;
}
*/

组件化小结

1 组件也是一个 Vue 实例,因此它的定义是也存在∶ data、methods、生命周期函数等

2 data 是一个函数,不再是一个对象, 这样每次引用组件都是独立的对象/数据

3 组件渲染需要 html 模板,所以增加了 template 属性,值就是 HTML 模版

基本说明

1. Vue 实例有一个完整的生命周期,也就是说从开始创建、初始化数据、编译模板、挂载DOM、渲染-更新-渲染、卸载等一系列过程,我们称为 Vue 实例的生命周期

2. 钩子函数(监听函数): Vue 实例在完整的生命周期过程中(比如设置数据监听、编译模板、将实例挂载到 DOM 、在数据变化时更新 DOM 等), 也会运行叫做生命周期钩子的函数

3. 钩子函数的 作用就是在某个阶段, 给程序员一个做某些处理的机会

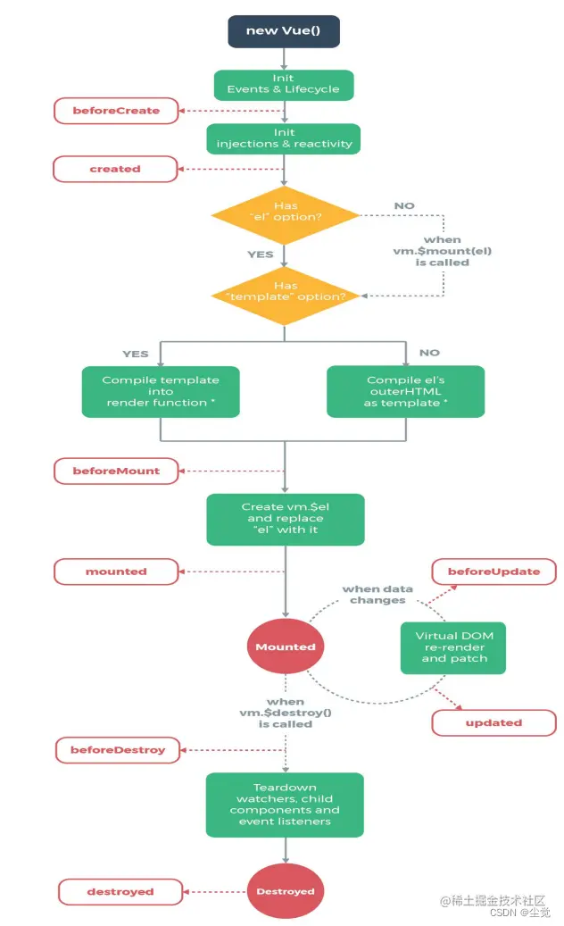
示意图

解读上图

1) new Vue()

new 了一个 Vue 的实例对象,此时就会进入组件的创建过程。

2) Init Events & Lifecycle

初始化组件的事件和生命周期函数

3) beforeCreate

组件创建之后遇到的第一个生命周期函数,这个阶段 data 和 methods 以及 dom 结构都未被初始化,也就是获取不到 data 的值,不能调用 methods 中的函数

4) Init injections & reactivity

这个阶段中, 正在初始化 data 和 methods 中的方法

5) created

- 这个阶段组件的 data 和 methods 中的方法已初始化结束,可以访问,但是 dom 结构未初始化,页面未渲染

- 说明:在这个阶段,经常会发起 Ajax 请求

6) 编译模板结构(在内存)

7) beforeMount

当模板在内存中编译完成,此时内存中的模板结构还未渲染至页面上,看不到真实的数据

8) Create vm.$el and replace ‘el’ with it

这一步,再在把内存中渲染好的模板结构替换至真实的 dom 结构也就是页面上

9) mounted

此时,页面渲染好,用户看到的是真实的页面数据, 生命周期创建阶段完毕,进入到了运行中的阶段

10) 生命周期运行中

10.1 beforeUpdate

当执行此函数,数据池的数据新的,但是页面是旧的

10.2 Virtual DOM re-render and patch

根据最新的 data 数据,重新渲染内存中的模板结构,并把渲染好的模板结构,替换至页面上

                

10.3 updated

页面已经完成了更新,此时,data 数据和页面的数据都是新的

11) beforeDestroy

当执行此函数时,组件即将被销毁,但是还没有真正开始销毁,此时组件的 data、methods数据或方法 还可被调用

12) Teardown……

注销组件和事件监听

13) destroyed

组件已经完成了销毁

应用实例

展示 VUE 实例生命周期和钩子函数执行时机

1. 需求: 展示 VUE 实例生命周期和 钩子函数/监听函数/生命周期函数 执行时机

1) 重点研究几个重要的钩子函数 (beforeCreate, created, beforeMount, mounted,beforeUpdate, updated)

2) 在这几个钩子函数中, 数据模型是否加载/使用? 自定义方法是否加载/可用? html 模板是否加载/使用? html 模板是否完成渲染?

学习小技巧/起到大作用: 自己对某个知识有疑问,可以设计一些小案例,来验证

3) 如图

<!DOCTYPE html>
<html lang="en">
<head>
    <meta charset="UTF-8">
    <title>Title</title>
</head>
<body>
<!--这里可以视为用户看到的页面-对应前面讲解的页面dom-->
<div id="app">
    <span id="num">{{num}}</span>
    <button @click="num++">赞!</button>
    <h2>{{name}},有{{num}}次点赞</h2>
</div>
<script src="vue.js"></script>
<script>
    let vm = new Vue({
        el: "#app",
        data: {//数据池
            name: "kristina",
            num: 0
        },
        methods: {
            show() {
                return this.name;
            },
            add() {
                this.num++;
            }
        },
        beforeCreate() {//生命周期函数-创建vue实例前
            console.log("=============beforeCreate==========");
            console.log("数据模型/数据池的数据是否加载/使用?[no]", this.name, " ", this.num);
            //console.log("自定义方法是否加载/使用?[no]", this.show());
            console.log("用户页面dom是否加载/使用?[yes]", document.getElementById("num"));
            console.log("用户页面dom是否被渲染?[no]", document.getElementById("num").innerText);
        },
        created() {//生命周期函数-创建vue实例
            console.log("=============created==========");
            console.log("数据模型/数据池的数据是否加载/使用?[yes]", this.name, " ", this.num);
            console.log("自定义方法是否加载/使用?[yes]", this.show());
            console.log("用户页面dom是否加载/使用?[yes]", document.getElementById("num"));
            console.log("用户页面dom是否被渲染?[no]", document.getElementById("num").innerText);
            //可以发出Ajax
            //接收返回的数据
            //再次去更新data数据池的数据
            //编译内存模板结构
            //.....

        },
        beforeMount() {//生命周期函数-挂载前
            console.log("=============beforeMount==========");
            console.log("数据模型/数据池的数据是否加载/使用?[yes]", this.name, " ", this.num);
            console.log("自定义方法是否加载/使用?[yes]", this.show());
            console.log("用户页面dom是否加载/使用?[yes]", document.getElementById("num"));
            console.log("用户页面dom是否被渲染?[no]", document.getElementById("num").innerText);

        },
        mounted() {//生命周期函数-挂载后
            console.log("=============mounted==========");
            console.log("数据模型/数据池的数据是否加载/使用?[yes]", this.name, " ", this.num);
            console.log("自定义方法是否加载/使用?[yes]", this.show());
            console.log("用户页面dom是否加载/使用?[yes]", document.getElementById("num"));
            console.log("用户页面dom是否被渲染?[yes]", document.getElementById("num").innerText);

        },
        beforeUpdate() {//生命周期函数-数据池数据更新前
            console.log("=============beforeUpdate==========");
            console.log("数据模型/数据池的数据是否加载/使用?[yes]", this.name, " ", this.num);
            console.log("自定义方法是否加载/使用?[yes]", this.show());
            console.log("用户页面dom是否加载/使用?[yes]", document.getElementById("num"));
            console.log("用户页面dom数据是否被更新?[no]", document.getElementById("num").innerText);
            //验证数据==>修正
            // if(this.num < 10 ) {
            //     this.num = 8;
            // }
        },
        updated() {//生命周期函数-数据池数据更新后
            console.log("=============updated==========");
            console.log("数据模型/数据池的数据是否加载/使用?[yes]", this.name, " ", this.num);
            console.log("自定义方法是否加载/使用?[yes]", this.show());
            console.log("用户页面dom是否加载/使用?[yes]", document.getElementById("num"));
            console.log("用户页面dom数据是否被更新?[yes]", document.getElementById("num").innerText);
            
        }

    })
</script>
</body>
</html>

分析代码

beforeCreate() 生命周期函数-创建vue实例前

数据模型/数据池的数据是否加载/使用?[no]
自定义方法是否加载/使用?[no]
用户页面dom是否加载/使用?[yes]
用户页面dom是否被渲染?[no]", 

created() {//生命周期函数-创建vue实例

数据模型/数据池的数据是否加载/使用?[yes]
自定义方法是否加载/使用?[yes]
用户页面dom是否加载/使用?[yes]
用户页面dom是否被渲染?[no]

  • 可以发出Ajax
  • 接收返回的数据
  • 再次去更新data数据池的数据
  • 编译内存模板结构

 生命周期函数-挂载前

数据模型/数据池的数据是否加载/使用?[yes]
自定义方法是否加载/使用?[yes]
用户页面dom是否加载/使用?[yes]
用户页面dom是否被渲染?[no]

生命周期函数-挂载后

"数据模型/数据池的数据是否加载/使用?[yes]
自定义方法是否加载/使用?[yes]
用户页面dom是否加载/使用?[yes]
用户页面dom是否被渲染?[yes]

生命周期函数-数据池数据更新前

数据模型/数据池的数据是否加载/使用?[yes]
自定义方法是否加载/使用?[yes]
用户页面dom是否加载/使用?[yes]
用户页面dom数据是否被更新?[no] 

生命周期函数-数据池数据更新后

数据模型/数据池的数据是否加载/使用?[yes]
自定义方法是否加载/使用?[yes]
用户页面dom是否加载/使用?[yes]
用户页面dom数据是否被更新?[yes]